一乐电子

 找回密码
 请使用微信账号登录和注册会员

QQ登录

只需一步,快速开始

微信扫码登录

手机号码,快捷登录

手机号码,快捷登录

搜索
楼主: 灰太狼8888

瓦斯报警器研究贴

 火... [复制链接]
发表于 2012-3-30 12:24 | 显示全部楼层
愿闻其详!
准备了好久......最近没有心情搞......
无锡风 发表于 2012-3-30 08:25 http://223.4.85.240/images/common/back.gif


电脑没串口,USB转串口使用了 FT232芯片的,和CH341芯片的。
编程器按照fat的改进版来制作(外部供电12V)。

做完以后进入软件测试模式,VPP控制正常,CLK电压 为0V/5.4V ,DATA电压为0V/3.6V。
连上瓦斯板后读取编程器型号为JDM,读取PIC的id不正常。
再后来就是瓦斯板上电后没反应了。

随后就直接买了个之前放在收藏夹的 PICKIT2 。
可以支持MPLAB仿真。
回复

使用道具 举报

发表于 2012-3-30 15:29 | 显示全部楼层
回复 222# litchiate


    JDM不能用简单的USB转串口,
回复

使用道具 举报

发表于 2012-3-30 15:51 | 显示全部楼层
回复  litchiate


    JDM不能用简单的USB转串口,
zydl123 发表于 2012-3-30 15:29 http://223.4.85.240/images/common/back.gif


能说下什么原因么?  它用到的串口端口USB转串口是否都有?
如果是电平问题的话,再加个244是否可行?  

如果有空的话自己做个实验试下,最近看起来是没空的了。
回复

使用道具 举报

发表于 2012-3-30 17:01 | 显示全部楼层
能说下什么原因么?  它用到的串口端口USB转串口是否都有?
如果是电平问题的话,再加个244是否可行? ...
litchiate 发表于 2012-3-30 15:51 https://www.yleee.com.cn/images/common/back.gif

JDM 设置?.PNG

我只是按“理解”猜的,仅供讨论:
1、JDM 用到的串口端口,“USB转串口”是“都有”的,不过转换之后都是TTL电平;
2、“如果是电平问题的话,再加个244是否可行”?
      ——单纯的“电平处理”,使用244可以;不过(原来默认的)“232”是“负逻辑”,而USB转换出来的“TTL” 是“正逻辑”——是否必须如图、设置“取反”才行?
3、我倒是想,在“USB转串口”的“信号端子”之后,加一片74HC04/14——同时解决“电平整形”和“取反”(和RS232“一致”)??
4、同时请教一下:
     PIC芯片有没有要“考虑”其“Vcc”是3V3供电的?
     如果需要有3V3供电的选择,就使用CMOS反相器芯片......
回复

使用道具 举报

发表于 2012-3-30 18:11 | 显示全部楼层
我只是按“理解”猜的,仅供讨论:
1、JDM 用到的串口端口,“USB转串口”是“都有”的,不过转换之 ...
无锡风 发表于 2012-3-30 17:01 https://www.yleee.com.cn/images/common/back.gif

    我的usb转串口出来的就是232的负逻辑电平了,也许是"不够负"但是使用原来的元件参数,而引起的问题。
回复

使用道具 举报

发表于 2012-3-30 18:30 | 显示全部楼层
PIC现在也在向低功耗方面发展。不仅有5v的,3.3v的还有1.5v供电的,上次培训会发的一个实验板上就是有一个8位,一个16位和一个32位的单片机都在一块板上,就只用了一节7号电池供电,带液晶屏显示和触摸功能的。
回复

使用道具 举报

发表于 2012-3-30 18:38 | 显示全部楼层
http://www.ourdev.cn/forum.php?m ... 2&highlight=JDM直接用USB转串口的JDM的话可以参考下这个帖子,所有端口需要用7414作电平取反。
回复

使用道具 举报

发表于 2012-3-30 23:35 | 显示全部楼层
本帖最后由 zydl123 于 2012-3-30 23:36 编辑

回复 225# 无锡风


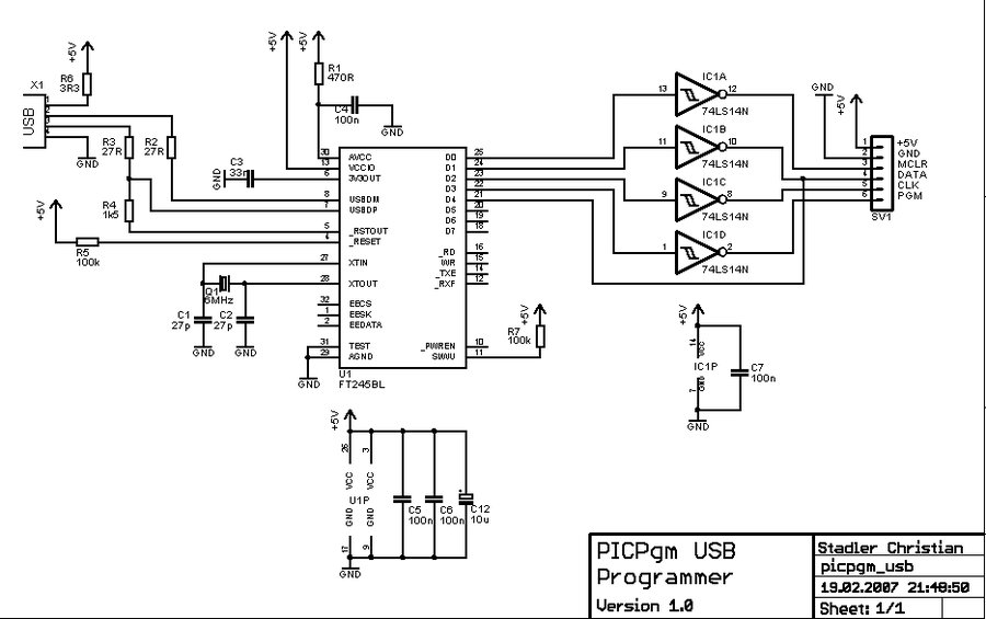
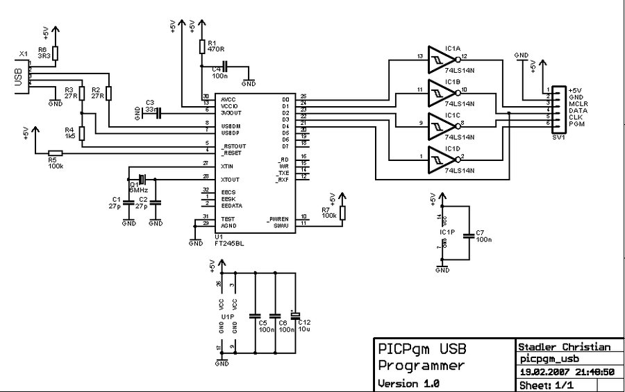
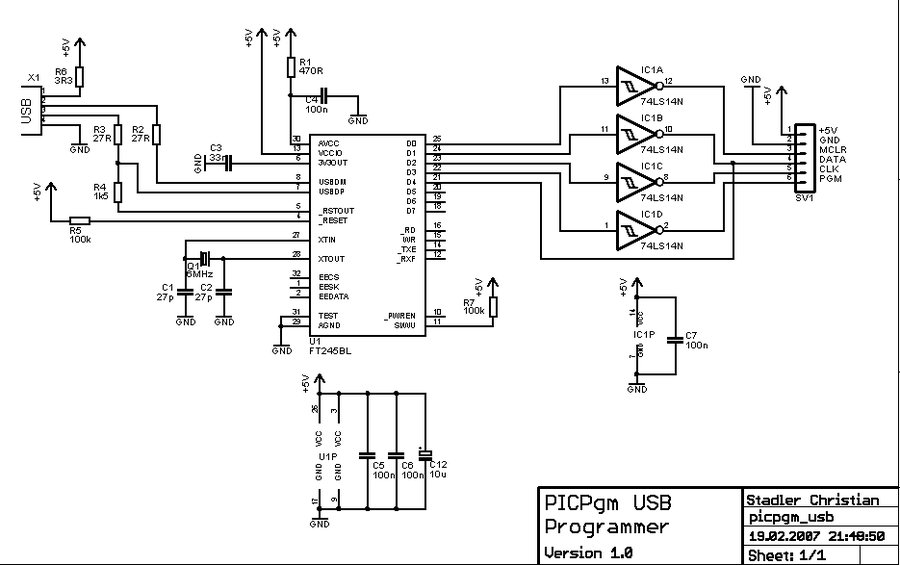
    USB转串口是模拟串口通信,与电脑上的串口有区别,不单是电平的问题,还有时预控制和相位的问题,上个图吧,USB芯片改用CH341 picpgm_usb_v1.0.png
picpgm_usb_v1.0.png
回复

使用道具 举报

发表于 2012-3-31 06:55 | 显示全部楼层
回复  无锡风     USB转串口是模拟串口通信,与电脑上的串口有区别,不单是电平的问题,还有时预控制 ...
zydl123 发表于 2012-3-30 23:35 https://www.yleee.com.cn/images/common/back.gif


“USB转串口是模拟串口通信,与电脑上的串口有区别,不单是电平的问题,还有时预控制和相位的问题”,
这个我倒是“知道”——之前,我亦说过多次——总是担心“USB转全功能串口”究竟是否“可行”?!   
不过,那是我使用PL2303做的试验——当时手头没有CH341,至今亦没有FT245芯片......

不知道,您上图的电路,实际使用情况、究竟如何?谢谢!
回复

使用道具 举报

本版积分规则

QQ|一淘宝店|手机版|商店|一乐电子 ( 粤ICP备09076165号 ) 公安备案粤公网安备 44522102000183号

GMT+8, 2026-5-25 09:32 , Processed in 0.038362 second(s), 27 queries , Gzip On.

Powered by Discuz! X3.5

© 2001-2025 Discuz! Team.

快速回复 返回顶部 返回列表