一乐电子

 找回密码
 请使用微信账号登录和注册会员

QQ登录

只需一步,快速开始

微信扫码登录

手机号码,快捷登录

手机号码,快捷登录

搜索
查看: 104780|回复: 409

M8做的936烙铁控制器

 火... [复制链接]
发表于 2012-3-4 13:46 | 显示全部楼层 |阅读模式
我做的M8936手柄控制器,用的一乐的32V2.5A的开关电源供电,数码管显示,旋转编码器设定。
第一次用旋转编码器,真是舒服。
DSC00765.jpg
由于电源给力,集合了T12补温快和936热容大,用起来感觉不错。

评分

参与人数 9一乐金币 +475 收起 理由
oydl82 + 5 很给力!
MJG365 + 20
c.pc + 100
倪大德 + 100 又一力作!
fat + 80 支持原创,感谢分享!!
GandF + 80
huyumin8 + 5 感谢老师!
goodcode + 5 原创内容
无锡风 + 80 原创作品

查看全部评分

 楼主| 发表于 2012-3-4 13:46 | 显示全部楼层
本帖最后由 fujiachun 于 2013-2-25 15:42 编辑

936.zip (18.35 KB, 下载次数: 2198) 留楼 有时间贴电路和程序
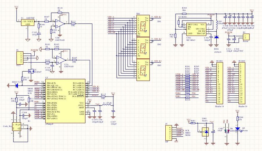
电路图
936.JPG
LM35的冷端补偿部分设计有错误,后来看看意义不大,实际放弃了LM35的冷端补偿。
PROTEL 2004 格式的电路图和PCB
936控制器原稿.zip (73.95 KB, 下载次数: 2952)
烧写文件    Control-936.zip (4.5 KB, 下载次数: 2341)
rar格式的
熔丝
rongsi.JPG
更新程序,使用LM35冷端补偿,使用共阴数码管的程序。由于单片机IO电流限制,使用共阴数码管可以稍稍提高亮度,这次换成了共阴数码管。
新增加了一个带加力的版本。
常按编码器,进入锁定状态,此时最后一位小数点点亮。锁定后向增加的方向旋转编码器进入加力状态,『提高设定温度50度』此时小数点全亮,加力时间大约1分钟,1分钟后恢复。加力功能用于对付大焊点,不用来回调整温度啦(主要是我懒)
带有补偿的加力版
截至到目前为止的最终程序
2013年更新程序
程序修改说明
版本号:20130118
在以前的程序的基础上做了如下修改
一、修改了数码管扫描时间,改善了数码管的闪烁。
二、改进了编码开关的反应速度。
三、提高效率,减少预热时间。
四、增加了开机状态预制。 开机状态预制:当PB2(PIN16)为低电平时,开机进入OFF状态,按压或者旋转编码器进入工作状态。
五、增加了保温休眠功能。当PB3(PIN17)为低电平时,系统进入保温状态,默认保温温度150度。保温状态之有关机(OFF)
和保温状态,只有当PB3(PIN17)为高电平时才可一进入工作状态
其他默认参数:温度控制范围50-550度;系统自动关机时间30分钟;温度加力增加温度50度,加力自动关闭时间5分钟。

LED显示和工作状态标志
工作状态从一到六循环通过按压编码开关改变工作状态,
状态一、正常工作:显示烙铁实际温度,小数点全灭;开机默认此状态。按压编码开关或者旋转编码开关进入状态二。
状态二、设定状态:显示当前设定的温度,旋转编码开关调整,调整后按压编码开关保存并实施,
如果设定温度有变动保存后返回状态一,否则进入状态三。
状态三、室温状态:显示当前环境温度(限使用外接温度传感器的版本),按编码器进入状态四。
状态四、锁定状态:通过编码开关或者开机3分钟自动锁定温度设定,锁定后编码开关不能调节温度设定,
正向旋转打开温度加力,反向旋转关闭温度加力。锁定状态 第二和第三位小数点点亮。
状态五、加力状态:温度短时间增加50度,到时间后恢复默认温度。也可以反向旋转关闭温度加力。
加力状态 三位小数点全部点亮。
保温状态:(只适用硬件保温的版本) 第三位小数点点亮,加热指示灯为橙色,硬件保温只能通过硬件唤醒,
保温开关导通时之有保温和关闭状态,其他状态无效
M8control936-cc.hex:共阴数码管无补偿
M8control936-cc-hd.hex :共阴数码管使用补偿
M8control936-ca-hd.hex: 共阳数码管使用补偿
M8control936-ca.hex:共阳数码管无补偿
最新程序 M8Controe936.rar (16.3 KB, 下载次数: 2392)
2013贺岁版程序,本来年前发过,不过附件丢了,重新发一遍


936.rar (33.32 KB, 下载次数: 2276)
2013贺岁版说明
首先祝一乐论坛的各位老师,各位兄弟新春愉快,阖家欢乐,身体健康,事业顺利。万事如意
此前各版本承hualiancnc 和山水2000 帮忙测试,基本达到设计要求,再次感谢。
赶假期,终于有时间坐下来实际测试一下软件并根据我自己的观点和习惯做了一些调整。
主要有2点:
1、原来大家要求的LED的刷新速度有点慢,显示起来比较稳定,但是不够灵动,这次加快了刷新速度。
2、原来的温控算法倾向于控制精度,实际控制精度控制器显示0;-2度,但是我实际使用感觉有点“肉”,特别是处理大焊点的时候,
所以牺牲了一些控制精度,重新整定了PID参数,修改了PID的算法,控制精度-2+10的水平,但是补温的速度明显提高,对付大焊点和铝基板感觉舒服多了。
喜欢精度的刷上一个版本,喜欢暴力的刷这个吧。
3、原来编码器的慢速反应很好,这次提高了快速反应的灵敏度。
版本说明
M8control936-cc-lm35.hex--共阴数码管LM35冷端补偿
M8control936-ca-lm35.hex--共阳数码管LM35冷端补偿
M8control936-cc.hex--共阴数码管无冷端补偿
M8control936-ca.hex--共阳数码管无冷端补偿
开机状态:如果PB2(16)低电平,开机进入OFF状态,按压或者旋转编码器进入工作状态。
保温状态:如果PB3(17)低电平,进入保温状态,保温温度默认150度,
如果使用PB3(17)低电平进入保温状态需要PB3(17)高电平才能解除保温状态,而不能使用编码器解除保温。
本项适用在烙铁座加装开关控制烙铁保温的情况。
LED小数点标志工作状态
第一位和第三位小数点亮:加力状态 加热指示--红色:加热,绿色到达温度
第三位小数点点亮:锁定状态  加热指示--红色:加热,绿色到达温度
第一位小数点点亮:保温状态  同时加热指示橙色





点评

请教一下,Q1BUZ347能不能用IRF3206代替。  详情 回复 发表于 2022-9-12 10:54

评分

参与人数 2一乐金币 +15 收起 理由
hualiancnc + 10
无线电爱好者 + 5

查看全部评分

回复

使用道具 举报

发表于 2012-3-4 13:59 | 显示全部楼层
好东西,关注一下!
回复

使用道具 举报

发表于 2012-3-4 14:07 | 显示全部楼层
前排就座,话说手头也有一个936手柄。
回复

使用道具 举报

发表于 2012-3-4 14:19 | 显示全部楼层
温度控制是如何实现的?PID调节?
回复

使用道具 举报

 楼主| 发表于 2012-3-4 14:26 | 显示全部楼层
温度控制是如何实现的?PID调节?
jigsaw 发表于 2012-3-4 14:19 https://www.yleee.com.cn/images/common/back.gif

只用到了P,I是用了固定积分。936如果用最细的烙铁头导热不好,用PID补温慢,所以只用了P--比例调节
回复

使用道具 举报

发表于 2012-3-4 14:41 | 显示全部楼层
回复 6# fujiachun


    顶一下付老师
回复

使用道具 举报

发表于 2012-3-4 15:46 | 显示全部楼层
楼主能贴一份pdf的电路图吗,上面的图片放大后看不清楚了呵呵
回复

使用道具 举报

 楼主| 发表于 2012-3-4 16:04 | 显示全部楼层
楼主能贴一份pdf的电路图吗,上面的图片放大后看不清楚了呵呵
goodcode 发表于 2012-3-4 15:46 https://www.yleee.com.cn/images/common/back.gif

因为要一点点整理,上传稍微有点慢,已经上传PROTEL格式的电路,稍后上传烧写文件和熔丝
回复

使用道具 举报

发表于 2012-3-4 16:13 | 显示全部楼层
记号一个
回复

使用道具 举报

本版积分规则

QQ|一淘宝店|手机版|商店|一乐电子 ( 粤ICP备09076165号 ) 公安备案粤公网安备 44522102000183号

GMT+8, 2026-4-15 16:03 , Processed in 0.138576 second(s), 31 queries , Gzip On.

Powered by Discuz! X3.5

© 2001-2025 Discuz! Team.

快速回复 返回顶部 返回列表