一乐电子

 找回密码
 请使用微信账号登录和注册会员

QQ登录

只需一步,快速开始

微信扫码登录

手机号码,快捷登录

手机号码,快捷登录

搜索
楼主: goodcode

简易电池放电器有上位机曲线图

 火.. [复制链接]
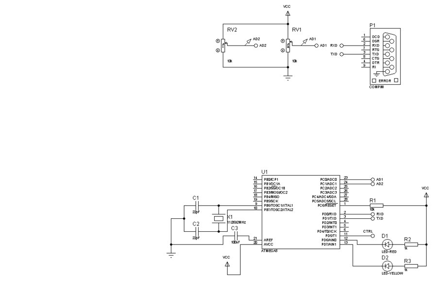
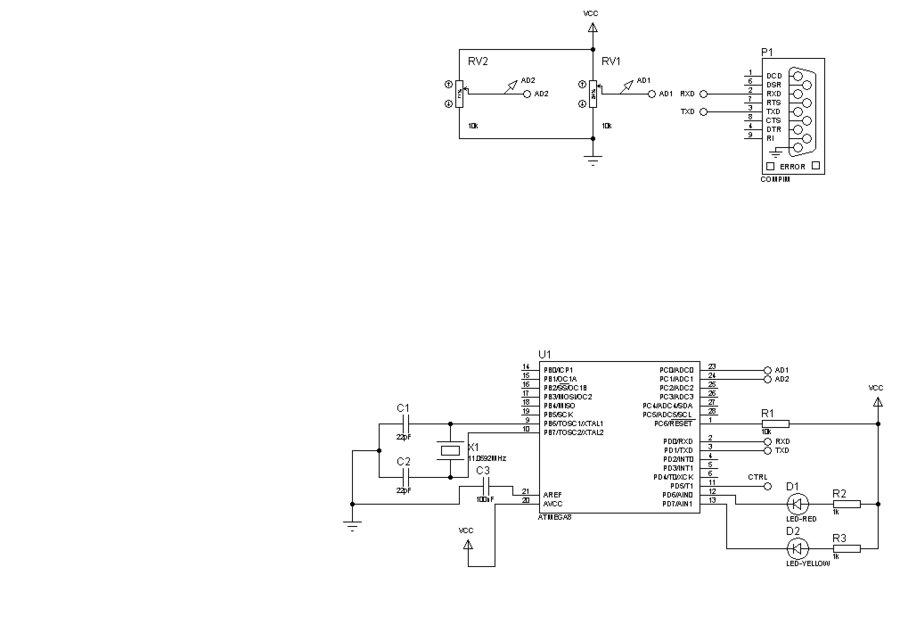
 楼主| 发表于 2013-1-26 01:31 | 显示全部楼层
a.bmp


AVRPRJ.rar (346.1 KB, 下载次数: 711) 源代码

用 Proteus 仿真atmega8 弄了个avr的版本
看着手册查寄存器是真麻烦.
avr工程文件是 CodeBlocks_rev8150 + WinAVR-20100110

那个仿真电路也仅供参考AVCC应该串个电感的..., 如果vcc的供电质量很好就不用动什么了.
没使用atmega的内部基准, 也没使用外部基准

void UART_Send_Command1(void) 中
ADCResult[0] = GetADCResultFilter(14); //tl431 参考端 1.23V (VBG)
并未使用上位机中也是如此 直接已设定的vcc值为参考

评分

参与人数 1一乐金币 +100 收起 理由
无锡风 + 100 谨表感谢!

查看全部评分

回复

使用道具 举报

发表于 2013-1-26 12:04 | 显示全部楼层
仿制个试试,很强大
回复

使用道具 举报

发表于 2013-1-26 19:42 | 显示全部楼层
源代码  用 Proteus 仿真atmega8 弄了个avr的版本  avr工程文件是 C ...
goodcode 发表于 2013-1-26 01:31 https://www.yleee.com.cn/images/common/back.gif

为了响应 goodcode
楼主的积极性,我今天花了半天多的时间,画了一张“集合”了 goodcode、倪工(72hours)两种电路,
并考虑了在我原来做的【LC+Ce】电路图基础上修改的电路图:
M8_Gcode.png
比较仓促,可能有错误,图可能不清楚(PDF文件会比较清楚)
M8_Gcode.pdf (22.5 KB, 下载次数: 683)

一些地方,我“将就”了【LC+Ce】电路——想利用旧板和画新板时,可能会方便一点点?
谢谢  goodcode 楼主!
   
回复 1 0

使用道具 举报

发表于 2013-1-26 20:02 | 显示全部楼层
为了响应  goodcode
楼主的积极性,我今天花了半天多的时间,画了一张“集合”了 goodcode、倪工(72ho ...
无锡风 发表于 2013-1-26 19:42 https://www.yleee.com.cn/images/common/back.gif

请教冯老师PB0后面的运放和低通滤波准备做什么用?有点不懂。如果用PWM还是用PB1方便一些
回复

使用道具 举报

发表于 2013-1-26 22:04 | 显示全部楼层
请教冯老师PB0后面的运放和低通滤波准备做什么用?有点不懂。如果用PWM还是用PB1方便一些
fujiachun 发表于 2013-1-26 20:02 https://www.yleee.com.cn/images/common/back.gif

惊动 傅老师了!
本来就想请教予您......
      我原来“以为”,PB0和PB1一样,都是可以用作PWM输出的......所以,我在“最后”一分钟,把原来 倪工安排的PB0和PB1、交换了一下——想电路图比较“好看一点点”——实在是不懂装懂,不好意思!   
      另外,U5-358运放,看到“多余”了一个,我就“增加”了PWM输出的一级跟随器——这个,亦可能是“多余”的——可能换四运放更加合适?
      刚刚我还在想:
      使用您的7135做的ADC,进行电池电压的测量;
      电流值,则只要“恒流”电路比较稳定(MOS恒流电路比较容易达到),可以不加测试而使用“设定值”;
      通过7135和单片机与电脑的通信,上传电池恒流放电的数据、进行放电曲线的绘制......
      这样子,单片机就可以很简单、使用廉价的。
      除非,单片机有比较大的存储器,可以提供“脱机”存储数据——如此,就比较完美了?
回复

使用道具 举报

 楼主| 发表于 2013-1-26 23:39 | 显示全部楼层
冯老师的电路左下角是设定恒流电流值的吧
...越弄越大了 呵呵
当初我是想弄个带离线记录的 后来弄了顶楼那个简单的恒流放电电路把手里的电池都测了一遍也就再也没想弄了
看电路图闲置的io可能还能驱动一个spi flash
回复

使用道具 举报

发表于 2013-1-26 23:41 | 显示全部楼层
惊动 傅老师了!
本来就想请教予您......
      我原来“以为”,PB0和PB1一样,都是可以用作PWM输出的 ...
无锡风 发表于 2013-1-26 22:04 https://www.yleee.com.cn/images/common/back.gif

您真客气。PB1和PB2内部有硬件比较匹配,用来做PWM输出不占用中断资源。
7135如果和PC连接比较简单的办法是使用两个串口分别得到电压和电流的数据,我最近刚好写了一个PC的曲线绘制程序,回头抽时间连起来看看使用双7135的情况。
如果要脱机使用单片机的内存有点小,如果用7135+模拟开关切换只能显示结果,显示曲线有点玄。
回复

使用道具 举报

发表于 2013-1-27 11:25 | 显示全部楼层
冯老师的电路左下角是设定恒流电流值的吧...越弄越大了 呵呵 ... goodcode 发表于 2013-1-26 23:39 https://www.yleee.com.cn/images/common/back.gif


的确,是“越弄越大了”!呵呵 ... “玩”嘛。
我是想,把您的方式,和 倪工的方式,“集合·结合”起来;
现在,仅仅是画电路图,不妨考虑到尽可能多的可能性;
到“最后”,就可以比较方便地实现“取舍”。
重新“整理”了一下“设想电路图”:
M8_Gcode.PNG
M8_Gcode.pdf (52.97 KB, 下载次数: 690)
请斧正。
回复

使用道具 举报

发表于 2013-1-27 11:37 | 显示全部楼层
您真客气。PB1和PB2内部有硬件比较匹配,用来做PWM输出不占用中断资源。7135如果和PC连接比较简单的办法 ...
fujiachun 发表于 2013-1-26 23:41 https://www.yleee.com.cn/images/common/back.gif

1、“PB1和PB2内部有硬件比较匹配,用来做PWM输出不占用中断资源”
    ——已经修改回来了,谢谢指正。
2、“7135如果和PC连接比较简单的办法是使用两个串口分别得到电压和电流的数据”
    ——我反复想了想,现在的“MOS恒流控制”电路,已经完全可以满足DIY的精度和稳定性要求了,可以考虑不必再为此而“独立”使用电流采样7135了罢?
    ——由此,单一串口就可以了罢?
3、“写了一个PC的曲线绘制程序,回头抽时间连起来看看使用双7135的情况”
    ——直接使用电脑、来读取7135的数据?那么,就必须“一直”开着电脑了!
4、“如果要脱机使用单片机的内存有点小”

    ——这个“脱机使用单片机”,等“进阶”再说好了。   
回复

使用道具 举报

发表于 2014-7-25 23:49 | 显示全部楼层
好货  收藏 以后玩
回复

使用道具 举报

本版积分规则

QQ|一淘宝店|手机版|商店|一乐电子 ( 粤ICP备09076165号 ) 公安备案粤公网安备 44522102000183号

GMT+8, 2026-4-17 16:26 , Processed in 0.036178 second(s), 29 queries , Gzip On.

Powered by Discuz! X3.5

© 2001-2025 Discuz! Team.

快速回复 返回顶部 返回列表