一乐电子

 找回密码
 请使用微信账号登录和注册会员

QQ登录

只需一步,快速开始

微信扫码登录

手机号码,快捷登录

手机号码,快捷登录

搜索
楼主: 3AG1

12V电瓶欠压 / 反接保护电路

  [复制链接]
发表于 2012-12-25 07:50 | 显示全部楼层
回复 17# 3AG1


    好的,非常感谢。
回复

使用道具 举报

发表于 2012-12-25 10:26 | 显示全部楼层
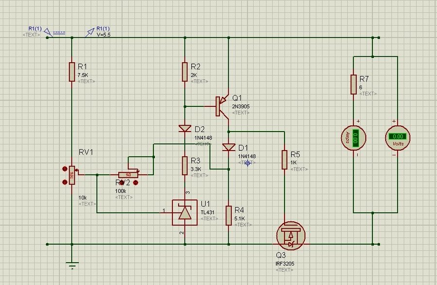
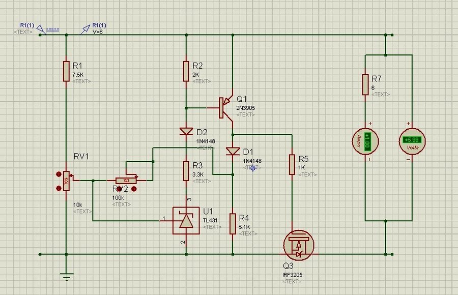
仿真通过。

6V1A电流时,电压有所下降

6V1A电流时,电压有所下降

5.5V时已关断

5.5V时已关断

6V0.1A时,电压没下降

6V0.1A时,电压没下降
回复

使用道具 举报

发表于 2012-12-25 20:47 | 显示全部楼层
12V电瓶欠压 / 反接保护电路
回复

使用道具 举报

 楼主| 发表于 2012-12-28 18:37 | 显示全部楼层
学习,请问一下三啊哥,有没有简单可调稳压电路,带短路保护的
fwj59 发表于 2012-12-24 22:50 https://www.yleee.com.cn/images/common/back.gif


       你的要求很不明确,不知道你需要什么样的电源?
输出可调电压范围、最大输出电流是多少?是切断保护还是限流保护?
   
      简单的可调稳压电源,用LM317或TL431都可以做。317很容易加上继电器过流切断保护,431的加上可调限流也容易。
回复

使用道具 举报

本版积分规则

QQ|一淘宝店|手机版|商店|一乐电子 ( 粤ICP备09076165号 ) 公安备案粤公网安备 44522102000183号

GMT+8, 2025-11-24 22:28 , Processed in 0.033071 second(s), 22 queries , Gzip On.

Powered by Discuz! X3.5

© 2001-2025 Discuz! Team.

快速回复 返回顶部 返回列表