一乐电子

 找回密码
 请使用微信账号登录和注册会员

QQ登录

只需一步,快速开始

微信扫码登录

手机号码,快捷登录

手机号码,快捷登录

搜索
楼主: 3AG1

[3AG1电路集锦] 3路互锁电路(最后高电平优先)

[复制链接]
 楼主| 发表于 2014-2-28 12:36 | 显示全部楼层
按照 348531379  在36楼第一条的要求,需要信号输入端高电平后延时2秒左右(可调节)输出一个脉冲触发信号,上面48、49楼电路是做不到的。

其实CD4042也可以用CD40175或CD40174,实现互锁切换的方法大同小异,与CD4028或74HC138相比并不会多简单。

CD40175或CD40174互锁开关电路看以参考这个帖子:
https://www.yleee.com.cn/thread-5542-1-1.html
回复 1 0

使用道具 举报

发表于 2014-2-28 19:04 | 显示全部楼层
3AG1 发表于 2014-2-28 12:08
33页电路是给机械开关消抖用的:

这种电路只要一个脉冲就可以切换输出,而且输出有两个相当于多了一个反相器用
回复 1 0

使用道具 举报

 楼主| 发表于 2014-2-28 21:54 | 显示全部楼层
狗狗百里游 发表于 2014-2-28 19:04
这种电路只要一个脉冲就可以切换输出,而且输出有两个相当于多了一个反相器用

这种R-S触发器没有办法实现后输入信号优先3路互锁切换。
如果用于前级,又没有必要进行消抖处理。
回复 1 0

使用道具 举报

发表于 2014-2-28 22:59 | 显示全部楼层
不是消抖处理方向,
是只需要一个脉冲就改变输出,并保持。

cd4011a是靠下拉脉冲改变输出,这样3个1n4148跟一个常开下拉开关就可以,切换一组输出,3组这种下拉触发脉冲就可以改变任意一组输出。

最后一组触发信号,提供一个脉冲,改变所有输出状态
回复 1 0

使用道具 举报

 楼主| 发表于 2014-3-1 13:55 | 显示全部楼层
狗狗百里游 发表于 2014-2-28 22:59
不是消抖处理方向,
是只需要一个脉冲就改变输出,并保持。

前面那些电路都是用脉冲信号触发,实现3路信号切换的。

你最好画一张具体的图纸,说明一下R-S触发器如何实现后输入信号优先切换,这样泛泛地说很难理解。
回复 1 0

使用道具 举报

发表于 2014-3-1 23:33 来自手机 | 显示全部楼层
看了LZ的三路互锁电路和需求描述,我倒是也有一个思路:1,输出和输入同相位,又要满足被锁后输出低电平,基本通路就选与门,一个作为输入端,另一个作为控制端(低电平有效);2,由于只要有一个高电平输出,就需要对另两个压制,或者说只要有一个不是自己的输出有高电平,就会被压制,那么可以用一个或门来获知另两个输出是否有高电平,或门输出端暂且叫检测端吧;3,从检测端到控制端需要反个相,同时输入端低电平时无需被压制,只需要输入端和检测端同为高电平时控制端为低电平即可,这部分用与非门实现(输入端通过阻容延时接人,检测端直接接入)。过程分析:有A,B,C三路,当前只有A输入高,由于B,C输出低,则A检测端为低,则A控制端为高,A输出高,同时B,C检测端均为高,B,C控制端也为高。设此时B也输入高,由于对与非门有延时,B控制端暂时不变,B输出高,A检测端变为高,A控制端变为低,A输出变为低,完成切换。
回复 1 0

使用道具 举报

发表于 2014-3-1 23:40 来自手机 | 显示全部楼层
零件:2输入四与门、2输入四或门、2输入四与非门各一个,电阻3个,电容3个。能基本满足要求,但在当前输出高电平的那路输入低电平后,会自行切换到还在输入高电平的其它通路去。
回复 0 1

使用道具 举报

发表于 2014-3-2 12:39 | 显示全部楼层
捕获.PNG
CD4011_3选1.rar (17.72 KB, 下载次数: 153)
注意,只能接受低电平的脉冲,如果有两路低电平同时常闭,输出不确定状态。
回复 1 0

使用道具 举报

发表于 2014-3-2 17:14 | 显示全部楼层
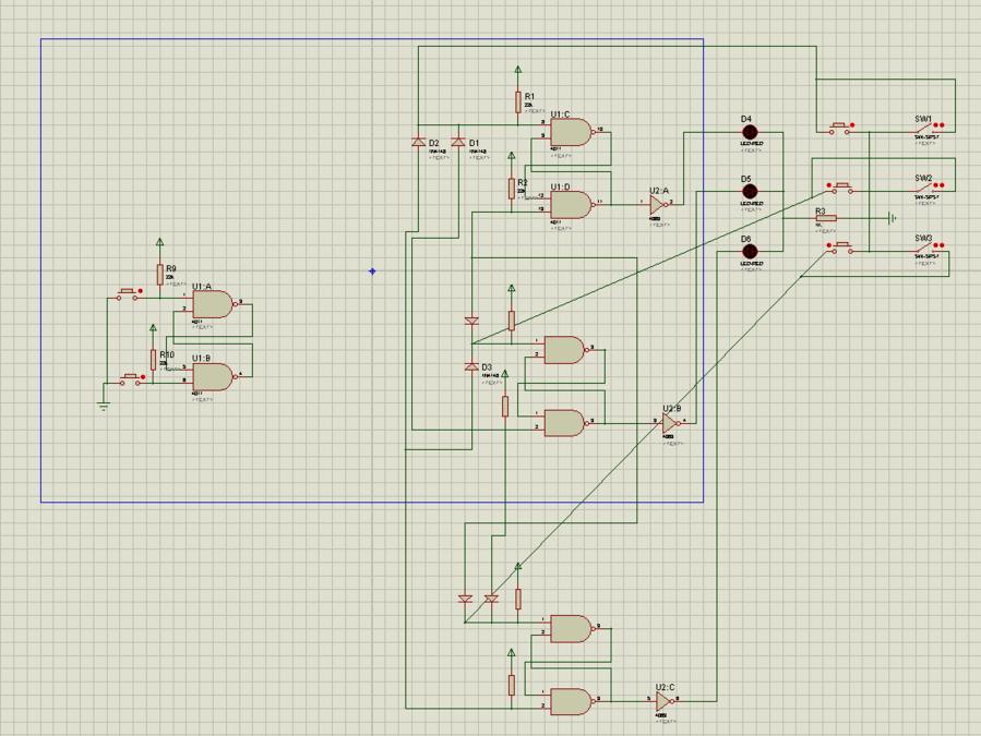
根据思路画了个图,啰哩吧嗦好多话的东西其实也不算复杂。
未标题-1.jpg
回复 1 0

使用道具 举报

发表于 2014-3-3 06:12 | 显示全部楼层
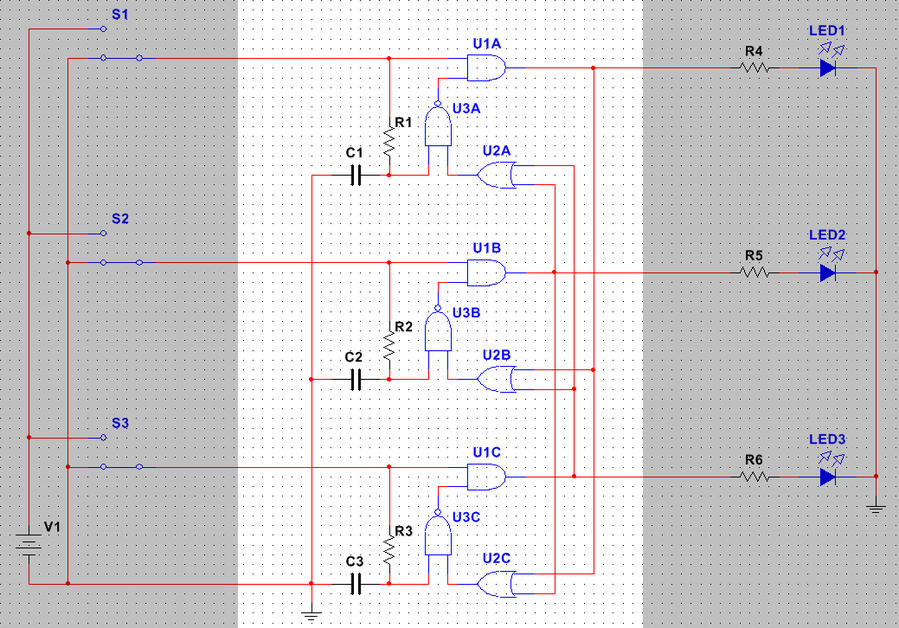
根据59楼的电容模拟触发脉冲,增加了元件,可以在最后一组由低电平,变成常高电平时,3选1输出相应的一组高电平。
捕获2.PNG
CD4011_3选1_2014-3-3.rar (18.27 KB, 下载次数: 155)
回复 1 0

使用道具 举报

本版积分规则

QQ|一淘宝店|手机版|商店|一乐电子 ( 粤ICP备09076165号 ) 公安备案粤公网安备 44522102000183号

GMT+8, 2026-3-5 01:22 , Processed in 0.034162 second(s), 28 queries , Gzip On.

Powered by Discuz! X3.5

© 2001-2025 Discuz! Team.

快速回复 返回顶部 返回列表