一乐电子

 找回密码
 请使用微信账号登录和注册会员

QQ登录

只需一步,快速开始

微信扫码登录

手机号码,快捷登录

手机号码,快捷登录

搜索
查看: 46886|回复: 178

为了使M8电子负载的精度更高,重新画了PCB (最终版37楼)

 火... [复制链接]
发表于 2010-4-16 14:32 | 显示全部楼层 |阅读模式
本帖最后由 kakou 于 2010-4-29 09:14 编辑

在一乐卖了M8电子负载的套件,调试了一段时间后,还是决定自己重新画PCB。 (PCB更新 21楼) (最终版37楼)

(断断续续的终于画好PCB,最终版37楼)

经过几天的努力,终于出样子了。
主要改进:
1,在改加电容的地方加电容
2,电阻,电容尽量用贴片
3,最主要的是加了一个电压基准MAX6350,单独给M8的AVCC
4,2.5V电压基准也由MAX6350分压得到,供给LM358的偏压
5,在走线上,尽量把GND和AGND分开(虽然内部是连通的)
6,各个ADC的检测输入地端,都是直接连接到AGND,也就是各个输入端都是单独走地线,主要是防止通过地线产生信号干扰和信号不稳定
   (包括,电压1,电压2,内阻,电源,采样电阻的检测等)
7,直接把需要调试的电阻改为可调电阻
8,增加7812稳压,增加散热片
9,MOS管驱动外挂,直接连线控制外挂MOS管驱动电路(这个电路我用了MAX620驱动电路)
10,LCD背光供电由外部电源供电,与此PCB板彻底分离
11,增加了3.3V电压
12,外围MOS管驱动,采用的是4只IRF2907并联,MAX620驱动(75V,4.5毫欧,209A,470W)
13,采样电阻用的是Isabellenhutte BPV 0R047分流器(0.047欧),3支并联
14,散热器用的是长方体,中间带风道的那种很大体积的

都是业余爱好,花了不少业余时间,乐在其中。当然成本也会增加不少,打算最后画好后,去做些板子,完善M8电子负载。
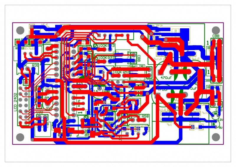
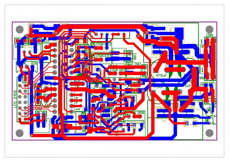
先上一些PCB图
M8_ページ_1.jpg
M8_ページ_2.jpg
M8_ページ_4.jpg
M8_ページ_5.jpg
M8_ページ_6.jpg
M8_ページ_7.jpg
M8_ページ_3.jpg

(所有版权都归 GandF 和一乐所有)
M8-New_ページ_5.jpg
发表于 2010-4-16 14:47 | 显示全部楼层
画得很好!  学习了!
回复

使用道具 举报

发表于 2010-4-16 15:27 | 显示全部楼层
板子画得很好,佩服,不过M8的AD只有10bit,拿6350给它作基准是否有点浪费啊
回复

使用道具 举报

发表于 2010-4-16 16:11 | 显示全部楼层
你够狠~~6350有多的吗,匀一只用用
回复

使用道具 举报

发表于 2010-4-16 16:25 | 显示全部楼层
太奢侈了!
M8的ref竟然用6350做基准电压源!
回复

使用道具 举报

发表于 2010-4-16 16:49 | 显示全部楼层
元件太发烧,不适合我呀
回复

使用道具 举报

 楼主| 发表于 2010-4-16 17:08 | 显示全部楼层
MAX6350 是申请的样品,就两只,正好双路电子负载用~~~~
回复

使用道具 举报

发表于 2010-4-16 19:26 | 显示全部楼层
回复

使用道具 举报

发表于 2010-4-16 19:43 | 显示全部楼层
TL431应该都可以吧~
回复

使用道具 举报

 楼主| 发表于 2010-4-16 21:20 | 显示全部楼层
TL431应该都可以吧~
lijianak1 发表于 2010-4-16 19:43 https://www.yleee.com.cn/images/common/back.gif


觉得431也可以用的,正好手头只有6350,就索性用它了~~~
回复

使用道具 举报

本版积分规则

QQ|一淘宝店|手机版|商店|一乐电子 ( 粤ICP备09076165号 ) 公安备案粤公网安备 44522102000183号

GMT+8, 2025-11-24 00:17 , Processed in 0.040218 second(s), 30 queries , Gzip On.

Powered by Discuz! X3.5

© 2001-2025 Discuz! Team.

快速回复 返回顶部 返回列表