一乐电子

 找回密码
 请使用微信账号登录和注册会员

QQ登录

只需一步,快速开始

微信扫码登录

手机号码,快捷登录

手机号码,快捷登录

搜索
楼主: kakou

为了使M8电子负载的精度更高,重新画了PCB (最终版37楼)

 火... [复制链接]
发表于 2010-4-23 13:32 | 显示全部楼层
支持一下,希望把M8做成精品,越来越成熟,但成本也别太高了
回复

使用道具 举报

发表于 2010-4-23 14:48 | 显示全部楼层
这好比本来是盖两层楼房,一层层的加上去都成摩天大楼了 。楼主既然是发烧友,建议考虑改用M16吧,多用几个IO把DA弄到16bit的,同时改用独立的16bit AD,否则真对不起6350。
回复

使用道具 举报

 楼主| 发表于 2010-4-24 13:10 | 显示全部楼层
这好比本来是盖两层楼房,一层层的加上去都成摩天大楼了 。楼主既然是发烧友,建议考虑改用M16吧,多 ...
fat 发表于 2010-4-23 14:48 https://www.yleee.com.cn/images/common/back.gif


这个就需要大大同志彻底改M8程序用M16代替了,不过现在的目的就是要完善M8,看看这样改了之后,精度如何。都是利用手头现有的资源~~~
回复

使用道具 举报

发表于 2010-4-26 00:39 | 显示全部楼层
过来看看进展如何了
回复

使用道具 举报

 楼主| 发表于 2010-4-26 15:32 | 显示全部楼层
现在在最后的细节处理,就快完工了,这个礼拜可以去打样了。不知道大虾们还有啥建议~~~
回复

使用道具 举报

发表于 2010-4-27 00:06 | 显示全部楼层
某些按键可以考虑用编码开关的
回复

使用道具 举报

 楼主| 发表于 2010-4-29 09:11 | 显示全部楼层
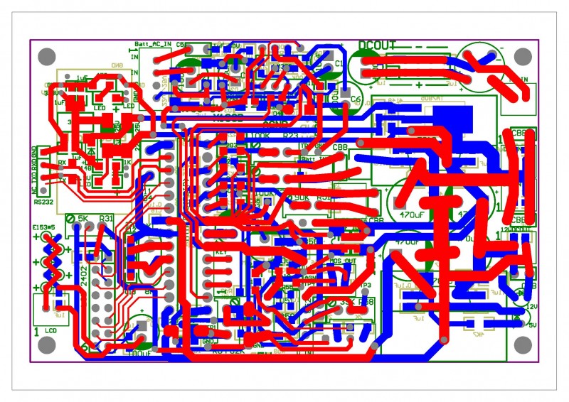
断断续续,终于把PCB给画好了~~打算这1,2天去做板子了~~~
M8-New-new_ページ_1.jpg
M8-New-new_ページ_2.jpg
M8-New-new_ページ_3.jpg
M8-New-new_ページ_4.jpg
M8-New-new_ページ_5.jpg
M8-New-new_ページ_6.jpg
M8-New-new_ページ_7.jpg
M8-New-new_ページ_4.jpg
回复

使用道具 举报

发表于 2010-4-29 10:33 | 显示全部楼层
等老哥的PCB出来匀一块好不?
回复

使用道具 举报

发表于 2010-4-29 12:08 | 显示全部楼层
断断续续,终于把PCB给画好了~~打算这1,2天去做板子了~~~
kakou 发表于 2010-4-29 09:11 https://www.yleee.com.cn/images/common/back.gif



期待,我要10张PCB
回复

使用道具 举报

 楼主| 发表于 2010-4-29 20:52 | 显示全部楼层
下午从公司溜出去,跑到电子市场,找了一家比较好的去做PCB了。下了30片,算了下连制版费平均一片将近10元~~

现在就等板子了~~~不知道做出来感觉如何~~听天由命了~~~
回复

使用道具 举报

本版积分规则

QQ|一淘宝店|手机版|商店|一乐电子 ( 粤ICP备09076165号 ) 公安备案粤公网安备 44522102000183号

GMT+8, 2025-11-23 22:50 , Processed in 0.035717 second(s), 28 queries , Gzip On.

Powered by Discuz! X3.5

© 2001-2025 Discuz! Team.

快速回复 返回顶部 返回列表