一乐电子

 找回密码
 请使用微信账号登录和注册会员

QQ登录

只需一步,快速开始

微信扫码登录

手机号码,快捷登录

手机号码,快捷登录

搜索
查看: 6172|回复: 44

开关电源问题请教

[复制链接]
发表于 2014-3-24 16:42 | 显示全部楼层 |阅读模式
本帖最后由 chjhuai 于 2014-3-24 21:01 编辑

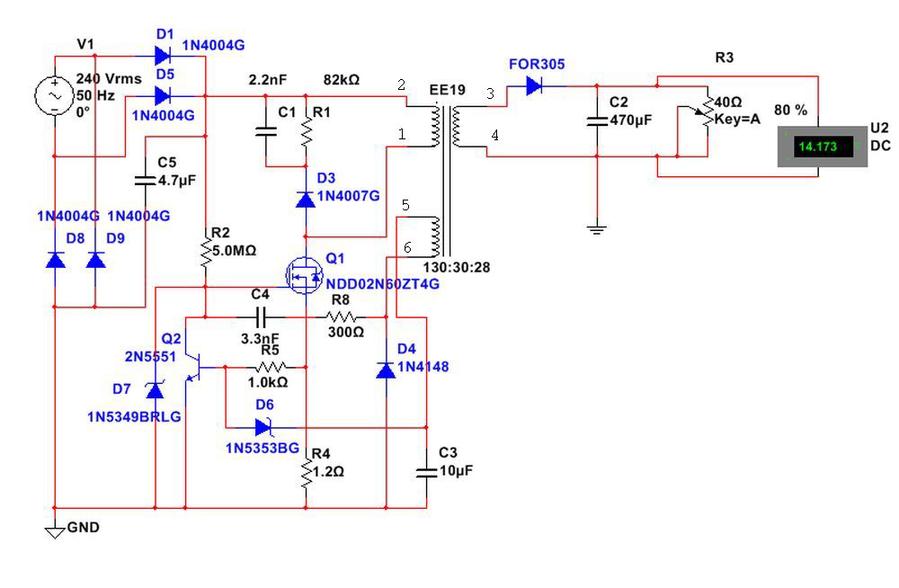
做了一个开关电源,效果不太满意,刚开始调试好还感觉不错,8欧电阻负载能到14.*V,功耗26.*W,效率达到94%左右,但是连续带载试了几分钟后电压降到12V,功耗降到24W,不仅电压降低了主要是效率大大降低。冷却后再试也只能到8欧12V了。空载电压倒是16.*v没有变,空载功耗0.1W。想请教一下:是什么原因造成试一下就变了呢?是什么元件造成的?想负载8欧能到16V就好。
主要元件手都能摸,温度最高的是输出二极管有点点烫手,开关管手摸感觉最多40几度。还想请教一下:开关电源的频率和占空比是怎么测量的?测试点在哪里?我用万用表测试直流输出端频率为0,交流输出端频率超过万用表范围(20MHz)。
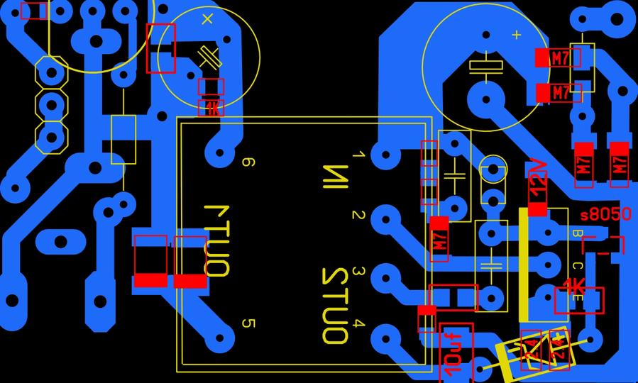
电路图及参数如下:

14v.jpg

本来PCB是画的输出二极管是两颗贴片肖特基并联,结果烧了几颗肖特基(耐压不够)。现在是在上面钻眼焊的3A直插。
5mmx3mm
16V.JPG

发表于 2014-3-24 18:24 | 显示全部楼层
这效率有这么高的么??不会吧?
可能进入限流状态了,掉电压正常的,可以减少R4看看效果怎么样。
测试频率,可以用示波器测输出二极管两端,可以看到频率和占空比的。
回复

使用道具 举报

发表于 2014-3-24 18:28 | 显示全部楼层
建议:输入高压电容4.7UF太小了,改22UF
输出二极管改快速的SF305,温度会好点的!
回复

使用道具 举报

发表于 2014-3-24 18:35 | 显示全部楼层
一次侧采样的电源变压器的辅助线圈和二次线圈的耦合一定要好,不然带载和不带载的电压会变化比较大,还有就是一楼的分析可以验证一下,有较大可能
回复

使用道具 举报

 楼主| 发表于 2014-3-24 19:30 | 显示全部楼层
3381638 发表于 2014-3-24 18:24
这效率有这么高的么??不会吧?
可能进入限流状态了,掉电压正常的,可以减少R4看看效果怎么样。
...

刚开始效率就是看到是这样的,只是随着温度升高电压功耗都随着降低再也上不去了,现在8欧负载12v,24W效率只有75%了。功耗是看的功率插座。
R4是两颗2.4欧的贴片并联,三颗并不上了,改天试试重一颗上去看看。主要是:随着温度升高电压功耗都随着降低再也上不去了,这是怎么回事?
回复

使用道具 举报

 楼主| 发表于 2014-3-24 19:36 | 显示全部楼层
3381638 发表于 2014-3-24 18:28
建议:输入高压电容4.7UF太小了,改22UF
输出二极管改快速的SF305,温度会好点的!

为了体积!再大装不下。没有合适的二极管,找到的这个好像也是快速二极管,3A的。开始PCB设计的是贴片肖特基结果烧了多个,查资料才知道这里需要100V以上的二极管。
回复

使用道具 举报

发表于 2014-3-24 19:58 | 显示全部楼层
chjhuai 发表于 2014-3-24 19:30
刚开始效率就是看到是这样的,只是随着温度升高电压功耗都随着降低再也上不去了,现在8欧负载12v,24W效 ...

三极管有温飘
想要输出电压稳定,需要增加次级光耦反馈。
回复

使用道具 举报

发表于 2014-3-24 20:02 | 显示全部楼层
94%这么高的效率,很难做出来的,就是专业电源厂商也出不来!你确定你没弄错???
回复

使用道具 举报

发表于 2014-3-24 20:04 | 显示全部楼层
chjhuai 发表于 2014-3-24 19:36
为了体积!再大装不下。没有合适的二极管,找到的这个好像也是快速二极管,3A的。开始PCB设计的是贴片肖 ...

高压电容太小了,母线电压波动大,供给变压器能量不足,会使流过MOS管的电流波动变大的,造成电路不稳定,不安全哦!
回复

使用道具 举报

发表于 2014-3-24 20:12 | 显示全部楼层
话说反激式电源,效率高也就86%.只有正激试同步整流的能做到90%以上的效率.你写错效率了吧!!!
回复

使用道具 举报

本版积分规则

QQ|一淘宝店|手机版|商店|一乐电子 ( 粤ICP备09076165号 ) 公安备案粤公网安备 44522102000183号

GMT+8, 2026-2-27 15:15 , Processed in 0.038620 second(s), 30 queries , Gzip On.

Powered by Discuz! X3.5

© 2001-2025 Discuz! Team.

快速回复 返回顶部 返回列表