一乐电子

 找回密码
 请使用微信账号登录和注册会员

QQ登录

只需一步,快速开始

微信扫码登录

手机号码,快捷登录

手机号码,快捷登录

搜索
楼主: 3AG1

使用NMOS场效应管的白光烙铁控制电路

 火.. [复制链接]
 楼主| 发表于 2010-7-10 12:54 | 显示全部楼层
前段时间,我是在CT看到有关使用NMOS的讨论。
搜了下,找到一个:
http://ctwxdc.512j.com/viewthread.php?tid=39845

白光.jpg
回复

使用道具 举报

 楼主| 发表于 2010-7-10 12:56 | 显示全部楼层
把手电那个链接里的图贴过来:

Nmos白菜.jpg
回复

使用道具 举报

 楼主| 发表于 2010-7-10 13:24 | 显示全部楼层
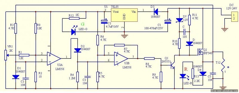
我来分析下:

接通电源,U2B的6脚处于低电平,7脚输出高电平,Q1导通,Q2截止。
此时,电源通过12V稳压二极管和1N4007给C  105电容充电,很快充满,105上的电压略低于DC。

由于Q2截止,白光头T12上的电压加到U2A上,低于设定的3脚电压(温度设定),1脚输出高电平,C3迅速充满至高电平,U2B翻转输出低电平,Q1截止。
此时C 105上面的电压通过12V稳压管放电至12V,并保持,又由于Q2的G极电阻极大,所以Q2的G极实际电压为DC+12V。
Q2导通给白光头加热。

此时U2A的2脚为高电平,1脚输出低电平,D2截止,C3通过R4放电放电时间大概是0.7R4C3,在此时间内白光头处于加热状态。
当6脚电压低于U2B施密特触发器的低电平翻转电压,7脚重新输出高电平,Q1导通,Q2截止,C 105再次充电。
回复

使用道具 举报

 楼主| 发表于 2010-7-10 13:39 | 显示全部楼层
这个图是可以工作的。
有点小问题:U2的2脚6脚电容是一样的,如果C3首先充满到高电平,第一个回合Q2就处于射极输出器状态。
回复

使用道具 举报

 楼主| 发表于 2010-7-10 13:46 | 显示全部楼层
有事先下了,有什么问题下次聊。。。。。。。。。
回复

使用道具 举报

发表于 2010-7-10 15:04 | 显示全部楼层
谢谢3AG1大侠的分析,现在总算弄明白了
回复

使用道具 举报

发表于 2010-7-10 15:12 | 显示全部楼层
上面的是已被修改的图,我的原图:
https://www.yleee.com.cn/redirec ... o=lastpost#lastpost
回复

使用道具 举报

发表于 2010-7-10 20:33 | 显示全部楼层
心领了

管理员没有权利加分吗?不知积分多了干什么用。。。。。。
3AG1 发表于 2010-7-10 08:12 https://www.yleee.com.cn/images/common/back.gif


原来是有加分功能的,但最近论坛程序好象出问题了,现在我登录后没有加分的选项了(还比不上中级以上的会员 ),等迟些想办法修复吧。

分数的用途不好说,首先是荣誉性质的,其次分数决定会员级别,达到更高的分数就成为更高级别的会员,更高级别就有更多的阅读权限(对某些设置了阅读权限的帖子),再次,将来论坛的某些活动,可能也会对那些对论坛有贡献、分数高的朋友优先。
回复

使用道具 举报

发表于 2010-7-10 21:35 | 显示全部楼层
当然可以。

只是那样要重新设计电路,要用轨到轨运放,为了使用廉价易得的NMOS场管,放弃LM35 ...
3AG1 发表于 2010-7-9 19:56 https://www.yleee.com.cn/images/common/back.gif



只需输入共模电压到Vcc的运放就行了,这些运放也很多,例如TL082 TL07x LF356等等,价格和LM358一样也是很便宜。
回复

使用道具 举报

发表于 2010-7-12 12:51 | 显示全部楼层
不懂,路过一下
回复

使用道具 举报

本版积分规则

QQ|一淘宝店|手机版|商店|一乐电子 ( 粤ICP备09076165号 ) 公安备案粤公网安备 44522102000183号

GMT+8, 2025-11-24 04:30 , Processed in 0.035254 second(s), 28 queries , Gzip On.

Powered by Discuz! X3.5

© 2001-2025 Discuz! Team.

快速回复 返回顶部 返回列表