一乐电子

 找回密码
 请使用微信账号登录和注册会员

QQ登录

只需一步,快速开始

微信扫码登录

手机号码,快捷登录

手机号码,快捷登录

搜索
查看: 94315|回复: 123

由光耦控制的白菜模块+LM317构成跟随可调电源

 火... [复制链接]
发表于 2010-7-22 00:02 | 显示全部楼层 |阅读模式
本帖最后由 my1048 于 2010-7-22 00:37 编辑

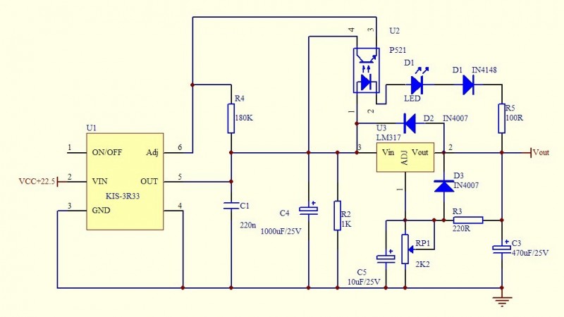
先上原理图。
LM317.jpg
这个图和之前发过的图有一些改变,去掉了2mH电感,绝对不能要,有他模块会自激,我在调试时就烧毁一块。
发光二极管后又加了个4148,原来317的压降只有2.75V,电流不到1.5A电压就下掉,加上此二极管电流到1.85A稳当。
现在这个电路空载或满载317的输入端都有25mV左右的三角波,频率很稳定,满载时比空载略低点,但是输出端几乎测不出脉冲,可见经过317处理后电源质量很好。
但是,由于KIS-3R33的输入电压限制,他正常工作有2V以上的压降,加上317的压降,实际输出的电压都在15V以下,所以这个电路的意义不是很大,建议采用LM2596+LM317或YDS-512+LT108X的方式可以获得更宽的电压。

评分

参与人数 1一乐金币 +5 收起 理由
BABY + 5 很给力!

查看全部评分

发表于 2010-7-22 01:18 | 显示全部楼层
我补充一点,KIS3R33需要将模块内部的两个513电阻和输出端的那个小二极管拆掉。
如果使用YDS-512做电压跟踪,需要将模块内部在输出引脚上方的那个黑色无字电阻拆掉,这个电阻体积比别的稍大一些,很好辩认,
回复

使用道具 举报

发表于 2010-7-22 06:35 | 显示全部楼层
学习,
回复

使用道具 举报

 楼主| 发表于 2010-7-22 08:22 | 显示全部楼层
我补充一点,KIS3R33需要将模块内部的两个513电阻和输出端的那个小二极管拆掉。
如果使用YDS-512做电压跟踪 ...
benli 发表于 2010-7-22 01:18 https://www.yleee.com.cn/images/common/back.gif



    正确,模块里边去掉了两个513和保护二极管,短接调节端332,没有找到180K的贴片就外置了一个,内部输出端加焊了个从坏模块输入端上拆下来的电容,外部那个1000uF是买模块时送的EFK电容,这个电容很重要,一般的电解效果不好。
回复

使用道具 举报

发表于 2010-7-22 08:47 | 显示全部楼层
正确,模块里边去掉了两个513和保护二极管,短接调节端332,没有找到180K的贴片就外置了一个,内 ...
my1048 发表于 2010-7-22 08:22 https://www.yleee.com.cn/images/common/back.gif



那个332电阻不短接也可以吧,
回复

使用道具 举报

发表于 2010-7-22 08:53 | 显示全部楼层
那个180k的电阻还小点了,这样模块最高输出只有18v左右,建议增大到220k或在模块的调整端对地并接一个几十k的电阻
回复

使用道具 举报

发表于 2010-7-22 10:22 | 显示全部楼层
支持一下
回复

使用道具 举报

发表于 2010-7-22 13:14 | 显示全部楼层
不错,很实用
回复

使用道具 举报

发表于 2010-7-22 15:25 | 显示全部楼层
支持一下
回复

使用道具 举报

发表于 2010-7-22 18:06 | 显示全部楼层
支持一下LZ的共享,抽空试试,手头还有MPD7K020S,也可以参考此电路。
回复

使用道具 举报

本版积分规则

QQ|一淘宝店|手机版|商店|一乐电子 ( 粤ICP备09076165号 ) 公安备案粤公网安备 44522102000183号

GMT+8, 2025-11-23 18:29 , Processed in 0.036100 second(s), 31 queries , Gzip On.

Powered by Discuz! X3.5

© 2001-2025 Discuz! Team.

快速回复 返回顶部 返回列表