一乐电子

 找回密码
 请使用微信账号登录和注册会员

QQ登录

只需一步,快速开始

微信扫码登录

手机号码,快捷登录

手机号码,快捷登录

搜索
楼主: my1048

由光耦控制的白菜模块+LM317构成跟随可调电源

 火... [复制链接]
发表于 2011-12-20 16:18 | 显示全部楼层
317输入端的1k电阻有神马用?
回复

使用道具 举报

发表于 2011-12-20 18:39 | 显示全部楼层
回复 81# mytomatoes


   给电容放电 也有一定的滤波作用 吸收下尖峰 毕竟前级开关电源 不过没有倒是没啥问题
回复

使用道具 举报

发表于 2011-12-20 23:45 | 显示全部楼层
本帖最后由 mytomatoes 于 2011-12-21 00:02 编辑

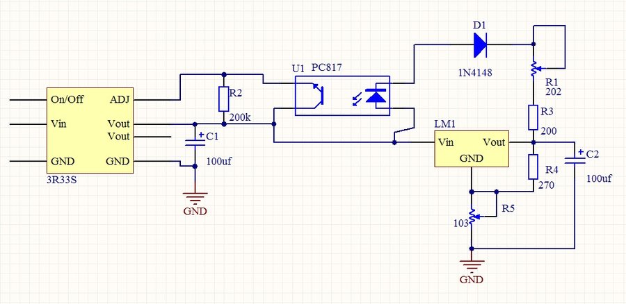
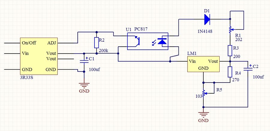
今晚做了一个,3R33s+LM1085,内部的332电阻没去掉,用夏普的光耦。。 电路稍微有改动,要不然自激!!!电路图如下:
调节R1 到不自激 。。。。。。。 压差1.8V多一点。 估计4148可以去掉,最后老大妈锁门了,没时间试。
未命名.jpg

DSC09787.jpg DSC09789.jpg DSC09791.jpg
回复

使用道具 举报

发表于 2011-12-21 00:06 | 显示全部楼层
这样做的意义是什么呢?
回复

使用道具 举报

发表于 2011-12-21 01:31 | 显示全部楼层
我做的意义是方便单片机调压…
3r33用单片机给定,我弄得自激,搞不定。
回复

使用道具 举报

发表于 2011-12-21 08:33 | 显示全部楼层
回复 83# mytomatoes


    你这洞洞板质量不错,哪里买的
回复

使用道具 举报

发表于 2011-12-21 09:32 | 显示全部楼层
嘉立创开板的时候入的,超便宜。
回复

使用道具 举报

发表于 2011-12-21 09:35 | 显示全部楼层
回复 85# mytomatoes


    我也试过直接控制3R33它老是激呀激!
回复

使用道具 举报

发表于 2011-12-21 10:02 | 显示全部楼层
回复  mytomatoes


    我也试过直接控制3R33它老是激呀激!
没事瞎转悠 发表于 2011-12-21 09:35 https://www.yleee.com.cn/images/common/back.gif


肯定要过一个运放来控制的,参考用3r33做数控电源那个帖子的电路图……
回复

使用道具 举报

 楼主| 发表于 2011-12-21 10:09 | 显示全部楼层
回复 83# mytomatoes


    我现在用的就是你这电路,去掉了LED,只用了一个4148,R3=150Ω,R2=220K,R4=240Ω。随着输出电压变化,LT1084压差是1.45-1.9V,给1084加的恒流控制。说实话,给DC-DC加恒流稍微不注意就要自激,太难伺候了。
回复

使用道具 举报

本版积分规则

QQ|一淘宝店|手机版|商店|一乐电子 ( 粤ICP备09076165号 ) 公安备案粤公网安备 44522102000183号

GMT+8, 2025-11-24 03:04 , Processed in 0.035745 second(s), 28 queries , Gzip On.

Powered by Discuz! X3.5

© 2001-2025 Discuz! Team.

快速回复 返回顶部 返回列表