一乐电子

 找回密码
 请使用微信账号登录和注册会员

QQ登录

只需一步,快速开始

微信扫码登录

手机号码,快捷登录

手机号码,快捷登录

搜索
楼主: luckroll

[DIY套件预览] 真白菜 LCD2USB 0.99元

[复制链接]
发表于 2015-2-3 11:20 | 显示全部楼层
单片机含 USB接口的比较少,  如果是用串口使用, 估计应该面更大一些
回复

使用道具 举报

发表于 2015-2-3 12:14 | 显示全部楼层
真便宜
内部的AD/DA用上更爽
回复

使用道具 举报

发表于 2015-2-3 12:20 | 显示全部楼层
记号……
回复

使用道具 举报

发表于 2015-2-3 12:40 | 显示全部楼层
太赞了,要是sdk能公开就好了,可惜
回复

使用道具 举报

发表于 2015-2-3 12:49 | 显示全部楼层
这个做个小的可调电源玩玩应该不错啊
回复

使用道具 举报

发表于 2015-2-3 14:28 | 显示全部楼层
fujiachun 发表于 2015-2-3 07:45
要是有USB-12864,或者320240就好了。直接转USB的数据,可以用来测试不明的LCD,这样只要上位机做好,可以 ...

这个,用一片STM32可以,不过好像意义也不大。   类似JLINK命令器了, 里面可以编辑动作 包括读写和延时等。
回复

使用道具 举报

发表于 2015-2-3 15:26 | 显示全部楼层
huangqi412 发表于 2015-2-3 14:28
这个,用一片STM32可以,不过好像意义也不大。   类似JLINK命令器了, 里面可以编辑动作 包括读写和延时 ...

谢谢,俺菜鸟,不知道有这个宝贝。现在液晶,OLED太多,各有秘诀,要是能够像破译密码一样用PC扫描就省大了
回复

使用道具 举报

发表于 2015-2-3 16:07 | 显示全部楼层
本帖最后由 sblinux 于 2015-2-3 16:09 编辑

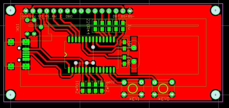
用Protel99SE画了一个板,单面的。看电路不复杂,单面可以降低成本。板子和1602一样大,轻触开关和调节LCD对比度的电位器在后面,电位器也可以把对比度调好后用固定电阻代替,这样后面就只有开关了。输入口用MiniUSB.
LCD2USB.jpg

LCD2USB.rar

21.95 KB, 下载次数: 152, 下载积分: 一乐金币 -1

回复

使用道具 举报

 楼主| 发表于 2015-2-3 19:53 | 显示全部楼层
sblinux 发表于 2015-2-3 16:07
用Protel99SE画了一个板,单面的。看电路不复杂,单面可以降低成本。板子和1602一样大,轻触开关和调节LCD ...

谢谢!
  芯片下面有2个跳线 这样可能不太好焊 增加一个电阻就可以去掉跳线了
芯片3脚改为通过一个电阻上拉 5脚的电容挪个位置 芯片内部6脚和21脚是通的 这样2个跳线就都不用了
另外两个按键之间能不能挤一个耳机座 13 14复用做音频输入 12脚做耳机插入检测 这样下一步可以做音频输入的频谱
调整.jpg

回复

使用道具 举报

发表于 2015-2-3 20:22 | 显示全部楼层
本帖最后由 sblinux 于 2015-2-3 20:24 编辑
luckroll 发表于 2015-2-3 19:53
谢谢!
  芯片下面有2个跳线 这样可能不太好焊 增加一个电阻就可以去掉跳线了
芯片3脚改为通过一个电 ...

我试试看,电阻用多大的?耳机座用普通3.5双声道的行吧。另外12 13 14和耳机座怎么接?12接外壳,13 14 接两个内芯?

回复

使用道具 举报

本版积分规则

QQ|一淘宝店|手机版|商店|一乐电子 ( 粤ICP备09076165号 ) 公安备案粤公网安备 44522102000183号

GMT+8, 2025-11-24 00:25 , Processed in 0.036496 second(s), 29 queries , Gzip On.

Powered by Discuz! X3.5

© 2001-2025 Discuz! Team.

快速回复 返回顶部 返回列表