一乐电子

 找回密码
 请使用微信账号登录和注册会员

QQ登录

只需一步,快速开始

微信扫码登录

手机号码,快捷登录

手机号码,快捷登录

搜索
楼主: luckroll

[DIY套件预览] 真白菜 LCD2USB 0.99元

[复制链接]
发表于 2015-2-4 23:09 | 显示全部楼层
本帖最后由 小蘑菇 于 2015-2-4 23:10 编辑
sblinux 发表于 2015-2-4 15:33
根据“无锡风”老师建议,增加Micro USB口,大USB口就不加了,毕竟用的少了。另外耳机口很多,用了最常用的 ...

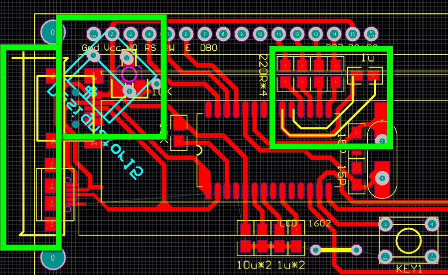
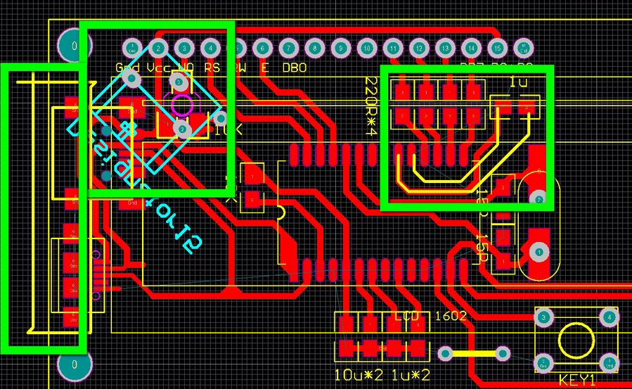
你试试这么改改看 会不会省掉不少跳线,铺铜仍旧铺,最左边的绿框最靠左边的一排地焊盘貌似连不连都行,外壳本身就导通的 有几个焊盘增加焊接牢度就行 。别的你看着改改 貌似那个按键用这个封装是跳不过了 除非用贴片的 还有 弄个直插的电位器像我贴的图那样放在背面行不行?就剩了一根跳线 又能在线调节
2015-02-04_230537.jpg
2015-02-04_230554.jpg
回复

使用道具 举报

发表于 2015-2-4 23:46 | 显示全部楼层
sblinux 发表于 2015-2-4 15:33
根据“无锡风”老师建议,增加Micro USB口,大USB口就不加了,毕竟用的少了。另外耳机口很多,用了最常用的 ...

菜鸟求问 下了以后 用什么软件打开啊

顺便求该软件下载地址

上次为了看坛友的图纸下了Protel 99 SE
结果各种不会用加英文盲 打开该文件一堆提示好像我机器缺少什么东西
听说把本站有此功能,为了支持站长,求打赏,哈哈
回复

使用道具 举报

发表于 2015-2-5 07:43 | 显示全部楼层
yjfxue 发表于 2015-2-4 23:46
菜鸟求问 下了以后 用什么软件打开啊

顺便求该软件下载地址

用的就是Protel99SE,你如果不熟悉的话可找“金明杰汉化版”。不过这个版本有点小BUG,设置的项目不能保存,下次打开时要重设。其它没有发现别的问题,用来看图没问题的。
回复

使用道具 举报

发表于 2015-2-5 07:47 | 显示全部楼层
小蘑菇 发表于 2015-2-4 23:09
你试试这么改改看 会不会省掉不少跳线,铺铜仍旧铺,最左边的绿框最靠左边的一排地焊盘貌似连不连都行, ...

原来是用的直插的电位器,但后来考虑一是板子背面除开关外就一个电位器,不好看,所以就改成正面帖了。再则这个单面板焊与LCD连接的插针不好焊,所以不推荐使用。
回复

使用道具 举报

发表于 2015-2-5 08:32 | 显示全部楼层
感谢“小蘑菇”网友的提示,去掉了“GND”的路线,只剩一条跳线。调节电位器用了直插和贴片双设计,实际上帖片设计时也考虑到调节不方便的问题,对板子做了挖空的设计,可把帖片电位器反过来焊。就是不知道挖 空部分是否合理,所以没有提。
LCD2USB_s.rar (29.7 KB, 下载次数: 115)

回复

使用道具 举报

 楼主| 发表于 2015-2-5 11:57 | 显示全部楼层
嘉利创小批量要5-6天 可惜回家前做pcb来不急了
只能到年后了 感谢大家的支持
回复

使用道具 举报

发表于 2015-2-5 13:48 | 显示全部楼层
luckroll 发表于 2015-2-5 11:57
嘉利创小批量要5-6天 可惜回家前做pcb来不急了
只能到年后了 感谢大家的支持

慢慢来,
回复

使用道具 举报

 楼主| 发表于 2015-2-5 21:13 | 显示全部楼层
fang316布的板子比较小今天先发嘉利创做了 发深圳来不及了只能快递到老家了  sblinux的板子年后回来再洗
回复

使用道具 举报

发表于 2015-2-9 10:24 | 显示全部楼层
支持!标记,等年后再来看看。
回复

使用道具 举报

发表于 2015-2-9 10:28 | 显示全部楼层
支持楼主.........
回复

使用道具 举报

本版积分规则

QQ|一淘宝店|手机版|商店|一乐电子 ( 粤ICP备09076165号 ) 公安备案粤公网安备 44522102000183号

GMT+8, 2025-11-24 00:26 , Processed in 0.034146 second(s), 28 queries , Gzip On.

Powered by Discuz! X3.5

© 2001-2025 Discuz! Team.

快速回复 返回顶部 返回列表