一乐电子

 找回密码
 请使用微信账号登录和注册会员

QQ登录

只需一步,快速开始

微信扫码登录

手机号码,快捷登录

手机号码,快捷登录

搜索
查看: 10746|回复: 35

[电子电路] 【已完成】指针表测ESR+测电感外挂--1.5V供电的只需3只三极管!

[复制链接]
发表于 2015-3-3 22:25 | 显示全部楼层 |阅读模式
本帖最后由 hotdll 于 2015-3-22 17:06 编辑

      以前一直用运放做ESR表,最近重新捡起模拟电路分立件电路,就画了这个三极管的ESR电路。画的时候想的是尽可能少的原件,测试电压控制在200mV以内。供电电压最好用1节7号AAA或者5号AA电池,这样可以做的体积非常小。
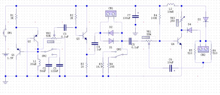
2015年3月22日,调试后的最终电路图:精简版电路图:
原理图.gif

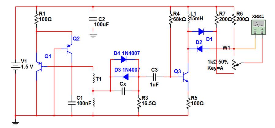
完整版电路图:
完整版电路图.gif
--------------------------------------------------------------------------------------
电路工作原理:
        Q1和Q2构成100KHZ和159KHZ正弦波发生器,精简版使用自耦变压器驱动被测电容或电感,完整版用Q3设计跟随器被测电容和电感。在被测电容或电感两端获得150mVp的正弦波信号。精简版调整自耦变压器匝比,完整版调整VR2,用示波器观察测量信号,使其小于150mVp即可。
       精简版Q3或完整版Q4和外围电路构成毫伏表测量电路,在R5和R6两端获得让MF47满度摆幅的整流后的250mV直流脉动信号,用其他表也可以,直接使用表头,请自行增加表头保护电路。
精简版原件参数:
      Q1、Q2用9012或和其他PNP三极管,Q3用放大倍数大于250的9014即可。
      电阻都是常用型号,很好找。VR1是200Ω微调电阻,16.5Ω电阻用两只33Ω电阻并联即可获得。
      T1用主板的扼流磁环绕20到24圈,第5圈到第六圈抽头即可。L1可以使用色环电感或者工字电感,也可以自己用节能灯磁芯绕,0.2-0.3mm的漆包线绕80圈左右即可。
      电容,C4要求漏电低的,振荡电容建议用两只并联匹配,可以用瓷片或者CBB或者涤纶。用频率计使频率为100KHZ和159.236KHZ即可。要求不高的,可以直接使用159.236KHZ频率,100KHZ的电容可以省略。
      开关1是电源开关,开关2是切换频率开关,测电容ESR用100KHZ,测量电感量用159.236KHZ。开关3建议用旋转波段开关,使用16.5Ω、165Ω、1.65kΩ、16.5KΩ可以获得x1、x10、x100、x1k档位。
       D1和D2用1N4007,D3和D4用2AP9或者1n60点接触(玻璃封装的一般是)的二极管。
完整版原件参数:
原件选择和上面相同,说下不同不部分:
       VR2是10KΩ微调电阻。VR3是500Ω微调电阻。
       Q3使用9013,L1可以使用色环电感,20uH左右。

精简版调试方法
       振荡电路:震荡频率由L1和C1决定,L1的值固定为20uH后,搭配振荡电容的值,使振荡频率为100KHZ和159.236KHZ。R1的取值为47欧姆到100欧姆之间,驱动16.5欧姆电阻,自耦变压器次级跌落幅度不大即可。
       整流电路:CN1短路,调节VR1使电流表刚好满度即可。
       测量电路:因为用了变压器隔离,测量的时候不需要隔离电容,但是CX两端仍需加保护二极管如1N4007。R2和R4为中值电阻,需要和万用表欧姆档X1、X10档中值匹配,500型是10欧姆,MF47是16.5欧姆。请自行修正该值。
       备注:MF47表表头内阻2.5KΩ,0.25V/50uA档位内阻是5K,需要驱动电压为0.25V满档。如果用内置表头,驱动电压0.125V即可满幅。完整版调试方法:
       其他相同,只说不同部分:
       电流驱动部分:R2设置为2KΩ,我测试可以正常使用,如果中值电阻为10Ω或和1Ω,将此电阻修改为1KΩ,以免满度和中值的值差别太多。调整VR2使CN1的输出电压为150mVp以下。

实物图:
整理后的图片.gif


整流波形图:
Q3整流波形图.gif


晕,图片压缩后波形图都没法看了。




测试16.5欧姆中值电阻.gif
测试33欧姆电阻.gif
调零.gif
发表于 2015-3-4 12:26 | 显示全部楼层
楼主是全才,,PE模电玩得囹囹转。
回复

使用道具 举报

发表于 2015-3-4 13:45 | 显示全部楼层
人才!
赞!!!!!!

楼主,表的误差是多少?
回复

使用道具 举报

 楼主| 发表于 2015-3-4 14:36 | 显示全部楼层
天使之音 发表于 2015-3-4 13:45
人才!
赞!!!!!!

ESR测量,本来就是估值,,,普通指针万用表的欧姆档,精度0.1欧姆?呵呵,其实无所谓了。关键是能判断电容的ESR正常与否即可。
回复

使用道具 举报

 楼主| 发表于 2015-3-4 14:36 | 显示全部楼层
junyee 发表于 2015-3-4 12:26
楼主是全才,,PE模电玩得囹囹转。

兄弟过奖了,样样都通,样样稀松。

你也混无忧的?
回复

使用道具 举报

发表于 2015-3-4 16:43 | 显示全部楼层
hotdll 发表于 2015-3-4 14:36
兄弟过奖了,样样都通,样样稀松。

你也混无忧的?

07-09年因为工作关系,基本上天天泡无忧。

10年后也就数天数月逛一次了,杂事太多,脑子也不够灵活了。

东西没学到多少,,,此起彼落,到是见证了许多。

有空多多交流哈!
回复

使用道具 举报

发表于 2015-3-7 13:38 | 显示全部楼层
Q1 Q2组成的LC振荡电路应该加上稳幅稳频控制电路,否则电池电压变化时,输出的测量信号会不稳定。
回复

使用道具 举报

 楼主| 发表于 2015-3-8 09:37 | 显示全部楼层
3AG1 发表于 2015-3-7 13:38
Q1 Q2组成的LC振荡电路应该加上稳幅稳频控制电路,否则电池电压变化时,输出的测量信号会不稳定。

谢谢三哥指点,Q1和Q2的稳幅部分,最开始设计的时候是有这部分考虑的,后来发现电路增加了不少原件,我总是想用最少的零件实现要的功能。

我用仿真软件查看,发现集电极的波形比较好,并且幅度比较稳定,电池电压从1V变化到1.5V,集电极波形始终在550mV左右,用这部分的电压利用自耦变压器输出,应该可以获得不错的性能和一定范围内的幅度稳定吧。这个电路最大的好处是可以输出较大的电流,当电路工作电路设置在50mA到100mA的时候,负载阻值从30欧姆降到10欧姆,测量电压变化很少。

改良后的电路图,请三哥指点。
ESR-3.png

回复

使用道具 举报

发表于 2015-3-8 11:39 | 显示全部楼层
牛人。。。。。。。。。
回复

使用道具 举报

发表于 2015-3-9 13:29 | 显示全部楼层
hotdll 发表于 2015-3-8 09:37
谢谢三哥指点,Q1和Q2的稳幅部分,最开始设计的时候是有这部分考虑的,后来发现电路增加了不少原件,我总 ...

不行的,不加稳幅控制,电池电压变化后,振荡输出是不稳定的。

前两年我曾打算做一个单节电池的ESR测量电路,试验过这种振荡电路。
这种振荡电路的频率稳定性不错,电源电压在一定范围内波动,频率基本不变。
这种电路可以工作在很低的电压下,电池电压 0.7 ~ 3V 间变化,基本上不用改动电路参数。

当时想用一个低压差的稳压电源供电,后来想想1.2 ~ 1.6V电池,稳压输出1.0V,做起来电路会复杂化,输出电压的温度稳定性也不是很好,就放弃了。
后来试验了一个用单节锂电池的ESR测量电路,使用5只小功率三极管做的。
两只三极管组成RC文氏电桥振荡,得到100KHz 正弦波基准频率,后面加上一级缓冲级,最后是两个三极管复合放大驱动表头。

回复

使用道具 举报

本版积分规则

QQ|一淘宝店|手机版|商店|一乐电子 ( 粤ICP备09076165号 ) 公安备案粤公网安备 44522102000183号

GMT+8, 2026-3-4 21:02 , Processed in 0.045392 second(s), 30 queries , Gzip On.

Powered by Discuz! X3.5

© 2001-2025 Discuz! Team.

快速回复 返回顶部 返回列表