一乐电子

 找回密码
 请使用微信账号登录和注册会员

QQ登录

只需一步,快速开始

微信扫码登录

手机号码,快捷登录

手机号码,快捷登录

搜索
查看: 64653|回复: 101

[KIS 3R33] 单KIS 3R33白菜模块制作双路隔离DC电源成功

 火... [复制链接]
发表于 2010-8-27 23:03 | 显示全部楼层 |阅读模式
本帖最后由 dradeng 于 2010-8-30 08:29 编辑

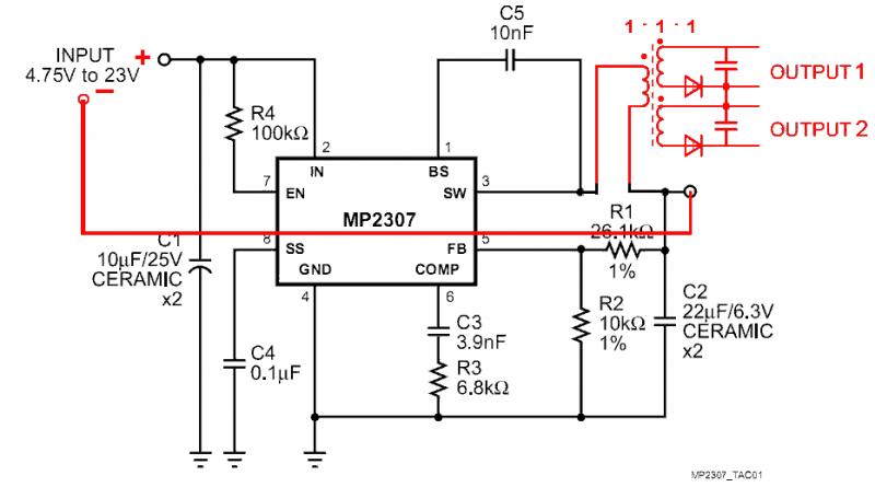
根据Gandf的研究成果,用KIS 3R33白菜模块制作双路隔离DC电源成功,刚刚的实验结果

改造的电路图:

KIS-3R33S隔离电源.gif

评分

参与人数 2一乐金币 +20 收起 理由
snoopy8008 + 10 暴拆一个电感,原电感线圈是10.5圈,铜丝直 ...
gmliwei + 10 实践出真知!

查看全部评分

 楼主| 发表于 2010-8-27 23:04 | 显示全部楼层
本帖最后由 dradeng 于 2010-8-28 01:14 编辑

原电路电感改成3绕组线圈,这是我这个制作的亮点:

1、这个模块的工作频率高,最好要用高频磁环做,
    传说中的那个高频磁环我没有,相信绝大多数人手中也没有,
    原模块的电感应该高频性能不差,就打算从它开刀。
    原配电感是双线并绕,分开2变的抽头就得到 1:1 的2组线圈,
    另外,直接在磁芯上加绕一组线圈,圈数我没数,估计着绕的,绕制方法如下:
      找段合适线径的漆包线,我是拆了一个坏开关电源上的小变压器,
      一般都是没上绝缘漆的,好拆的很。
      把电感上面缝隙里的导热胶剔除干净(用根细钢丝很容易挑干净),
      然后把漆包线一圈一圈地往里套,并用细钢丝压进去些,绕个一二十圈就差不多了。

2、每组线圈串个肖特基再并个高频电解就搞定,2组输出首尾相接即可得到一组隔离的正、负双电源。
    或者不连,就是2路独立的隔离电源。


3、只用1只KIS 3R33模块简单改造即可搞定双路隔离电源输出,简化了电路、减小体积;

4、对于输出功率,分出来的原有那组线圈估计输出1A电流绰绰有余,这路可以用来驱动风扇,以及+7805驱动单片机+LCD
    另一组,由于空间有限绕组的线可能细些,300~400mA输出也应该应付得过来的,+7905做负电源也够了。

5、(经实测,这样做出来的隔离电源不是稳压的,所以必须再加一级7805、7905、431等电路才能得到稳定的正负电压。)
     检讨一下,线圈的接线没注意,方向反了,改正后稳压效果不错,加绕的那组线细些,稳压效果略差。  加一级7805等就更好了。
回复

使用道具 举报

 楼主| 发表于 2010-8-27 23:04 | 显示全部楼层
本帖最后由 dradeng 于 2010-8-28 01:17 编辑

洞洞板临时组的电路:
1.jpg
从这应该能看清楚电感另外有接出了2路线圈:
2.jpg

4.62V输入,2路 3V / 200~300mA左右输出,连续工作电感略有温度而已,做小电流电源足以。
3.jpg


我的Gandf的 PWM  V4版电源一直都还没开工,看样子用个白菜模块是能够实现单电源供电的,看到了希望,有时间得继续搞了
回复

使用道具 举报

发表于 2010-8-27 23:15 | 显示全部楼层
无实际内容啊!
回复

使用道具 举报

发表于 2010-8-27 23:29 | 显示全部楼层
等内容咯。
回复

使用道具 举报

发表于 2010-8-27 23:50 | 显示全部楼层
不想让人睡觉了,是不?
回复

使用道具 举报

 楼主| 发表于 2010-8-28 00:13 | 显示全部楼层
不想让人睡觉了,是不?
snoopy8008 发表于 2010-8-27 23:50 https://www.yleee.com.cn/images/common/back.gif


刚用手机拍了照,还要处理才能发上来啊
回复

使用道具 举报

发表于 2010-8-28 00:14 | 显示全部楼层
下面那根长长的红线, 搞不明白什么意思
回复

使用道具 举报

发表于 2010-8-28 00:20 | 显示全部楼层
刚用手机拍了照,还要处理才能发上来啊
dradeng 发表于 2010-8-28 00:13 https://www.yleee.com.cn/images/common/back.gif



编辑好了再发就好了,等待让人着急啊!
回复

使用道具 举报

 楼主| 发表于 2010-8-28 00:22 | 显示全部楼层
下面那根长长的红线, 搞不明白什么意思
风铃夜思雨 发表于 2010-8-28 00:14 https://www.yleee.com.cn/images/common/back.gif



    你说的是原理图吧,那个接输入电源负极的,忘记在图上标了
回复

使用道具 举报

本版积分规则

QQ|一淘宝店|手机版|商店|一乐电子 ( 粤ICP备09076165号 ) 公安备案粤公网安备 44522102000183号

GMT+8, 2026-4-16 17:12 , Processed in 0.037617 second(s), 31 queries , Gzip On.

Powered by Discuz! X3.5

© 2001-2025 Discuz! Team.

快速回复 返回顶部 返回列表