一乐电子

 找回密码
 请使用微信账号登录和注册会员

QQ登录

只需一步,快速开始

微信扫码登录

手机号码,快捷登录

手机号码,快捷登录

搜索
查看: 10645|回复: 58

[其他DIY] 看我做的"电子书"

[复制链接]
发表于 2015-5-12 15:28 | 显示全部楼层 |阅读模式


    我喜欢阅读,尽管这辈子读的书不多.
    实体书有不少,但携带不方便.手机可以阅读,可惜续航时间短. 电子书续航长一些,我还是嫌大.当然,有合适的设备,我又买不起或不舍得买...
    在许多年前就想做了个随身的电子书,不要彩屏,不要花哨的功能,专注阅读.
    前年,在隔壁论坛出现了个单片机启蒙贴,也跟着学了51.去年,发现了便宜量又足的STM8.当时就想,假如有一天,能把单片机学好,是不是可以做一个随身阅读器呢?
    偶然,在坛友处发现了一块 黑白屏,似乎应该称为STN/FSTN屏.320*160的分辨率相较于128*64,高了不少.
1.png


屏.jpg

    多年前的想法,加上前后一个月余的时光, 促生了这么个小东西:
    02.jpg

当然,外观很土.整块屏被放置在用亚克力板粘成的小方盒内.
随便说一句, 前段时间团购的小台锯,切亚克力就是好用,谢谢组织者.感谢一乐.

有人可能要说,就这么个寒碜玩意,你整了一下月?

对不起,让你失望了,一是我的水平有限,二是我也有我的工作啊,而且我只是个业余爱好者. 三呢,这个东西是我一点一滴积累而成的.
像 点亮屏,花了我好几天的时间. PCB前后画了好几块,要热转印成实物也要花不少时间.当然,最耗时的是写程序了.
点屏模块,SPIFLASH,SD卡的驱动都是边写边调试的.
最坑D的就是做菜单 选项.瞧,就这破效果
(进入菜单)
03.jpg


(开背关) 这个是 菜单下的 开关选项.
04.jpg


相对应的还有列表,对话框,数值调整选项.,像这个是列表.进入此选项后会打出许多行来供选择.这里是选书.
05.jpg


点选后阅读.
06.jpg


刚写程序时用的是 SOFT_SPI,也就是通过软件模拟 SPI时序.
刷新速度不快,但如果你也是初学者的话, 我建议你这些通读协议最好都用软件模拟一遍,能加强你对协议时序的了解.
动不动用MCU的硬件功能的话,有些基础的东西你会被忽略,这对调试和学习是不利的.
现在的MCU 硬件 IIC,UART,SPI 确实是流,,,只要对几个寄存器赋值,其它的MCU帮你搞定,速度也是很流币,真是傻瓜用的,挺适合我.
像STM8 的 SPI,号称可以达到8Mb/S.很恐怖的数字了,因为它的HIS最高才16M(103系列).

相对于51,STM8的配置是高多了.不多,真要做起应用来,配置还是拌手拌脚.
像 我这个应用,现在的程序大小是7.5KB,再加上512字节的BOOTLOADER(含中断向量表).不家几十个字节就要把片内存储挤爆了.
因此,想再加些功能的话,比较困难.

///////////////////////
在买屏时和安鑫说过这个屏的好处,他说要做出个什么成品来才好,
现在这个对我来说是成品了,尽管并不完美.


01.jpg
My_Ebook.GIF
PCB.png
workplace.png

评分

参与人数 2一乐金币 +100 收起 理由
ksd + 20 赞一个!
无锡风 + 80 很给力!

查看全部评分

 楼主| 发表于 2015-5-12 15:29 | 显示全部楼层
本帖最后由 junyee 于 2015-5-12 15:35 编辑

资料..占用
static/image/hrline/5.gif



不妙,有几个附件用在顶楼了

https://www.yleee.com.cn/data/attachment/forum/201505/12/150258mv02zgtw6o6wbii6.jpg.thumb.jpg
这个是内部.
用了块1000+mAH的锂电.充电依旧是大家常用的4057.

FPC是26节的,安鑫送的,,买了3~4块屏,送了3个FPC接插组件,做这个时全用了.拆下就烫坏,


https://www.yleee.com.cn/data/attachment/forum/201505/12/150313vkzw38guhqtlct69.gif.thumb.jpg


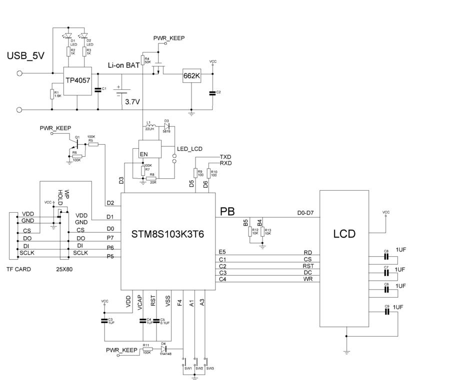
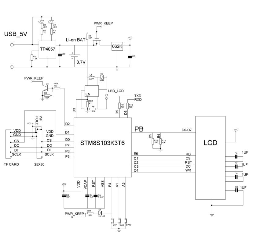
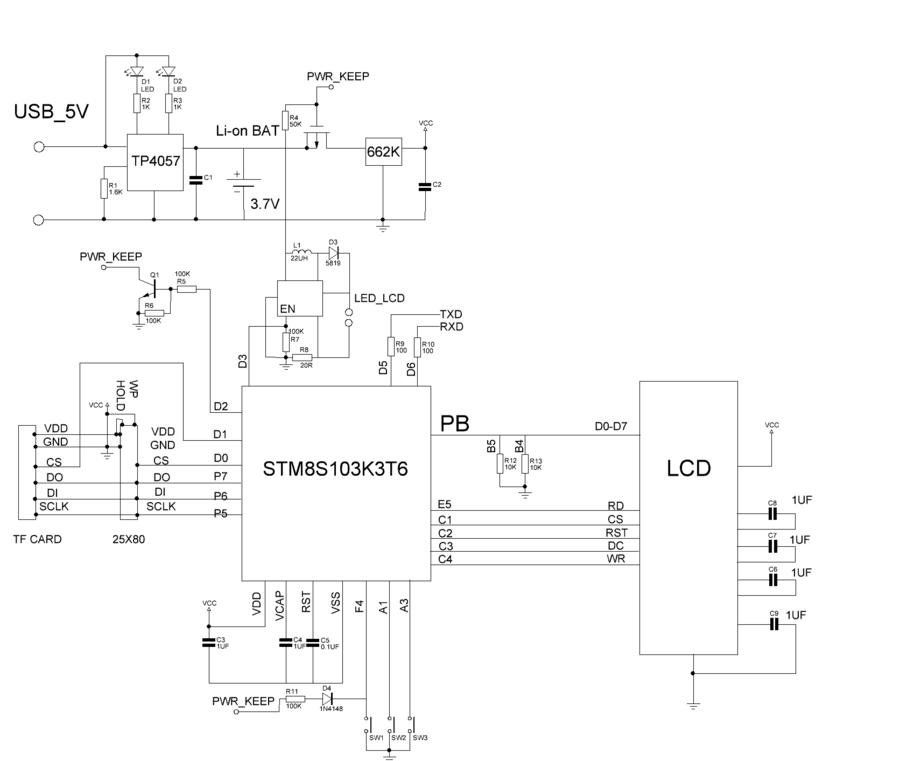
电路原理图,其实数字电路很简单的, 方便无聊的同学仿制.

https://www.yleee.com.cn/data/attachment/forum/201505/12/150313perdw61wdry6ewrz.png

这个是PCB走线图,很漂亮,可惜做成实物就不漂亮了.
https://www.yleee.com.cn/data/attachment/forum/201505/12/150314royaaowy444pjj61.png

IAR的工程.


回复

使用道具 举报

发表于 2015-5-12 15:36 | 显示全部楼层
楼主好厉害,赞一个
回复

使用道具 举报

 楼主| 发表于 2015-5-12 15:38 | 显示全部楼层
356053261 发表于 2015-5-12 15:36
楼主好厉害,赞一个

谢谢,
没有什么厉害不厉害的,只要肯动手.

我也没有想到,我能坚持把它完成.以前做过很多东西,都半路流产.

回复

使用道具 举报

 楼主| 发表于 2015-5-12 15:43 | 显示全部楼层
本帖最后由 junyee 于 2015-6-14 09:22 编辑

在制作过程中,写了这几个小玩意,也是耗脑细胞的活啊.
z.png

其中一个可以作为 25系统的编程器来使用,开115200kbs的速率,读速度能达到 12KB/S.
点屏函数已上传..
回复

使用道具 举报

发表于 2015-5-12 16:17 | 显示全部楼层
一直想买这个屏,没有看见驱动成功就没有下手,现在好了。大家去扫货啊。
回复

使用道具 举报

发表于 2015-5-12 16:27 | 显示全部楼层
哇哈~这玩意儿不错哈~
教授啥时候出套件了匀我一个玩玩~
回复

使用道具 举报

发表于 2015-5-12 17:07 | 显示全部楼层
单片机和上位机都会!高手啊!!! 我也在玩stm8,性价比很高!现在考虑改玩stm32f030性价比更高!
回复

使用道具 举报

 楼主| 发表于 2015-5-12 17:16 | 显示全部楼层
sdf15937 发表于 2015-5-12 16:27
哇哈~这玩意儿不错哈~
教授啥时候出套件了匀我一个玩玩~

教授是谁?

自己玩玩不错,这类STN的屏,不怕光线照射(当然了也不能在太阳底下长时间暴晒,不说屏吃不消,人也吃不消嘛).
晚上没灯打开背光也挺不错.

就是可惜这个屏本身挺厚的.有5.X个mm.

加上亚克力2mm,锂电和PCB平排,有4个mm.
成品近1cm了.
要是再薄点就完美了.本来想在屏的 驱动IC这一排加个电容触摸按键的,方便翻页.

可是手上没有这类IC, 尽管可以用 单片机做 电容键,,可是单片机资源利用得差不多了(主要是程序空间),

以后买个1mm的有色亚克力来做外壳,应该不错.
回复

使用道具 举报

 楼主| 发表于 2015-5-12 17:19 | 显示全部楼层
tansx29 发表于 2015-5-12 17:07
单片机和上位机都会!高手啊!!! 我也在玩stm8,性价比很高!现在考虑改玩stm32f030性价比更高!

stm8的便宜呀.DIY很不错.
-----------------------------------------
STM32我也想学,一直抽不出时间.
STM8 寄存器用惯了,
STM32的库函数编程方式怕会有点不习惯.
还是先把STM8学好点,手上买了几十片STM8了,STM32 开发板芯片也有不少.

循序渐进吧,与朋友共勉...
回复

使用道具 举报

本版积分规则

QQ|一淘宝店|手机版|商店|一乐电子 ( 粤ICP备09076165号 ) 公安备案粤公网安备 44522102000183号

GMT+8, 2025-10-30 09:18 , Processed in 0.042321 second(s), 31 queries , Gzip On.

Powered by Discuz! X3.5

© 2001-2025 Discuz! Team.

快速回复 返回顶部 返回列表