一乐电子

 找回密码
 请使用微信账号登录和注册会员

QQ登录

只需一步,快速开始

微信扫码登录

手机号码,快捷登录

手机号码,快捷登录

搜索
查看: 9317|回复: 40

[其他综合] [0-15V / 0-1A]N-MOS 线性稳压稳流可调电源 请教3AG1

[复制链接]
发表于 2015-6-27 09:46 | 显示全部楼层 |阅读模式
本帖最后由 i6950 于 2015-6-27 09:52 编辑

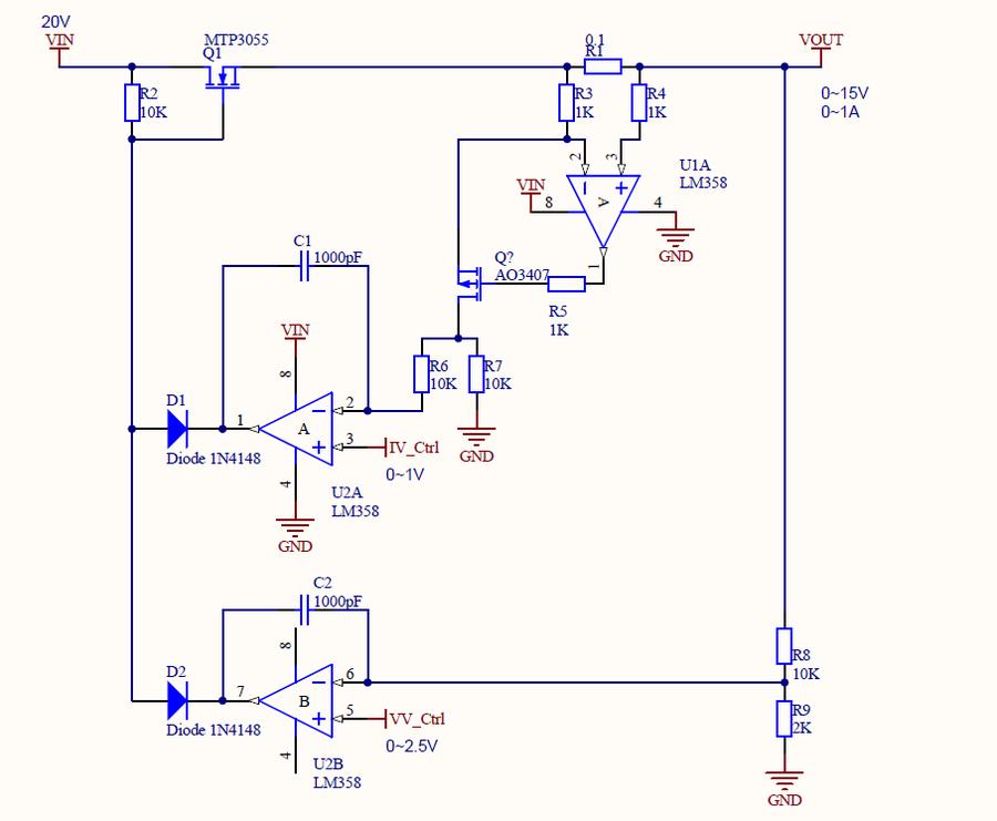
我想做一个用N-MOS做一个简单的用单片机程控的线性稳压稳流电源。
设想的模拟电路方案如下,请3AG1帮忙看一下这个电路是否可行,谢谢!

图中电路的退藕电容都还没有画。
电压、电流的设置是想用单片机的DA输出来控制。

Power1.png

发表于 2015-6-27 10:21 | 显示全部楼层
本帖最后由 junyee 于 2015-6-27 10:25 编辑

你这情况应该用PMOS简单点吧,

NMOS好像在这里,G-S间电压 等于或小于0...
R1要接在比Vin电压还要高的点.
看第一个358,看样子你像是做检流放大,奇怪的是,没有负反馈,这放大倍数怎么办?还有358的输入和 VIN一样,可以正常工作吗?

我也坐等3AG来解答.
回复

使用道具 举报

发表于 2015-6-27 13:10 | 显示全部楼层
原理倒是可行,只是场管上的压降会很大,15V输出时稳压性能得不到保证。

回复

使用道具 举报

发表于 2015-6-27 13:17 | 显示全部楼层
junyee 发表于 2015-6-27 10:21
你这情况应该用PMOS简单点吧,

NMOS好像在这里,G-S间电压 等于或小于0...

U1A等组成高端电流取样,由于Q1的导通压降远高于1.5V,所以LM358的共模输入范围是符合要求的。

要想使用NMOS场管做调整管,实现低压差稳压,最好加上一个自举升压电路,给运放和场管提供一个高于输入电源电压约10V的工作电压。

回复

使用道具 举报

发表于 2015-6-27 16:24 | 显示全部楼层
UIA 无法正常工作
回复

使用道具 举报

 楼主| 发表于 2015-6-28 01:33 | 显示全部楼层
本帖最后由 i6950 于 2015-6-28 01:35 编辑
3AG1 发表于 2015-6-27 13:10
原理倒是可行,只是场管上的压降会很大,15V输出时稳压性能得不到保证。


我用逻辑电平的NMOS,压降应该在3.xV左右
跑1A的电流应该没问题吧,我得用万能板搭个电路试一下看看
谢谢!

回复

使用道具 举报

 楼主| 发表于 2015-6-28 01:34 | 显示全部楼层
xxxx7 发表于 2015-6-27 16:24
UIA 无法正常工作

理论上是可以的,我抄的TI的高端电流取样电路
回复

使用道具 举报

发表于 2015-6-28 11:00 | 显示全部楼层
有点看不懂电流取样原理,求分析。
回复

使用道具 举报

 楼主| 发表于 2015-6-28 18:26 | 显示全部楼层
my1048 发表于 2015-6-28 11:00
有点看不懂电流取样原理,求分析。

你去看INA138的规格书,里面有原理
回复

使用道具 举报

 楼主| 发表于 2015-6-28 18:50 | 显示全部楼层
本帖最后由 i6950 于 2015-6-28 18:52 编辑

今天按1楼的图纸用万能板搭了一个测试电路,
调压、调流的基准电压由电位器产生,
供电9V,
结果发现电流检测部分工作不正常,R7上的压降有4.7V吧?不与电流成正比,
但电路用软件仿真又是对的,不知道什么原因。

后来改了一下电流检测电路,参考LT6106的电路改为P管做电流镜像,
供电9V
检流电阻没有0.1R的,实际是3个0.43并联=0.143欧
这下电流检测正常了,R7上的压降与输出电流成正比,与计算结果吻合,V7=Io * 0.143 / 1000 * 10000。
测试调压正常,
调限流出现问题了,设定输出电压2V,设定限流点0.143A,当用电子负载增加电流至限流点0.14A时,U2A有反应,输出电压会拉低至0.54V,
但当电子负载继续调大电流,而电源还是会跟着增加输出电流,并没有固定在0.14A,
R7上的压降还是正常与输出电压成正比线性增加,
实际调到0.5A输出时,电源的输出电压还会有0.52V,电压降不下来,
请问这是什么问题?
有人能解释一下吗?

power2.png
回复

使用道具 举报

本版积分规则

QQ|一淘宝店|手机版|商店|一乐电子 ( 粤ICP备09076165号 ) 公安备案粤公网安备 44522102000183号

GMT+8, 2025-11-25 07:01 , Processed in 0.040172 second(s), 30 queries , Gzip On.

Powered by Discuz! X3.5

© 2001-2025 Discuz! Team.

快速回复 返回顶部 返回列表