一乐电子

 找回密码
 请使用微信账号登录和注册会员

QQ登录

只需一步,快速开始

微信扫码登录

手机号码,快捷登录

手机号码,快捷登录

搜索
楼主: i6950

[其他综合] [0-15V / 0-1A]N-MOS 线性稳压稳流可调电源 请教3AG1

[复制链接]
发表于 2015-6-29 12:30 | 显示全部楼层

精神可嘉。
理论,来源于时间。
回复 1 0

使用道具 举报

发表于 2015-6-29 13:06 | 显示全部楼层
徐利达 发表于 2015-6-29 09:25
你的图这里我真的看不懂脑子不好使转不过弯来

我也理解不了,比如某一恒流状态下,负载两端电压很低时,mos能导通?
回复

使用道具 举报

 楼主| 发表于 2015-6-29 21:58 | 显示全部楼层
my1048 发表于 2015-6-29 13:06
我也理解不了,比如某一恒流状态下,负载两端电压很低时,mos能导通?

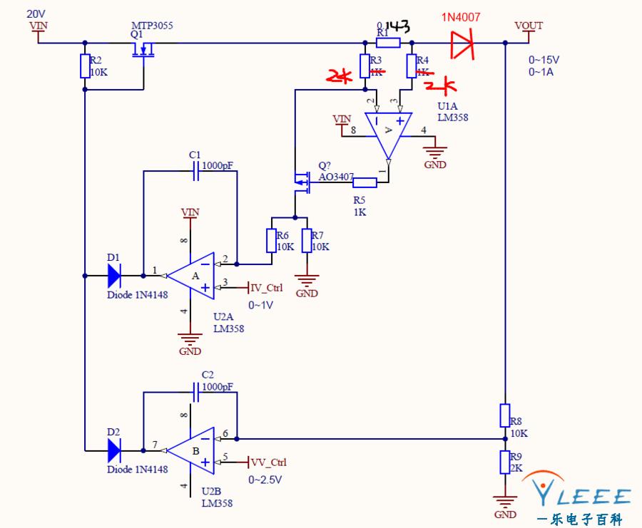
VOUT为0都可以的,因为运放的供电是VIN=20V,20V是不变的
无论什么情况下,VOUT都会比VIN低一个Vgs电压,所以运放供电、输出是没有问题的

回复

使用道具 举报

发表于 2015-6-30 16:44 | 显示全部楼层
i6950 发表于 2015-6-29 21:58
VOUT为0都可以的,因为运放的供电是VIN=20V,20V是不变的
无论什么情况下,VOUT都会比VIN低一个Vgs电压 ...

这种电流取样电路在输出电压很低时,不管是用三极管还是场管,输出接近0V时,确实存在问题。

输出电压很低时场管DS间电压很小,GS结电压不足以使场管导通。

回复

使用道具 举报

发表于 2015-6-30 19:56 | 显示全部楼层
你这个不需要换358实验了,你这是全电压段检流,这架构是行不通的,只能在电源进入端使用,要么采用辅助电压要么更换轨至轨运放,全电压段检流只能采用差分架构,但对电阻要求高,自己分析下极端的情况,短路后如何提供r7的检流电压
回复

使用道具 举报

 楼主| 发表于 2015-6-30 20:18 | 显示全部楼层
3AG1 发表于 2015-6-30 16:44
这种电流取样电路在输出电压很低时,不管是用三极管还是场管,输出接近0V时,确实存在问题。

输出电压 ...

学习了,谢谢!
回复

使用道具 举报

 楼主| 发表于 2015-6-30 20:19 | 显示全部楼层
电源开关 发表于 2015-6-30 19:56
你这个不需要换358实验了,你这是全电压段检流,这架构是行不通的,只能在电源进入端使用,要么采用辅助电 ...

的确发现问题了
好,我改了试试
回复

使用道具 举报

 楼主| 发表于 2015-6-30 20:52 | 显示全部楼层
想了个无耻的办法,明天试试
回复

使用道具 举报

 楼主| 发表于 2015-7-1 10:38 | 显示全部楼层
前段时间对MOS管的状态只关注Vgs,都没注意到Vds,
my1048当时指出了,但还是没注意到,
直到昨晚3AG1、电源开关再次指点,才发现问题点。

知道问题出在哪里,就好办了。
解决问题的方法,电源开关也提出了两个,
但都要把检流部分移到调整管前面,又得拆掉电路重装,麻烦,
并且还得买2xV以上耐压的R2R运放,
因为考虑到出差做售后时能用笔记本电源来供电,所以没办法加辅助电压。

惆怅了一会,犟脾气上来了,
R3那里不是共模电压不够吗,好,我给你加够,这样行了吧!
把R3、R4改为2K,减小R7上的压降,现在R7上的压降在1A时需要0.143*5=0.715V,
好,现在在检流电阻与电压输出端之间加上一个1N4007,
小电流能提升至少0.7V的共模电压,1A时能提升至少1V的电压,
这下总没问题了吧!

早上把板子拿到公司,加了个1N4007,
用电子负载测试,真的如预想的一样,限流电路正常工作了!
试了一下,好像最低可以1mA恒流。

这个电路是比较变态,但至少将就能用了,
如果有评什么十大恶心电路,记得投这个电路一票
power2-b.png

回复

使用道具 举报

发表于 2015-7-1 11:00 | 显示全部楼层
i6950 发表于 2015-6-29 10:06
看来这个方案是不成了,模电的理论与实际差很远那

当时想过楼主这个问题, 后来把DA扔掉,按3AG1前辈的方法做,换成数字电位器,价钱差不多,原理上貌似更稳定了。当然,我当时只是用来调节40~60V,0~20ma而已,粗糙得很。

回复

使用道具 举报

本版积分规则

QQ|一淘宝店|手机版|商店|一乐电子 ( 粤ICP备09076165号 ) 公安备案粤公网安备 44522102000183号

GMT+8, 2025-11-25 07:01 , Processed in 0.042035 second(s), 28 queries , Gzip On.

Powered by Discuz! X3.5

© 2001-2025 Discuz! Team.

快速回复 返回顶部 返回列表