一乐电子

 找回密码
 请使用微信账号登录和注册会员

QQ登录

只需一步,快速开始

微信扫码登录

手机号码,快捷登录

手机号码,快捷登录

搜索
楼主: 3AG1

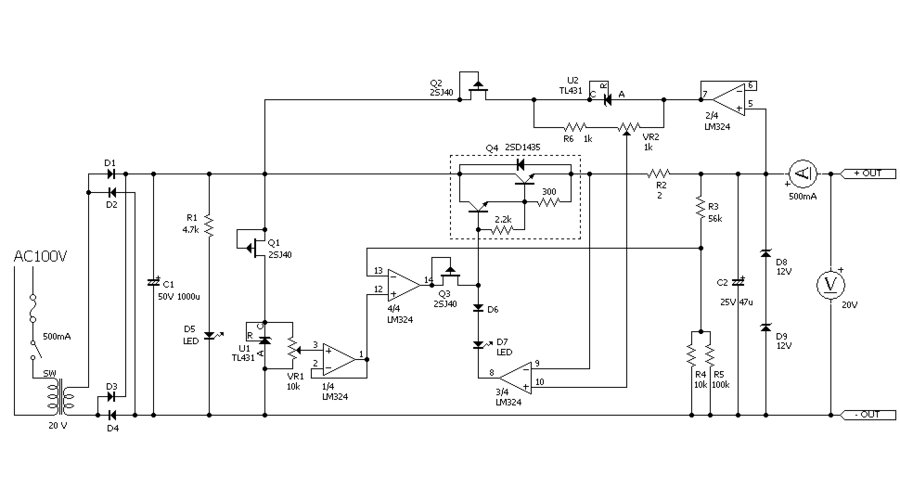
[其他综合] 0 ~ ±15V同步可调稳压电源

[复制链接]
 楼主| 发表于 2016-3-26 14:59 | 显示全部楼层
Joe_Black 发表于 2016-3-25 15:31
3AG:请看看以下电路的设计有没有可靠性问题,谢谢!

电路的可靠性没问题,电路里的运放是单电源工作,不受负电压的影响。

只是这个电源没有绕组切换,低电压输出时的效率很低。
调整管采用集电极输出方式,可以降低三极管上的压降,属于低压差电路,但电路的稳定性会降低,大电流输出时波纹会比射极输出器方式高。

这个电路采用简单的三极管限流可调,它的电流调整通过2K2电位器P2设定,温度稳定性可能不是很好。
回复

使用道具 举报

发表于 2016-3-28 08:41 | 显示全部楼层
1372854215.gif
回复

使用道具 举报

 楼主| 发表于 2016-3-29 12:34 | 显示全部楼层

从原理上这个电路是可以高端检流的。
即便是在调整管饱和状态下,调整管的输出电压比检流运放LM358的共模输入电压低大约2V多。

他这个图应该只是设想,不知有没有实际验证。
回复

使用道具 举报

发表于 2016-3-29 13:31 | 显示全部楼层
3AG1 发表于 2016-3-29 12:34
从原理上这个电路是可以高端检流的。
即便是在调整管饱和状态下,调整管的输出电压比检流运放LM358的共 ...

1372950928.gif
middle_1372854020.jpg


middle_1372855213.jpg

middle_1372855346.jpg middle_1372855617.jpg middle_1372855740.jpg middle_1372855838.jpg middle_1372950683.jpg middle_1372950741.jpg middle_1372951193.jpg middle_1372951237.jpg middle_1372951268.jpg middle_1372951300.jpg middle_1372951326.jpg middle_1372951449.jpg middle_1372951506.jpg

回复

使用道具 举报

发表于 2016-3-29 13:32 | 显示全部楼层
本帖最后由 mmfinger 于 2016-3-29 13:51 编辑

1372854787.gif
补上电源整流回路。
1372854787.gif
回复

使用道具 举报

 楼主| 发表于 2016-3-29 13:38 | 显示全部楼层

他这个电路里的运放,不需要加上消震电容?

原来我试验过普通运放高端检流,很容易自激。
回复

使用道具 举报

发表于 2016-3-29 13:56 | 显示全部楼层
3AG1 发表于 2016-3-29 13:38
他这个电路里的运放,不需要加上消震电容?

原来我试验过普通运放高端检流,很容易自激。

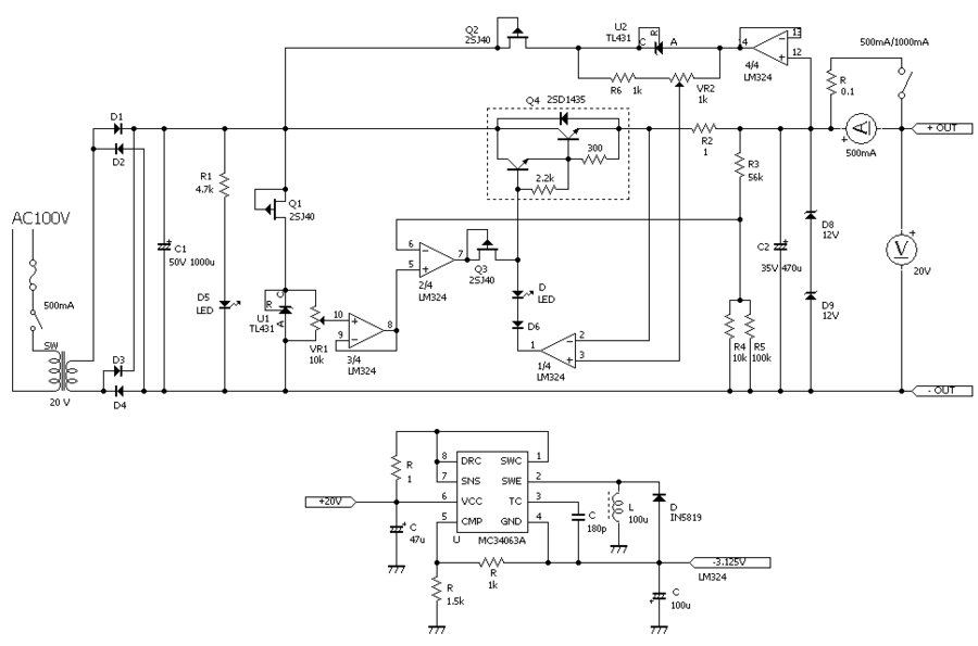
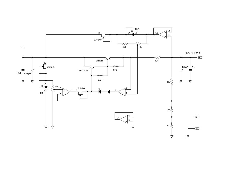
原文没有提及,原来我手头上有两个正负12V的变压器,一直想找个可调电源的图,找到了这个。教科书式的限流回路,还有一个更绝的。
pwr02.png

回复

使用道具 举报

 楼主| 发表于 2016-3-29 14:10 | 显示全部楼层
mmfinger 发表于 2016-3-29 13:56
原文没有提及,原来我手头上有两个正负12V的变压器,一直想找个可调电源的图,找到了这个。教科书式的限 ...

线性电源里用34063电压变换,就不如直接做 DC-DC 可调电源了,效率还高。
其实变压器用双绕组比较方便,负电压也容易得到。
回复

使用道具 举报

发表于 2016-3-29 14:23 | 显示全部楼层
3AG1 发表于 2016-3-29 14:10
线性电源里用34063电压变换,就不如直接做 DC-DC 可调电源了,效率还高。
其实变压器用双绕组比较方便, ...

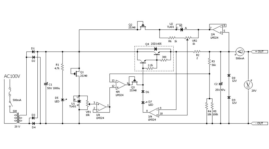
那个负电压应该是用来0V起调用的吧,也有不用负电压的图,原理是一样的。
140817cjpzu2n500gxujgg.png

05506e3c.BMP

回复

使用道具 举报

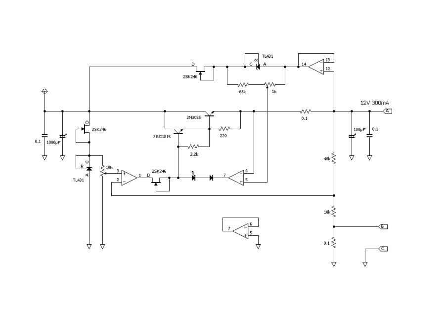
 楼主| 发表于 2016-3-29 14:32 | 显示全部楼层
mmfinger 发表于 2016-3-29 14:23
那个负电压应该是用来0V起调用的吧,也有不用负电压的图,原理是一样的。

下面这个图,不用负电压不行,恒流控制在低电压输出时会失控。
回复

使用道具 举报

本版积分规则

QQ|一淘宝店|手机版|商店|一乐电子 ( 粤ICP备09076165号 ) 公安备案粤公网安备 44522102000183号

GMT+8, 2025-11-24 07:32 , Processed in 0.038255 second(s), 28 queries , Gzip On.

Powered by Discuz! X3.5

© 2001-2025 Discuz! Team.

快速回复 返回顶部 返回列表