一乐电子

 找回密码
 请使用微信账号登录和注册会员

QQ登录

只需一步,快速开始

微信扫码登录

手机号码,快捷登录

手机号码,快捷登录

搜索
楼主: 3AG1

[其他综合] 有源慢启动、防倒灌电路 (oxiehouo 进 )

[复制链接]
发表于 2016-4-1 22:41 | 显示全部楼层
防倒灌要求不高的话,穿个肖特基怎样?
回复

使用道具 举报

 楼主| 发表于 2016-4-2 21:32 | 显示全部楼层
lht5631080 发表于 2016-4-1 22:41
防倒灌要求不高的话,穿个肖特基怎样?

如果电压降要求不高,串接肖特基二极管最简单。
回复

使用道具 举报

 楼主| 发表于 2016-5-23 09:56 | 显示全部楼层
本帖最后由 3AG1 于 2016-5-23 10:04 编辑

junyee 想要一个DC-DC 降压防倒灌电路:

https://www.yleee.com.cn/thread-55285-1-1.html


我桌面上最常用的就是 这个DP50了. 经常图省事,用它来充锂电.
  但是这种DC-DC降压的最大问题就是电流倒灌, 因为是第一代产品,硬件上并没有相关的保护措施.
  输出直接接锂电充电,万一 DP50的输出电压小于锂电的电压时,就会出现倒灌现象,然后 DP50 闪屏,死机..
  我的输入电源是苹果12V3A. 倒灌后,输入电压会达到2XV,此时输入电源会检测到异常,关闭,需切断交流输入,并歇置数十秒才可恢复.

  最简单的方法自然是在输出接一个肖特基二极管了,但是这样的话效率会降低.


  至少要实现:
  无输入时,输出接电池,不倒灌.
  有输入,输出接电池(电池电压大于输入),不倒灌.
  有输入,输出接电池(电池电压小于输入),充电时,断开输入,不断输出, 不倒灌.


DC-DC降压防倒灌电路.GIF

回复

使用道具 举报

发表于 2016-6-5 08:11 | 显示全部楼层
本帖最后由 liuqi4609 于 2016-6-5 13:49 编辑

https://www.yleee.com.cn/forum.ph ... 4%B6%AF%C7%D0%BB%BB
这个2楼的电路在V0有电的时候会倒灌吗?
回复

使用道具 举报

 楼主| 发表于 2016-6-5 21:30 | 显示全部楼层
liuqi4609 发表于 2016-6-5 08:11
https://www.yleee.com.cn/forum.ph ... 4%B6%AF%C7%D0%BB%BB
这个2楼的电路在V0有电的时候会倒灌吗?

那是个电源自动切换电路,没有防倒灌功能。


回复

使用道具 举报

发表于 2016-6-6 05:44 | 显示全部楼层
那个电源自动切换电路可以用在我的末级电路上吗?
前面是TP5100+CD4060,3R33降压电路
回复

使用道具 举报

 楼主| 发表于 2016-6-6 21:06 | 显示全部楼层
liuqi4609 发表于 2016-6-6 05:44
那个电源自动切换电路可以用在我的末级电路上吗?
前面是TP5100+CD4060,3R33降压电路

那要看你的3R33降压电路输出电压是多少了。

那个电源自动切换电路的输入电压是按照5V左右设计的,如果电压不合适就没法用。
回复 0 1

使用道具 举报

发表于 2016-6-6 21:19 | 显示全部楼层
正好是5V的电压,谢谢老师
回复

使用道具 举报

发表于 2016-6-8 11:08 来自手机 | 显示全部楼层
三阿哥,我这有个电机,大概12v500瓦,启动电流超大,需要搞个慢启动,想法是用pwm调整功率管,用占空比控制慢启动,能帮忙用555调速电路改个图么?或者其他分立元件也行,但是慢启动过程会发热,所以一定要pwm
回复

使用道具 举报

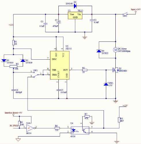
发表于 2016-6-8 11:12 来自手机 | 显示全部楼层
阿哥,你看,是不是这个图,把电位器那一块改成阻容充电就慢启动了
37ba8122730c032c.jpg
回复

使用道具 举报

本版积分规则

QQ|一淘宝店|手机版|商店|一乐电子 ( 粤ICP备09076165号 ) 公安备案粤公网安备 44522102000183号

GMT+8, 2025-11-25 01:43 , Processed in 0.038632 second(s), 28 queries , Gzip On.

Powered by Discuz! X3.5

© 2001-2025 Discuz! Team.

快速回复 返回顶部 返回列表