一乐电子

 找回密码
 请使用微信账号登录和注册会员

QQ登录

只需一步,快速开始

微信扫码登录

手机号码,快捷登录

手机号码,快捷登录

搜索
查看: 6720|回复: 20

[3AG1电路集锦] 0.1V 3A 恒流源电路 (大米粒 进)

[复制链接]
发表于 2016-5-29 13:07 | 显示全部楼层 |阅读模式
大米粒 想要一个恒流源电路:
https://www.yleee.com.cn/thread-55368-1-1.html

这个恒流源主要用于一种传感器(MHD角速度传感器)中的电源输入;
要求输出电流至少达到3到5A的恒流负载端最大输出电压达到0.1V

画了张图,供你参考:

0.1V 3A 恒流源电路.GIF

 楼主| 发表于 2016-5-29 13:10 | 显示全部楼层
本帖最后由 3AG1 于 2016-5-29 13:18 编辑

如果想输出电流 3 ~ 5A 可调,可以增加一个电流调节电位器:

0.1V 3A 恒流源电路-2.GIF


回复

使用道具 举报

 楼主| 发表于 2016-5-29 13:14 | 显示全部楼层
这个电路对电源电压要求不高,5 ~ 12V 间都可以,电源的供电电流要大于5A,注意Q1 要加散热器。

评分

参与人数 1一乐金币 +30 收起 理由
duanyz + 30 赞一个!

查看全部评分

回复

使用道具 举报

发表于 2016-5-29 16:03 | 显示全部楼层
效率太低了,输入几十W,输出零点几W。
散热片可以煎鸡蛋了。
回复

使用道具 举报

发表于 2016-5-29 19:01 | 显示全部楼层
效率太低了……
建议主电源给运放供电,然后主电源通过DC/DC得到0.8V以下的电压给输出调整管供电
回复

使用道具 举报

发表于 2016-5-29 20:06 | 显示全部楼层
3AG1老师 真心向你求个电路图可以吗       TL431 OP177运放   加MOS场管输出  我想做个12V 10A 线性稳压  5A也能达到10A也好
回复

使用道具 举报

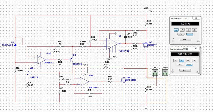
发表于 2016-5-29 22:08 | 显示全部楼层
这个图我仿真了下 7V的时候使不能正常(不符合要求的)要符合要求的话需要8V  软件版本为 multisim 12
5V.jpg
6V.jpg
7V.jpg
8V.jpg

仿真图 .zip

184.29 KB, 下载次数: 163, 下载积分: 一乐金币 -1

回复

使用道具 举报

 楼主| 发表于 2016-5-30 20:21 | 显示全部楼层
hotdll 发表于 2016-5-29 16:03
效率太低了,输入几十W,输出零点几W。
散热片可以煎鸡蛋了。

他原来的电路使用了7805,估计电源是5V的,电路就按照单电源5V设计的。

效率肯定不高,低电压大电流的恒流源很难做,主要是负载是角速度传感器,对电源供应要求应该比较高,使用DC-DC降压会有高频干扰。

回复

使用道具 举报

 楼主| 发表于 2016-5-30 20:30 | 显示全部楼层
amo73 发表于 2016-5-29 19:01
效率太低了……
建议主电源给运放供电,然后主电源通过DC/DC得到0.8V以下的电压给输出调整管供电

你的这个设计思路其实就是常见的稳压稳流可调电源的方法,通过DC-DC 电压变换,得到控制电路的正负辅助电源和低电压大电流工作电源。
但是这种方法有个电磁兼容性问题,对开关电源的设计要求很高,不是画个电路就可以做出来的。
回复 1 0

使用道具 举报

发表于 2016-5-30 20:37 | 显示全部楼层
3AG1 发表于 2016-5-30 20:30
你的这个设计思路其实就是常见的稳压稳流可调电源的方法,通过DC-DC 电压变换,得到控制电路的正负辅助电 ...

BUCK拓扑同步降压,很多单芯片方案就能搞定

谈电磁兼容要先谈指标和测试标准……实际上传统的很多模拟电路正经拿去打一打浪涌都过不了关的

回复

使用道具 举报

本版积分规则

QQ|一淘宝店|手机版|商店|一乐电子 ( 粤ICP备09076165号 ) 公安备案粤公网安备 44522102000183号

GMT+8, 2025-11-24 00:10 , Processed in 0.040155 second(s), 32 queries , Gzip On.

Powered by Discuz! X3.5

© 2001-2025 Discuz! Team.

快速回复 返回顶部 返回列表