一乐电子

 找回密码
 请使用微信账号登录和注册会员

QQ登录

只需一步,快速开始

微信扫码登录

手机号码,快捷登录

手机号码,快捷登录

搜索
楼主: 倪大德

[其他综合] 试玩PIC12F675(三) 简洁的电池内阻快速测量仪

 火... [复制链接]
发表于 2011-2-2 14:56 | 显示全部楼层
如果FLASH够大可以查表按区间进行补偿,但675的FLASH比较小,就没地方了,呵呵.
cosine 发表于 2011-2-2 14:46 https://www.yleee.com.cn/images/common/back.gif



  是的,现在能做的最大改动可能就是改成外部基准,提高下测量精度了
回复

使用道具 举报

 楼主| 发表于 2011-2-2 19:49 | 显示全部楼层
本帖最后由 倪大德 于 2011-2-2 20:08 编辑

回复 40# cosine

   
   动作真快!呵呵!

   1.  郑重说明: 谢谢天风雪雨提供的实验数据 :由于本人写了个程序,仅作过仿真,最近因为没时间做板实验。

   2.  程序中确实以VCC为基准,当时考虑简洁。(电路中AD用了GP0和GP2。没用GP1就是备用。可以改为用外基准。) 
   
   3.  GP3在配置位时,以选择内部连接VCC,确实无需再加电阻了,实为多此一举。一大错误!

   4.  5.1欧姆用1W。

   5.  675的FLASH比较小,烧写时可以看到,程序已改到刚好全部写满,连加一延时,就会溢出。

      准备有时间再优化下。



    以上仅供参考!



     试玩PIC12F675(四)和(五)已通过仿真。 在整理中。。。。。
  
   

      
        


   
回复

使用道具 举报

 楼主| 发表于 2011-2-3 08:22 | 显示全部楼层
回复 35# 天风雪雨

         关于电压线性误差的祥细说明

   一。 PIC12F675  内部为10位ADC ,由于电池的内阻较小,为提高分辨率,程序设计中已将10位ad作12位AD处理。。当然和用高分辨率的电压表测量值会有一定的误差。问题的关注点是这种误差对本机测量的影响多大?
  
   二。以下是天风雪雨 的实际测量表

    1.JPG

    以4.0V--4.5V为例作定量分析:(锂电测量范围)

    实际测量值:4503-4003=500 

    显示测量值:4706-4193=513

    也就是说当测量4.5V和4V电压时实际相对误差为513-500=13mV


    三。对本机而言。以测量锂电内阻为例。关键点是锂电本身的电压和锂电串接一5.1欧姆电阻后的电压之差。

因为从本机测量原理看:  R = (E-V) / I

    这种误差显然更小。应该是在可以接受的范围。


    四。用VCC作基准。电压可以选择在4.9V左右。

    

    以上观点,仅供参考!

        
回复

使用道具 举报

发表于 2011-2-3 10:04 | 显示全部楼层
兔年来看看
回复

使用道具 举报

发表于 2011-2-3 12:58 | 显示全部楼层
回复 43# 倪大德


    这点我倒是没想到,的确从内阻测量角度来说,如果带负载前后电压误差一致的话,对内阻阻值的计算影响基本可以忽略。
回复

使用道具 举报

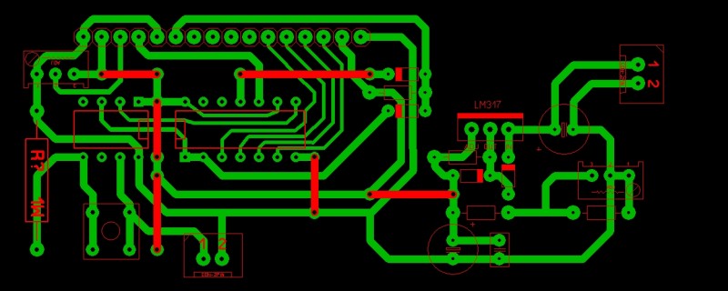
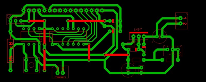
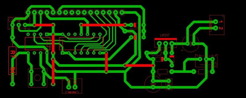
发表于 2011-2-3 19:31 | 显示全部楼层
本帖最后由 天风雪雨 于 2011-2-3 19:36 编辑

胡乱画了个PCB,还没试过{:3_472:}
12F675内阻测试仪.jpg

12F675内阻板.rar

10.89 KB, 下载次数: 77, 下载积分: 一乐金币 -1

回复

使用道具 举报

发表于 2011-2-3 22:15 | 显示全部楼层
有成套的可能
回复

使用道具 举报

发表于 2011-2-4 17:07 | 显示全部楼层
用34063做了个升压电路,这回就真的成了便携式的了。唯一美中不足的地方就是电流有点大,达到了82mA,如果把背光关掉的话应该能更省电。
DSC00924.jpg
DSC00926.jpg
回复

使用道具 举报

发表于 2011-2-9 16:58 | 显示全部楼层
PCB版的完成,并且改成了4线测量~
DSC00938.jpg
DSC00940.jpg
回复

使用道具 举报

发表于 2011-3-23 16:30 | 显示全部楼层
想不通,E是用下降沿触发的需要先拉底,延时一段时间后在恢复高电平.那用164驱动是不是每写入一次数据的过程是不是这样的:
第一次 数据+RS底电平+E底电平  延时  第二次  数据+RS底电平+E高电平
回复

使用道具 举报

本版积分规则

QQ|一淘宝店|手机版|商店|一乐电子 ( 粤ICP备09076165号 ) 公安备案粤公网安备 44522102000183号

GMT+8, 2025-10-17 14:49 , Processed in 0.046514 second(s), 28 queries , Gzip On.

Powered by Discuz! X3.5

© 2001-2025 Discuz! Team.

快速回复 返回顶部 返回列表