一乐电子

 找回密码
 请使用微信账号登录和注册会员

QQ登录

只需一步,快速开始

微信扫码登录

手机号码,快捷登录

手机号码,快捷登录

搜索
楼主: beary2010

3.6A/12V充电器原理讨论

  [复制链接]
 楼主| 发表于 2011-4-2 10:24 | 显示全部楼层
回复 9# lihongran


    他7,8脚是连一起!
回复

使用道具 举报

发表于 2011-4-2 10:39 | 显示全部楼层
回复 11# beary2010


    你能说说你设计3844是怎么驱动MOS管的吗,因为我看到很不合常理的连接
回复

使用道具 举报

发表于 2011-4-2 10:46 | 显示全部楼层
本帖最后由 lihongran 于 2011-4-2 10:52 编辑

回复 11# beary2010


    7,8脚连在一起就能让MOS管3V开启吗?
还有你为何将3844的VCC电压经一二极管馈至MOS的G极呢?
我真是不明你电路的玄妙所在。

你是怎么用3844控制MOS管的?你3844没有脚号,估计是这红圈内的,问你,R21阻值是多少?

22222.JPG
回复

使用道具 举报

 楼主| 发表于 2011-4-2 10:52 | 显示全部楼层
我换上了9V1的稳压管,上电后 稳压管的两端 还是只有3V!!纠结
回复

使用道具 举报

发表于 2011-4-2 10:59 | 显示全部楼层
回复 14# beary2010


    按下图改改试试,好好整理一下你的图
333333.JPG
回复

使用道具 举报

 楼主| 发表于 2011-4-2 11:00 | 显示全部楼层
回复 13# lihongran


    R21是 0.8欧
回复

使用道具 举报

发表于 2011-4-2 11:02 | 显示全部楼层
回复 16# beary2010


   再问你,3844的6脚你是怎样接到MOS管的G极上的?你图哪个是6脚?
回复

使用道具 举报

 楼主| 发表于 2011-4-2 11:05 | 显示全部楼层
上面是,12连一起, 下面 5脚接地,6,7脚连一起
回复

使用道具 举报

发表于 2011-4-2 11:07 | 显示全部楼层
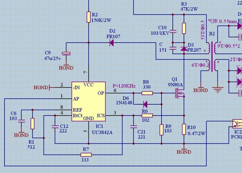
本帖最后由 lihongran 于 2011-4-2 11:13 编辑

回复 16# beary2010


    给你我的3842驱动图,你对比看看你的。注意我的稳压控制是跳过3842内部的误差放大器的,是直接控制放大器的输出脚的电平。
4444444.JPG
回复

使用道具 举报

 楼主| 发表于 2011-4-2 11:08 | 显示全部楼层
是,这个原理是没问题的,是Kompernass的充电器,我抄出来的
回复

使用道具 举报

本版积分规则

QQ|一淘宝店|手机版|商店|一乐电子 ( 粤ICP备09076165号 ) 公安备案粤公网安备 44522102000183号

GMT+8, 2026-4-29 02:24 , Processed in 0.035073 second(s), 28 queries , Gzip On.

Powered by Discuz! X3.5

© 2001-2025 Discuz! Team.

快速回复 返回顶部 返回列表