一乐电子

 找回密码
 请使用微信账号登录和注册会员

QQ登录

只需一步,快速开始

微信扫码登录

手机号码,快捷登录

手机号码,快捷登录

搜索
查看: 10683|回复: 25

我的恒压恒流电路,请路过的大神指点!!!

  [复制链接]
发表于 2011-4-8 19:55 | 显示全部楼层 |阅读模式
本帖最后由 chjhuai 于 2011-4-8 20:48 编辑

在论坛上学习了各位大神的作品,再参考元件典型应用电路。找了一个仿真软件,已经在电脑上试验成功。不知道按这个电路实际制作出来行不行?请各位指点指点。
    都是利用我手头有的元件设计的电路图:

20颗LED串联

20颗LED串联

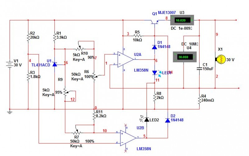
    那个仿真万用表是测量的恒流恒压指示灯输出点的电压,竟然几百V,有时还显示1KV以上,不知道怎么回事?
      (LED灯珠全亮,那个灯泡是设置的断路状态)。
 楼主| 发表于 2011-4-8 20:05 | 显示全部楼层
本帖最后由 chjhuai 于 2011-4-8 20:47 编辑

这是3串灯珠并联:
hlhy1.jpg
这是设置为30V,300瓦的灯泡: hlhy2.jpg
回复

使用道具 举报

发表于 2011-4-8 21:28 | 显示全部楼层
不稳压,也不恒流,不知是何用途
回复

使用道具 举报

 楼主| 发表于 2011-4-8 22:42 | 显示全部楼层
不稳压,也不恒流,不知是何用途
fujiachun 发表于 2011-4-8 21:28 https://www.yleee.com.cn/images/common/back.gif



    就是请高手指点指点有什么问题!?怎么修改?想用3R33搞一个简单的可调电源。
在电脑上运行没有发现问题!可以恒压恒流!
回复

使用道具 举报

发表于 2011-4-9 08:40 | 显示全部楼层
TL431与输出地不在同一电位,输出电压会受取样电阻R5影响而不稳定。
U2A应该是控制输出电流,但D1的极性不对。
U2B没有办法调节输出电压。。。。。。电路设计错误。

建议你还是从最简单的稳压电源开始,不要一开始就做复杂的电源,路要一步步走。
回复

使用道具 举报

 楼主| 发表于 2011-4-9 13:22 | 显示全部楼层
TL431与输出地不在同一电位,输出电压会受取样电阻R5影响而不稳定。
U2A应该是控制输出电流,但D1的极性不 ...
3AG1 发表于 2011-4-9 08:40 https://www.yleee.com.cn/images/common/back.gif


    这个电路就是东拼西凑搞出来的,没有系统学习过。在电脑上用软件模拟可行,没有想到电脑也会骗人!
    D1的极性不对!那就是说D2、LED1、LED2极性也是错的!这个调节电流部分是学习您的“可调恒流电路”,我没有场效应管就用的这个13007,只是根据极性改到了电源正极,D1是我自己参照其它电路加上去的,没有想到用在这里是错的。^_^ 1103282048179d351624e732c2.gif
    请3AG1指教应该如何修改才能使电流调节可用(就用这个13007可以吗)?恒流指示也可以正常显示?(电压调节不可用就先不管它了,可以用3R33本身的电压调节功能,分别调节正负电压)
    唉。。。。不就是买了20颗3R33吗,就想把它利用起来,结果多的钱都花出去了,就只是搞了单颗的恒压恒流。还剩10几颗总得把它利用起来吧!就搞了个并联加正负电压(就是为了提高电压电流),但这样一来正负电压只能分别调节,电流还没有办法调节。就想要搞一个可以调节电压也可以调节电流的电路。
回复

使用道具 举报

 楼主| 发表于 2011-4-9 19:50 | 显示全部楼层
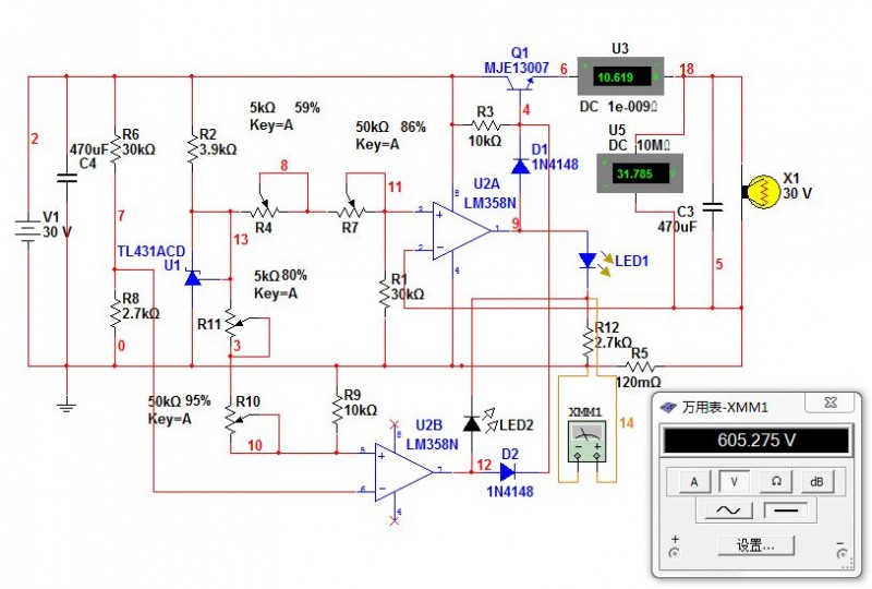
重新画了图,把极性改了。请3AG1指教!如果调节电流没有问题就准备这样制作出来试试了。
hlhy3.jpg
回复

使用道具 举报

发表于 2011-4-9 19:52 | 显示全部楼层
没看明白你想做什么?

模拟稳压稳流可调电源?为什么还要用3R33?

如果使用3R33,论坛里有现成的电路,去看李老师的帖子即可。
https://www.yleee.com.cn/viewthr ... p;extra=&page=1
回复

使用道具 举报

 楼主| 发表于 2011-4-9 20:52 | 显示全部楼层
没看明白你想做什么?

模拟稳压稳流可调电源?为什么还要用3R33?

如果使用3R33,论坛里有现成的电路 ...
3AG1 发表于 2011-4-9 19:52 https://www.yleee.com.cn/images/common/back.gif



    那是一颗模块的我已经有了。我是要做一个大电流较高电压的,用几个模块并联、带正负电压的,并联就不能恒流了。就只有重新找电路了。
回复

使用道具 举报

 楼主| 发表于 2011-4-10 00:55 | 显示全部楼层
照图制作只可以在0.04-0.8A之间调节电流,电压调节没有作用。
回复

使用道具 举报

本版积分规则

QQ|一淘宝店|手机版|商店|一乐电子 ( 粤ICP备09076165号 ) 公安备案粤公网安备 44522102000183号

GMT+8, 2026-1-26 20:40 , Processed in 0.039631 second(s), 30 queries , Gzip On.

Powered by Discuz! X3.5

© 2001-2025 Discuz! Team.

快速回复 返回顶部 返回列表