一乐电子

 找回密码
 请使用微信账号登录和注册会员

QQ登录

只需一步,快速开始

微信扫码登录

手机号码,快捷登录

手机号码,快捷登录

搜索
查看: 15850|回复: 75

walf504-感光膜做pcb既气泡腐蚀箱开工纪念(更新视频)

 火... [复制链接]
发表于 2011-6-15 12:14 | 显示全部楼层 |阅读模式
本帖最后由 walf504 于 2011-6-15 18:04 编辑

walf504-感光膜做pcb既气泡腐蚀箱开工纪念
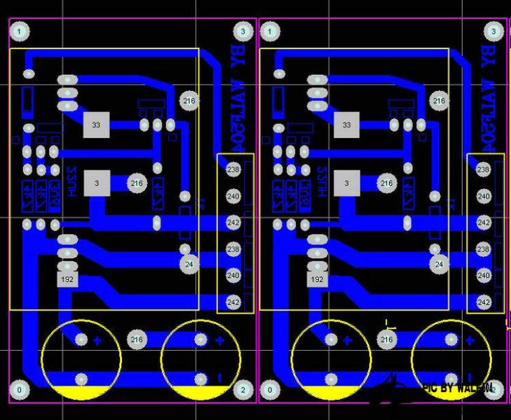
不说别的了,文字都在图片里
1.jpg 2.jpg 3.jpg 4.jpg 5.jpg 6.jpg 8.jpg 7.jpg 9.jpg 10.jpg 11.jpg 11b.JPG 11a.JPG 12.JPG 13.JPG 14.JPG 15.JPG 16.JPG 17.JPG 18.JPG 19.JPG 20.JPG 21.JPG 22.JPG 23.JPG

发表于 2011-6-15 12:37 | 显示全部楼层
精彩直播。                 。
回复

使用道具 举报

发表于 2011-6-15 12:41 | 显示全部楼层
回复 2# benq


    这个太牛了
回复

使用道具 举报

发表于 2011-6-15 12:43 | 显示全部楼层
气泡腐蚀箱怎样做的, 用什么粘的?
回复

使用道具 举报

发表于 2011-6-15 12:59 | 显示全部楼层
这个镀锡水那里有卖的?
回复

使用道具 举报

 楼主| 发表于 2011-6-15 13:01 | 显示全部楼层
淘宝搜索 镀锡水
回复

使用道具 举报

 楼主| 发表于 2011-6-15 13:01 | 显示全部楼层
腐蚀箱是用氯仿粘的,
大家有需要我可以做套件
回复

使用道具 举报

发表于 2011-6-15 13:06 | 显示全部楼层
支持出套件
回复

使用道具 举报

发表于 2011-6-15 13:11 | 显示全部楼层
个人觉得用减速马达做个慢速振动盘会不会更来菜一点?
回复

使用道具 举报

发表于 2011-6-15 13:18 | 显示全部楼层
狂顶!!!!!!!!!!
回复

使用道具 举报

本版积分规则

QQ|一淘宝店|手机版|商店|一乐电子 ( 粤ICP备09076165号 ) 公安备案粤公网安备 44522102000183号

GMT+8, 2025-11-25 19:49 , Processed in 0.046629 second(s), 30 queries , Gzip On.

Powered by Discuz! X3.5

© 2001-2025 Discuz! Team.

快速回复 返回顶部 返回列表