一乐电子

 找回密码
 请使用微信账号登录和注册会员

QQ登录

只需一步,快速开始

微信扫码登录

手机号码,快捷登录

手机号码,快捷登录

搜索
楼主: lihongran

3AG1~~看看PCB图

 火.. [复制链接]
发表于 2011-8-3 17:50 | 显示全部楼层
好的,我移一下。
我理解是+-并行走线,可以抵消各自的电流走动时产生的电场,可以减少对其他地方干扰的啊
lihongran 发表于 2011-8-3 16:37 http://116.255.141.47/images/common/back.gif



    V+ V-那里可以加一个0.1的小电容。
我是从安全方面考虑的,一旦那里出现短路,会烧很多零件。
回复

使用道具 举报

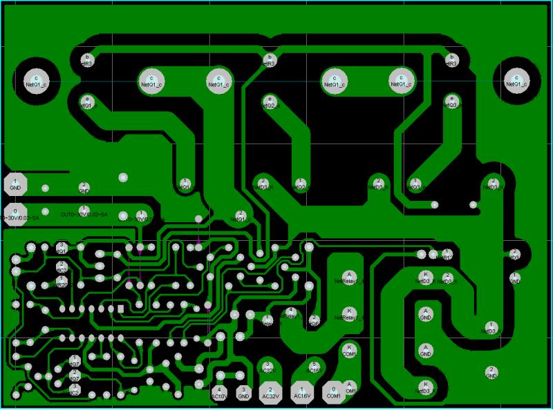
 楼主| 发表于 2011-8-3 17:55 | 显示全部楼层
本帖最后由 lihongran 于 2011-8-3 17:56 编辑

回复 40# 3AG1


    又回到原来地方了,改一下走线,将电位器焊盘挪开一些.看看怎样,没问题就定下来了。

LM317_3.PNG
回复

使用道具 举报

发表于 2011-8-3 18:01 | 显示全部楼层
回复 42# lihongran


    很好,这样不错!
回复

使用道具 举报

 楼主| 发表于 2011-8-3 18:07 | 显示全部楼层
回复  lihongran


    很好,这样不错!
3AG1 发表于 2011-8-3 18:01 https://www.yleee.com.cn/images/common/back.gif



    是要在+-间只加一个104电容,还是各加一电容到地?
回复

使用道具 举报

发表于 2011-8-3 18:12 | 显示全部楼层
回复 44# lihongran


    V+与地间,不加也可正常工作。
V+电源没有滤波电容。
回复

使用道具 举报

 楼主| 发表于 2011-8-3 18:15 | 显示全部楼层
本帖最后由 lihongran 于 2011-8-3 18:20 编辑
回复  lihongran


    V+与地间,不加也可正常工作。
V+电源没有滤波电容。
3AG1 发表于 2011-8-3 18:12 https://www.yleee.com.cn/images/common/back.gif



    好!明天做板,尽量在下午邮过去给你。请PM联系信息。


补充:不好~~~明天我老家有人办小儿满月宴席,要参加,明天不能开工了
回复

使用道具 举报

发表于 2011-8-3 18:20 | 显示全部楼层
好!明天做板,尽量在下午邮过去给你。请PM联系信息。
lihongran 发表于 2011-8-3 18:15 http://116.255.141.47/images/common/back.gif



    兄弟不用那么急,有时间就做,没时间过段时候也没关系。

我只是想验证一些想法,不着急的。
回复

使用道具 举报

 楼主| 发表于 2011-8-7 09:35 | 显示全部楼层
回复 47# 3AG1

3AG1兄,PCB 板子做好了,只是打印焊盘的菲林片用完了,不能再下一步做阻焊了,您就将就着用吧~~

IMG_511.jpg
回复

使用道具 举报

发表于 2011-8-7 09:41 | 显示全部楼层
回复 48# lihongran


    李兄做的板子好漂亮
回复

使用道具 举报

 楼主| 发表于 2011-8-7 10:14 | 显示全部楼层
本帖最后由 lihongran 于 2011-8-7 10:25 编辑

回复 47# 3AG1

钻了孔,上了松香水,~~~~~图怎么出不来呢

   IMG_5120.jpg
回复

使用道具 举报

本版积分规则

QQ|一淘宝店|手机版|商店|一乐电子 ( 粤ICP备09076165号 ) 公安备案粤公网安备 44522102000183号

GMT+8, 2025-11-24 06:31 , Processed in 0.036436 second(s), 28 queries , Gzip On.

Powered by Discuz! X3.5

© 2001-2025 Discuz! Team.

快速回复 返回顶部 返回列表