一乐电子

 找回密码
 请使用微信账号登录和注册会员

QQ登录

只需一步,快速开始

微信扫码登录

手机号码,快捷登录

手机号码,快捷登录

搜索
楼主: fish8840

fish8840套件地摊之向所有坛友征集套件方案

 火.. [复制链接]
发表于 2012-3-3 09:53 | 显示全部楼层
我有一个想法,并且一直在努力,那就是做个外置装置,有热电偶及转换电路,把普通电烙铁改造成“白光”,不用时就充当热电偶测温仪
回复

使用道具 举报

发表于 2012-3-17 16:54 | 显示全部楼层
偷偷上个链,谁有需要fish的STK白光套件?我的出了,有几点没法升级的话只能去换黑金钢了,这是淘宝链接:http://ershou.taobao.com/item.htm?id=14805979390。如果原设计者能按按https://www.yleee.com.cn/viewthr ... mp;page=1#pid240663里提到的几点升级的话就自己留下升级用了。希望以后东西做成模块化方便大家日后升级,不是新的一出来旧的就丢一边。稍后淘宝上图,谢谢fish及大家。
回复

使用道具 举报

发表于 2012-6-2 15:18 | 显示全部楼层
原来正成出过一款稳压电源,可以调整电流的,非常不错,很是经典,我找过连接可是没找到,过天我再仔细找找,很多人比较喜欢的,看看能不能出套件。
回复

使用道具 举报

发表于 2012-7-1 18:51 | 显示全部楼层
fish8840套件-晶体管测试仪的源代码,6月29日更新的,支持英文显示,和以前版本最大变化是电容的测量更精确了 trunk.rar (153.12 KB, 下载次数: 668)
回复

使用道具 举报

发表于 2012-7-1 19:16 | 显示全部楼层

. Q* N. U4 A+ B5 y" k: H  n
4 G/ i- r; E2 U6 B4 j% Y! P' v3 s  h- v6 ]5 O& s& V, m
    赞成,在维修工具中非常实用。
回复

使用道具 举报

发表于 2012-7-1 22:10 | 显示全部楼层
鱼的这个决定真好!方便了大家!
回复

使用道具 举报

发表于 2012-7-3 14:24 | 显示全部楼层
鱼老大套件不错,文彩也非常了得。
回复

使用道具 举报

发表于 2012-7-9 18:38 | 显示全部楼层
精彩,顶。
回复

使用道具 举报

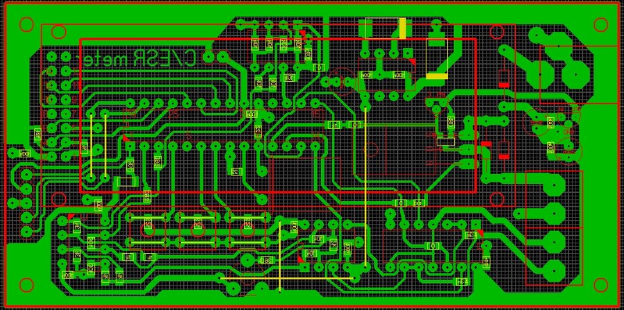
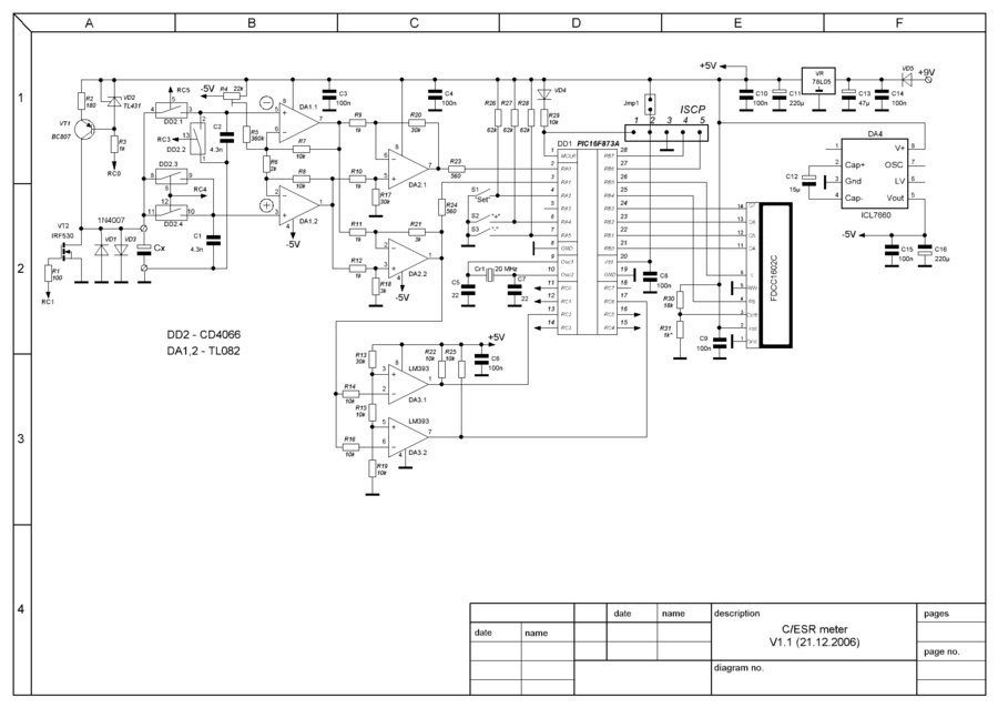
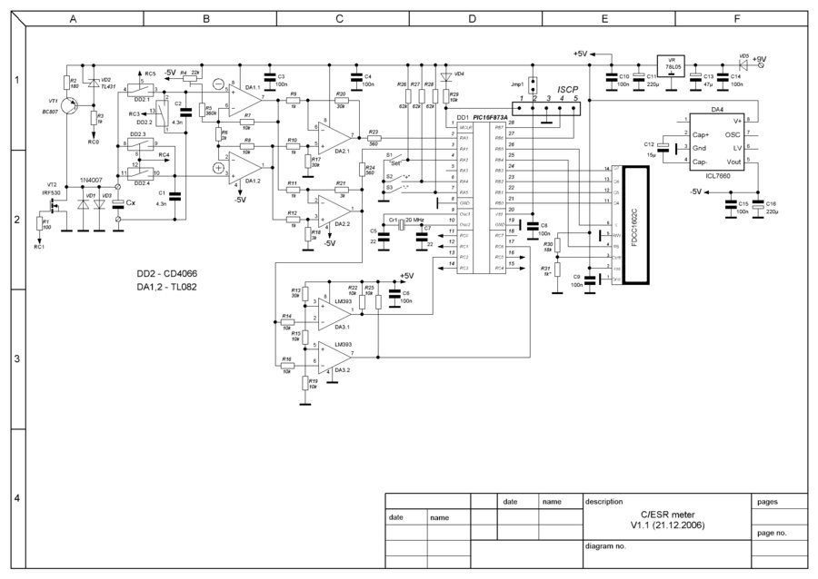
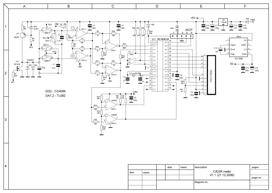
发表于 2012-8-9 16:19 | 显示全部楼层
电容ESR+lcf套件
3 a1 C  _4 f+ F& f7 o, w6 Lhttp://pro-radio.ru/measure/3288/
$ `. j8 t4 M+ c$ U  Z俄文的,得自己翻译下8 m6 y2 y* g5 J- o# X& ?" a
ESR 和LCF可以单搞,也可以合并
回复

使用道具 举报

发表于 2012-8-9 16:38 | 显示全部楼层
68843.gif 9 p' r' ?4 a$ v* R) C+ ]3 X
6.JPG
8 f, }8 m+ e$ E) Q+ v* D  T0 C. Desr部分,LCF自己看下吧,关注esr
回复

使用道具 举报

本版积分规则

QQ|一淘宝店|手机版|商店|一乐电子 ( 粤ICP备09076165号 ) 公安备案粤公网安备 44522102000183号

GMT+8, 2026-1-12 07:09 , Processed in 0.038903 second(s), 18 queries , Gzip On.

Powered by Discuz! X3.5

© 2001-2025 Discuz! Team.

快速回复 返回顶部 返回列表