一乐电子

 找回密码
 请使用微信账号登录和注册会员

QQ登录

只需一步,快速开始

微信扫码登录

手机号码,快捷登录

手机号码,快捷登录

搜索
楼主: fish8840

fish8840套件地摊之向所有坛友征集套件方案

 火.. [复制链接]
发表于 2012-8-9 17:04 | 显示全部楼层
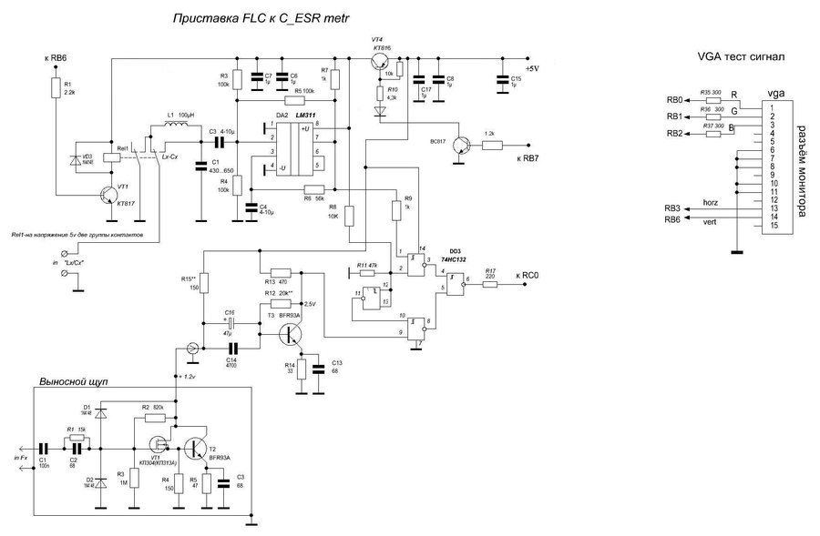
电容ESR+lcf套件
) h/ H3 ?1 g5 Z% p& X$ s1 j: L& e  \* \5 c$ |% D3 r7 ^
俄文的,得自己翻译下
) x3 Y$ J4 y/ O' y! a( \, eESR 和LCF可以单搞,也可以合并
+ r! m- r5 v0 Q- h. y) B1 wfeng724 发表于 2012-8-9 16:19

: p0 j, ]: Y4 a# ?7 D) }5 |
5 M7 B7 w6 \" ?( k: e
1 z; n/ z  U7 m( k! N: a  g    这个好,搞成合并的最好,电容检测维修利器哇
回复

使用道具 举报

发表于 2012-8-9 17:34 | 显示全部楼层
我想要一套
回复

使用道具 举报

发表于 2012-8-9 17:47 | 显示全部楼层
7.JPG , \+ u& h# Q; c9 c/ }. n
合并PCB
$ J: ]4 h' f, o$ t9 K3 X' L9 y8 z
# h# l  c+ w' C! R4 W 247888.jpg " @! E0 ?: Q# G8 i$ G. o
LCF部分
回复

使用道具 举报

发表于 2012-11-23 17:38 | 显示全部楼层
楼主很好的创意,顶顶
回复

使用道具 举报

发表于 2013-2-11 14:46 | 显示全部楼层
这个是个好事  一定要顶你
回复

使用道具 举报

本版积分规则

QQ|一淘宝店|手机版|商店|一乐电子 ( 粤ICP备09076165号 ) 公安备案粤公网安备 44522102000183号

GMT+8, 2025-11-8 17:57 , Processed in 0.032103 second(s), 19 queries , Gzip On.

Powered by Discuz! X3.5

© 2001-2025 Discuz! Team.

快速回复 返回顶部 返回列表