一乐交易区摊主
主题
回帖0
积分3005
阅读权限30
注册时间2009-2-10
最后登录1970-1-1
在线时间 小时
|
楼主 |
发表于 2012-6-22 13:44
|
显示全部楼层
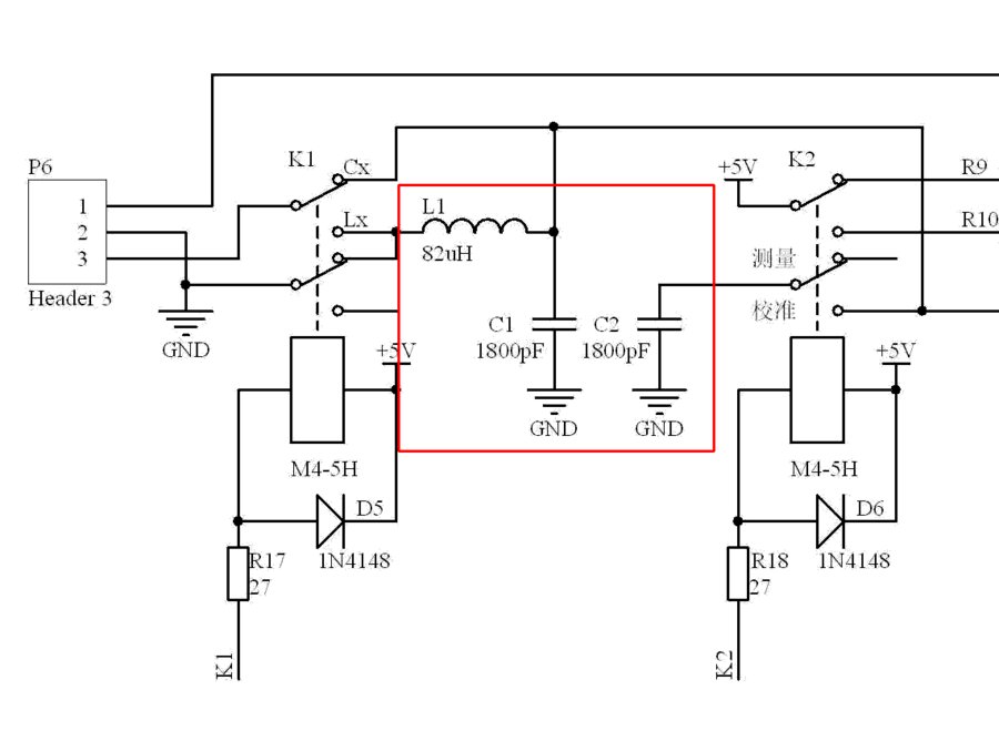
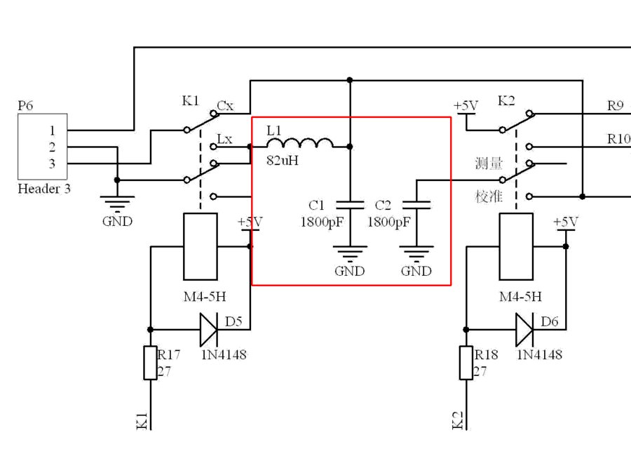
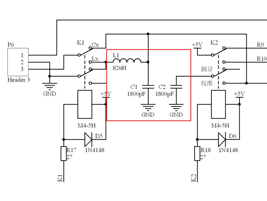
感谢FAT老师和sblinux74老师。但是我现在也糊涂了。本想都用云母电容的,但是看到有5%和10%的。后来又想瞬间需要精度的选1%的(飞利浦 PHILIPS标 KS426 1000pF/250V(1nF 102)1% 轴向锡膜电容)但是现在我看了两位老师的说法我又糊涂了,原本看帖和电路图,我认为C2(电路图标记继电器引脚有校准字样)是基准,要求准不考虑温飘的想用1%的。另外的用云母。6 ]/ y7 T" T" E$ ~) R
$ P+ r, F) ]: a( j( X9 ^4 n# V( q! H现在经过测试,感觉我现有条件用云母且没有电桥等设备校正C1,C2情况下。精度是很理想的了。# o) y* g2 c* G# }1 ]+ M# k0 j, c
而且我现在USB供电,那个393的5脚电压也不是精准的0.632VCC。( B8 p7 h+ u( W
测试结果是2个程序的,一个基准用1000P一个是用1020p感觉都在能接受的范围。
' v$ H2 N1 G7 N4 t6 ~& d总和上面三个因素,这个表精度真的很高,而且更高精度的“潜力”还是很大。
+ x6 g5 M, j# P$ O( a" A
; n! j0 ^* L. s: \6 ~9 xPS:用引号说话貌似有点“抄袭”无锡风老师的“风格” |
|