一乐电子

 找回密码
 请使用微信账号登录和注册会员

QQ登录

只需一步,快速开始

微信扫码登录

手机号码,快捷登录

手机号码,快捷登录

搜索
楼主: fat

请教如何判断电感是否磁饱和了?

[复制链接]
 楼主| 发表于 2009-5-31 00:13 | 显示全部楼层
原帖由 3AG1 于 2009-5-30 08:45 发表 https://www.yleee.com.cn/images/common/back.gif
我也曾有过一个设想,就是用一些固定升压芯片,提高它的输出电压。
现在身体不好,眼睛尤其花的厉害,做不了什么。
能帮我验证一下吗?
型号不见的是PT3301,类似的都可以。

3573


使用431是为了调节电压,之前我没加扩流用固定稳压管试验通过了。您这个电路,似乎电感不用两个也不需要抽头,只要一个电感就行,我这两天找时间试验一下再报告结果,不过我手里只有ME501。
回复

使用道具 举报

 楼主| 发表于 2009-5-31 00:15 | 显示全部楼层
原帖由 jamguo 于 2009-5-30 15:45 发表 https://www.yleee.com.cn/images/common/back.gif
501用来做扩压不太合适,其电源端和取样端是在一起的,我试过用501做扩流,效果一般般


看来老兄是先行者,早已经试验过多种芯片了,能请老兄指点一下哪个芯片最好用吗?包括升压和扩流应用。
回复

使用道具 举报

发表于 2009-6-1 10:21 | 显示全部楼层
看了一下ME501的资料,扩流三极管应该用PNP型管。
另外,TL431应该可以直接用电位器代替。

ME501.gif
回复

使用道具 举报

发表于 2009-6-1 10:22 | 显示全部楼层
性能参数:

ME501-2.gif
回复

使用道具 举报

发表于 2009-6-1 10:28 | 显示全部楼层
升降压使用:

电路本身的工作电流比较小,是否可以发光二极管串接电阻作为启动电路?兼做电源指示。

ME501-3.gif
回复

使用道具 举报

发表于 2009-6-1 10:52 | 显示全部楼层
请您验证一下:

ME501-4.gif
回复

使用道具 举报

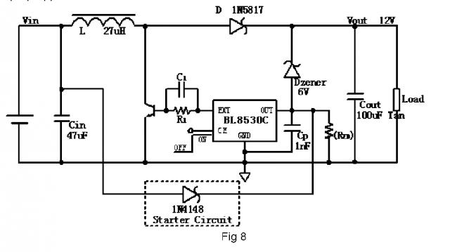
 楼主| 发表于 2009-6-1 10:53 | 显示全部楼层
扩流电路我参考的是BL8530的用法
BL8530.PNG
启动电路我试了,用4148没问题,估计用LED也是可以的,只是启动的电压可能不同。

431拿电位器直接代替我一开始就试过,当时实验的结果是可将输出电压调高,但限于5V-8.6V左右,再调时电压一下从8.6V跳到15V左右,而且固定不再变化。当时我以为是电位器改变了ME501的取样端的工作电流了。后来参考其它资料改用稳压管试验,发现了同样的问题,取样端反串4.7V稳压管可以得到8.6V左右的电压,但改用5.6V的稳压管,输出端电压会跳到15V多,我手里没有中间档的稳压管,没办法找出这个跳变产生于多少伏。不过从这现象看,可能是由于ME501的设计,正常的最大输出可线性调到8.6V左右,再大就会进入某种非受控状态(15V左右)。
回复

使用道具 举报

 楼主| 发表于 2009-6-1 10:55 | 显示全部楼层
原帖由 3AG1 于 2009-6-1 10:52 发表 https://www.yleee.com.cn/images/common/back.gif
请您验证一下:

3659

这样吧,我单独试验调压,成功后再加扩流,可以减少其它原因干扰,容易分析结果。
回复

使用道具 举报

发表于 2009-6-1 10:58 | 显示全部楼层
呵呵,有劳您了。
回复

使用道具 举报

发表于 2009-6-1 15:42 | 显示全部楼层
没来两天,进展好快,看线路,基本跟电感没多大关系啦。
另501俺没用过,应该属于单片电源IC那一类吧。
回复

使用道具 举报

本版积分规则

QQ|一淘宝店|手机版|商店|一乐电子 ( 粤ICP备09076165号 ) 公安备案粤公网安备 44522102000183号

GMT+8, 2025-11-25 18:15 , Processed in 0.036320 second(s), 28 queries , Gzip On.

Powered by Discuz! X3.5

© 2001-2025 Discuz! Team.

快速回复 返回顶部 返回列表