一乐电子

 找回密码
 请使用微信账号登录和注册会员

QQ登录

只需一步,快速开始

微信扫码登录

手机号码,快捷登录

手机号码,快捷登录

搜索
楼主: 灰太狼8888

瓦斯报警器研究贴

 火... [复制链接]
发表于 2012-2-26 23:18 | 显示全部楼层
今天拆了个初步看了下!如图:

   

        从键盘和ICSP接口复用的情况初步分析:


        此 ...
倪大德 发表于 2012-2-26 19:36 https://www.yleee.com.cn/images/common/back.gif


倪工,我查了一下914的烧写文档,这个型号不支持LVP的,与配置字无关,所以LVP肯定是不能用了。附上文档,请参看session 6。

    PIC16F91X烧写指南.pdf (397.3 KB, 下载次数: 751)
回复

使用道具 举报

发表于 2012-2-26 23:39 | 显示全部楼层
看了下这个单片机编程需要个 10-12V的编程高压. 那个PG2 支持么?
另外看了下其它JDM的制作资料,有说需要用原生电脑串口, USB转串口电压不够.
回复

使用道具 举报

发表于 2012-2-27 00:22 | 显示全部楼层
本帖最后由 7r093 于 2012-2-27 00:34 编辑

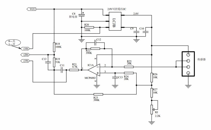
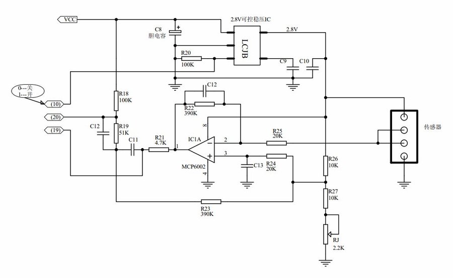
今晚看了一下传感器处理电路画出大概原理图,MCP6002只是用了一半,那个LCJB型号TO-23-5封装的是个2.8V的可控稳压集成电路。
444.jpg

评分

参与人数 2一乐金币 +40 收起 理由
倪大德 + 20 好资料!
gmliwei + 20 辛苦,辛苦!

查看全部评分

回复

使用道具 举报

发表于 2012-2-27 10:13 | 显示全部楼层
看了下这个单片机编程需要个 10-12V的编程高压. 那个PG2 支持么?
另外看了下其它JDM的制作资料,有说需要用 ...
litchiate 发表于 2012-2-26 23:39 https://www.yleee.com.cn/images/common/back.gif


PG2实际上就是JDM,只是将ICSP线引出来了而已。JDM编程器的设计者真是个高人,这个编程器基本可以支持所有的PIC芯片(超低压编程的除外,主要是VPP不兼容,修改后可支持),而且不需要外接电源,烧写速度也很快,烧一片8K的16F877A,仅十秒多点。

这个是需要使用“标准”的台式机串口,使用USB转232线不能产生足够的VPP电压的。如果是使用USB转232接口的,可以做下面这个修改版的,主要部分还是JDM,只是VPP和VDD是由外接电源供电的,不再从串口“窃电”,电压更稳定,略复杂一点,还添加了指示灯,使用更直观。

modi_jdm.png

上面这个图,编程器是不需要图中的16F84芯片的,将它看成一个socket就行,从对应脚引出ICSP线即可
pin14-->Vdd
Pin5---->Vss
Pin4---->Vpp
Pin12--->CLK
Pin13--->dat

评分

参与人数 1一乐金币 +20 收起 理由
gmliwei + 20 谢谢分享

查看全部评分

回复

使用道具 举报

发表于 2012-2-27 12:16 | 显示全部楼层
PG2实际上就是JDM,只是将ICSP线引出来了而已。JDM编程器的设计者真是个高人,这个编程器基本可以支持所 ...
fat 发表于 2012-2-27 10:13 https://www.yleee.com.cn/images/common/back.gif


请问 fat:
这个“JDM编程器”,需要引出到PIC芯片的“标准接口”端子,是哪些?
不同的PIC芯片的这些“标准接口”端子,有没有可以借鉴的连接图(有了连接图,就便于布PCB板)?
芯片要不要组成“最小系统”——譬如外加晶体什么的?
.....

如果外加电源、就可以使用USB-COMM的三线制串口,倒是可以做个玩玩......
不知道相关的电脑软件支持的芯片是不是“覆盖全面”?
呵呵,我懒得看资料了——请 fat 解惑——谢谢先!!
回复

使用道具 举报

发表于 2012-2-27 14:00 | 显示全部楼层
倪工搞错了!  

我PM里“原版”拷贝给您的“情况”,
那是 fat 的研究成果,和我没有关 ...
无锡风 发表于 2012-2-26 21:24 https://www.yleee.com.cn/images/common/back.gif



          我只是粗略的看了下您的短信, 是我搞错了!有张冠李戴之谦!



           另:我的USB——PIC编程器不幸桂了,也不知何因,不知老冯有无兴趣!可以

送您研究!
回复

使用道具 举报

发表于 2012-2-27 14:03 | 显示全部楼层
倪工您好,我测量的一些数据,供您参考:
16F914引脚与LED板的对应关系:

另外键盘线的关系:键盘排 ...
fat 发表于 2012-2-26 21:56 https://www.yleee.com.cn/images/common/back.gif



           十分感谢FAT的测量数据!
回复

使用道具 举报

发表于 2012-2-27 14:14 | 显示全部楼层
请问 fat:
这个“JDM编程器”,需要引出到PIC芯片的“标准接口”端子,是哪些?
不同的PIC芯片的这些 ...
无锡风 发表于 2012-2-27 12:16 https://www.yleee.com.cn/images/common/back.gif



     接口资料:

    https://www.yleee.com.cn/thread-2265-1-4.html
回复

使用道具 举报

发表于 2012-2-27 14:32 | 显示全部楼层
倪工,我查了一下914的烧写文档,这个型号不支持LVP的,与配置字无关,所以LVP肯定是不能用了。附上文档 ...
fat 发表于 2012-2-26 23:18 https://www.yleee.com.cn/images/common/back.gif



          写了个16f914的 测试程序!重新设置配置位,并已在编译器中设置好!见下图!

如有朋友能单独制块16f914最小应用板(只要引出IO口即可)。就可看看写入情况!



1a.GIF

2a.GIF


PIC16F914测试程序.rar (78.2 KB, 下载次数: 694)



55.JPG
回复

使用道具 举报

发表于 2012-2-27 15:24 | 显示全部楼层
......这个是需要使用“标准”的台式机串口,使用USB转232线不能产生足够的VPP电压的。如果是使用USB转232接口的,可以做下面这个修改版的, ...
fat 发表于 2012-2-27 10:13 https://www.yleee.com.cn/images/common/back.gif

PG2 JDM 改进独立供电电路图.png

fat:
      我刚才没有仔细看......
      这个“改进”版的电路,好像仅仅是解决了VPP电压的“供电”问题哦。
      而一般的USB转232接口的“串口”,多数是“三线制”的、而非“全功能”的“标准串口”;
      看来是“白欢喜”了一场!
回复

使用道具 举报

本版积分规则

QQ|一淘宝店|手机版|商店|一乐电子 ( 粤ICP备09076165号 ) 公安备案粤公网安备 44522102000183号

GMT+8, 2026-5-25 09:32 , Processed in 0.053021 second(s), 33 queries , Gzip On.

Powered by Discuz! X3.5

© 2001-2025 Discuz! Team.

快速回复 返回顶部 返回列表