一乐电子

 找回密码
 请使用微信账号登录和注册会员

QQ登录

只需一步,快速开始

微信扫码登录

手机号码,快捷登录

手机号码,快捷登录

搜索
楼主: jbzzz

[其他综合] 晶体管测试器AVR-Transistortester

 火... [复制链接]
发表于 2010-2-13 11:31 | 显示全部楼层
不错,等套件
回复

使用道具 举报

发表于 2010-2-13 14:00 | 显示全部楼层
顶楼用M8+78L05的对应的是哪个固件?我的已经焊起来了,还没有烧固件进去,昨天还上班,连夜搞这个,今天大年三十了,家里的活也不干,让LP批评了,我赶紧帮忙干活去,没时间读程序了,哪位告诉我用哪个现成的固件,先烧进去看看是否正常,过两天闲了再慢慢改,谢谢啦。
回复

使用道具 举报

发表于 2010-2-13 15:06 | 显示全部楼层
回复 43# fat
这里有个。

ATmega8.rar

8.01 KB, 下载次数: 1646, 下载积分: 一乐金币 -1

回复

使用道具 举报

发表于 2010-2-13 15:25 | 显示全部楼层
感谢浩祺心兄弟,我呆会擦完窗户试试。
回复

使用道具 举报

发表于 2010-2-13 19:01 | 显示全部楼层
用锂离子电池DC-DC到5V,mini1602,贴片元件。应该可以塞到常见的70*45的小塑料盒里。用9V的电池不是太划算,一个是价格贵、再一个体积也比较大。
回复

使用道具 举报

发表于 2010-2-14 02:47 | 显示全部楼层
昨天忙了一天,呵呵,发了五百多条拜年短信,搞到快12点才发完。然后开始测试这个东东,谢谢各位朋友的帮助,测试了一下,感觉是“简直没法用”,NND,德文看不懂啊,没办法,只好读程序,借助google把提示字符串给翻译了成英文(因为用1602显示)。呵呵,现在已经能“看懂提示信息”了。程序的功能部分没有改,只改了提示部分,其它的明天再说,累。

有兴趣的朋友可以烧下面的固件试试

0214_modi_string.rar (8.98 KB, 下载次数: 1529)
回复

使用道具 举报

发表于 2010-2-14 09:38 | 显示全部楼层
等FAT老师的实验结果。
回复

使用道具 举报

发表于 2010-2-14 10:57 | 显示全部楼层
我就是把程序给“英化”了, 将德文提示信息改成英文的,我上面发的固件已经改好英文提示,其它的还没有动,我正在企图理解程序,呆会又要出去窜门

我的PCB是按9V电池的长度画的,结果没有找到合适的盒子,老同分赃的盒子,开孔太困难了,结实,而且钻孔的屑会粘在钻头上,打一个孔要清理一次钻头,搞不动它
回复

使用道具 举报

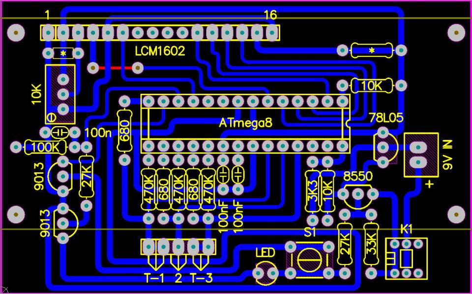
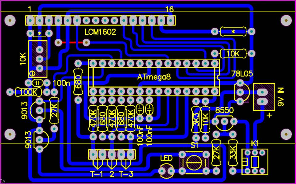
发表于 2010-2-14 17:55 | 显示全部楼层
大家过年好,我画了一张PCB,过几天有空也热转印搞一个来玩玩,非常感谢fat提供的固件。 Snap3.jpg
回复

使用道具 举报

发表于 2010-2-14 18:03 | 显示全部楼层
对了,请教一下,原程序用什么软件编的?ICCAVR?
回复

使用道具 举报

本版积分规则

QQ|一淘宝店|手机版|商店|一乐电子 ( 粤ICP备09076165号 ) 公安备案粤公网安备 44522102000183号

GMT+8, 2025-11-24 00:10 , Processed in 0.035602 second(s), 28 queries , Gzip On.

Powered by Discuz! X3.5

© 2001-2025 Discuz! Team.

快速回复 返回顶部 返回列表