一乐电子

 找回密码
 请使用微信账号登录和注册会员

QQ登录

只需一步,快速开始

微信扫码登录

手机号码,快捷登录

手机号码,快捷登录

搜索
楼主: GandF

[avr] M8数字电源

 火... [复制链接]
发表于 2009-6-22 23:43 | 显示全部楼层
原帖由 lts8823 于 2009-6-22 22:48 发表 https://www.yleee.com.cn/images/common/back.gif
一路小跑追到这里  动手能力差,还是等套件吧




,兄弟也过来了,套件已经准备出来了,请耐心等等
回复

使用道具 举报

发表于 2009-6-23 16:24 | 显示全部楼层
等套件,自己做大功率的元件不好找,买了5个2N3055都是假的,郁闷死了!
回复

使用道具 举报

发表于 2009-6-23 17:28 | 显示全部楼层
原帖由 acbear 于 2009-6-23 16:24 发表 https://www.yleee.com.cn/images/common/back.gif
等套件,自己做大功率的元件不好找,买了5个2N3055都是假的,郁闷死了!


其实不用3055也行啊,改用bu508等功率管也行
回复

使用道具 举报

发表于 2009-6-23 20:09 | 显示全部楼层
原帖由 fat 于 2009-6-22 23:43 发表 https://www.yleee.com.cn/images/common/back.gif




,兄弟也过来了,套件已经准备出来了,请耐心等等


哈哈,是龙兄准备组织的那个吗?这两年可辛苦他了。
回复

使用道具 举报

发表于 2009-6-23 21:53 | 显示全部楼层
原帖由 acbear 于 2009-6-23 16:24 发表 https://www.yleee.com.cn/images/common/back.gif
等套件,自己做大功率的元件不好找,买了5个2N3055都是假的,郁闷死了!

随便找个彩电的电源管就可以的(咋也得14寸以上的)
回复

使用道具 举报

发表于 2009-6-24 10:40 | 显示全部楼层
原帖由 fat 于 2009-6-22 23:43 发表 https://www.yleee.com.cn/images/common/back.gif




,兄弟也过来了,套件已经准备出来了,请耐心等等




老大,赶紧的,预定两套先
回复

使用道具 举报

发表于 2009-6-24 14:44 | 显示全部楼层
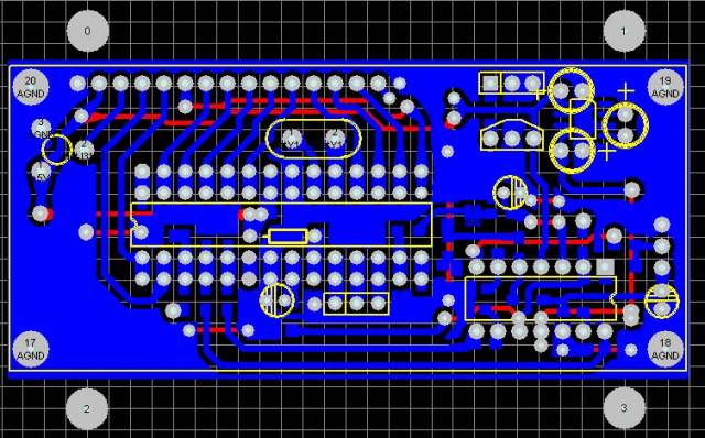
设计1602代替1604显示的M8电源pcb,今晚焊接不知效果如何 未标题-2 拷贝.jpg
回复

使用道具 举报

发表于 2009-6-24 18:01 | 显示全部楼层
未标题-1 拷贝.jpg 未标题-2 拷贝.jpg

好了,基本搞好还没有校正,一下子搞了两片
回复

使用道具 举报

发表于 2009-6-24 18:37 | 显示全部楼层
期待套件中
回复

使用道具 举报

发表于 2009-6-24 21:02 | 显示全部楼层
原帖由 baxk 于 2009-6-24 10:40 发表 https://www.yleee.com.cn/images/common/back.gif




老大,赶紧的,预定两套先


预订请直接联系yleee挂号,详情请看C.PC老师的预告帖:https://www.yleee.com.cn/viewthread.php?tid=1242&extra=page%3D1
回复

使用道具 举报

本版积分规则

QQ|一淘宝店|手机版|商店|一乐电子 ( 粤ICP备09076165号 ) 公安备案粤公网安备 44522102000183号

GMT+8, 2026-3-31 19:47 , Processed in 0.037915 second(s), 27 queries , Gzip On.

Powered by Discuz! X3.5

© 2001-2025 Discuz! Team.

快速回复 返回顶部 返回列表