一乐电子

 找回密码
 请使用微信账号登录和注册会员

QQ登录

只需一步,快速开始

微信扫码登录

手机号码,快捷登录

手机号码,快捷登录

搜索
楼主: GandF

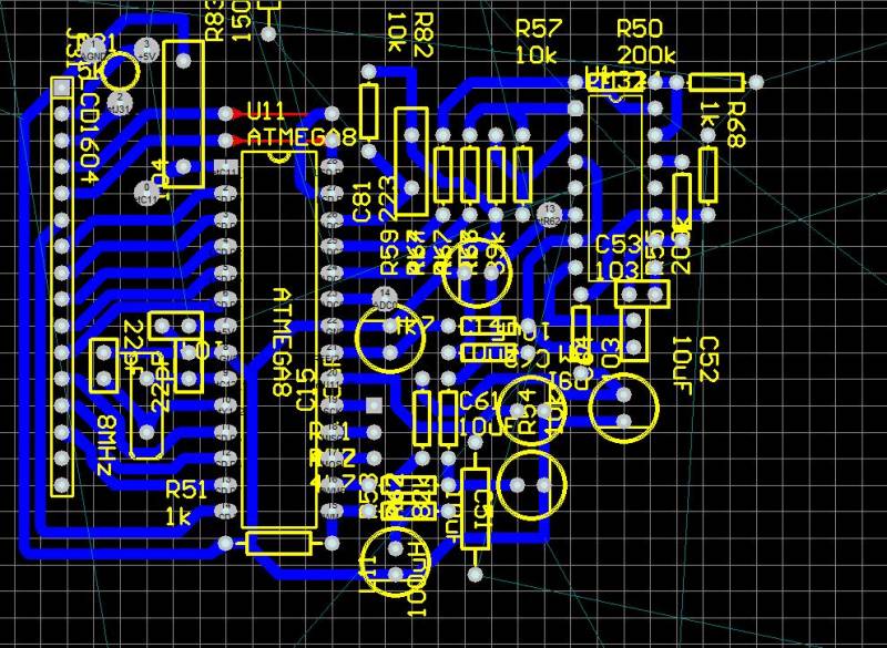
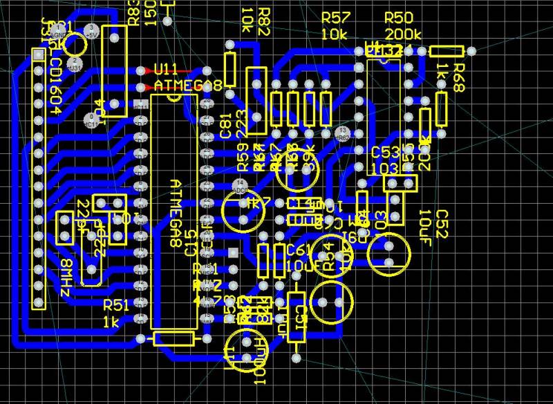
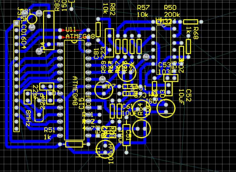
[avr] M8数字电源

 火... [复制链接]
 楼主| 发表于 2009-4-11 13:53 | 显示全部楼层
原帖由 bin 于 2009-4-11 12:24 发表 https://www.yleee.com.cn/images/common/back.gif
想动手转印一个PCB ,下不了啊

调低权限,可以下了
回复

使用道具 举报

发表于 2009-4-11 17:24 | 显示全部楼层
谢谢了.pcb腐蚀中!
客官来玩啊。
回复

使用道具 举报

发表于 2009-4-11 17:37 | 显示全部楼层
已经下载好了,感谢。
回复

使用道具 举报

发表于 2009-4-11 17:42 | 显示全部楼层
<P>
原帖由 <I>72hour</I> 于 2009-4-11 17:24 发表 <A href="https://www.yleee.com.cn/redirect.php?goto=findpost&amp;pid=6092&amp;ptid=309" target=_blank><IMG alt="" src="https://www.yleee.com.cn/images/common/back.gif" border=0></A> 谢谢了.pcb腐蚀中!
</P>
<P>&nbsp;</P>
<P>真快啊 ,俺还要等过两天我值班时打印了才能做,只能先看你们玩了</P>
回复

使用道具 举报

发表于 2009-4-11 17:53 | 显示全部楼层
因为手上没TL084,请问下GANDF老师TL084能不能用324代替,谢谢!!!
回复

使用道具 举报

发表于 2009-4-11 18:30 | 显示全部楼层
<P>其实早想做了!当时楼主没放pcb我自己都准备山寨一个..哈哈!不过还没完成楼主就放出了pcb了...</P>
<P>&nbsp;</P>
<P> 无标题.jpg </P>
<P>&nbsp;</P>
<P>感谢楼主!</P>
客官来玩啊。
回复

使用道具 举报

 楼主| 发表于 2009-4-11 21:11 | 显示全部楼层
原帖由 g54188 于 2009-4-11 17:53 发表 https://www.yleee.com.cn/images/common/back.gif
因为手上没TL084,请问下GANDF老师TL084能不能用324代替,谢谢!!!

应该可以。
回复

使用道具 举报

发表于 2009-4-12 01:15 | 显示全部楼层
请教一下 GandF M8内部自带8m 震荡,那样可不可以不使用片外晶振阿?
客官来玩啊。
回复

使用道具 举报

发表于 2009-4-13 18:39 | 显示全部楼层
貌似楼主提供的pcb不用镜像....
客官来玩啊。
回复

使用道具 举报

 楼主| 发表于 2009-4-13 18:55 | 显示全部楼层
不用镜像
回复

使用道具 举报

本版积分规则

QQ|一淘宝店|手机版|商店|一乐电子 ( 粤ICP备09076165号 ) 公安备案粤公网安备 44522102000183号

GMT+8, 2026-4-16 11:57 , Processed in 0.032178 second(s), 26 queries , Gzip On.

Powered by Discuz! X3.5

© 2001-2025 Discuz! Team.

快速回复 返回顶部 返回列表