一乐电子

 找回密码
 请使用微信账号登录和注册会员

QQ登录

只需一步,快速开始

微信扫码登录

手机号码,快捷登录

手机号码,快捷登录

搜索
楼主: fujiachun

[DIY套件预览] [一乐开源]基于AVR的智能高频焊台--秀-- 兼征集测试组

 火.. [复制链接]
 楼主| 发表于 2015-8-20 22:16 | 显示全部楼层
jpyj299 发表于 2015-8-20 17:01
在哪个位置加一个反向缓冲放大芯片可以吗,74hc04之类的,

程序有两种方式,编译时选,还有可以把第一个门移动到后面去,或者直接跳过第一个门。不用加反向缓冲。
回复

使用道具 举报

发表于 2015-8-21 10:56 | 显示全部楼层
fujiachun 发表于 2015-8-20 22:16
程序有两种方式,编译时选,还有可以把第一个门移动到后面去,或者直接跳过第一个门。不用加反向缓冲。

是否是这样 4011晶振.jpg 编译.jpg 把红线上最前面双斜杠去掉后编译。对这些逻辑之类实在不懂,见笑了。
回复

使用道具 举报

 楼主| 发表于 2015-8-21 12:34 | 显示全部楼层
jpyj299 发表于 2015-8-21 10:56
是否是这样把红线上最前面双斜杠去掉后编译。对这些逻辑之类实在不懂,见笑了。

4011部分没错,这样就不需要改编译项了,这样和原来的程序通用
回复

使用道具 举报

发表于 2015-8-21 15:48 | 显示全部楼层
我现在用的8050和8550,不知道什么原因,接上MOS管以后连带4011的振荡都停了,反复换4011和管子,需要互相凑,甚至两片板子的4011不能互换,真是奇怪。
-----------------------------------------------------
这个原因找到没? 是元件质量还是 电路设计 问题?
回复

使用道具 举报

发表于 2015-8-21 16:05 | 显示全部楼层
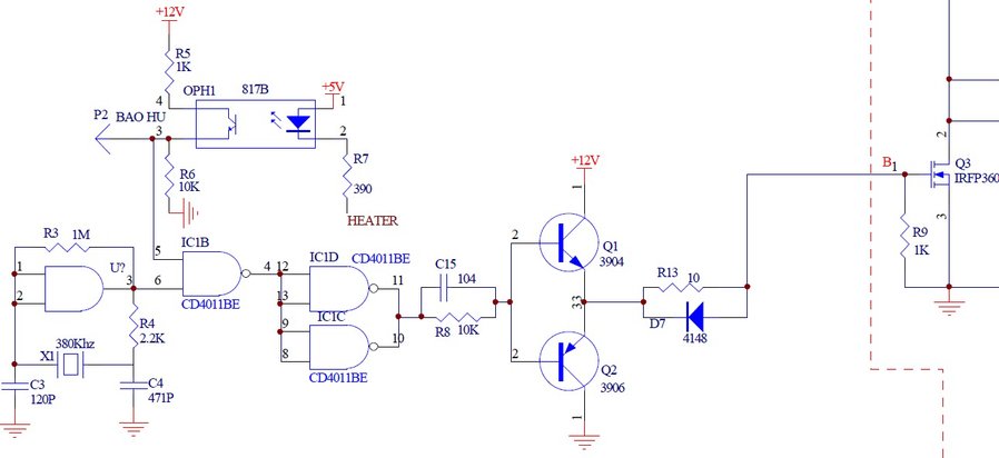
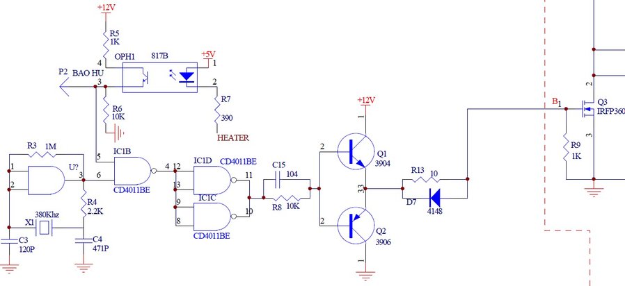
上传一个商业板的驱动电路,据说已经很稳定了。

1.jpg
回复

使用道具 举报

发表于 2015-8-21 16:37 | 显示全部楼层
上面这个图,Q1,Q2这样接对吗?
回复

使用道具 举报

 楼主| 发表于 2015-8-21 19:50 | 显示全部楼层
yzz163 发表于 2015-8-21 15:48
我现在用的8050和8550,不知道什么原因,接上MOS管以后连带4011的振荡都停了,反复换4011和管子,需要互相 ...

我现在怀疑是管子耐压不够,准备换3906对管试试。
回复

使用道具 举报

 楼主| 发表于 2015-8-21 19:52 | 显示全部楼层
yanjian 发表于 2015-8-21 16:37
上面这个图,Q1,Q2这样接对吗?

应该就是这样,图腾柱,但是输入电阻10K不知道是否适当,我在1K的时候已经发现毛刺很厉害,输出的波形有振荡
回复

使用道具 举报

发表于 2015-8-22 11:21 | 显示全部楼层
这个商业版 ,选用了 10K 和 104 电容并联 输出 380KHZ 方波,估计就是考虑到 后级图腾柱 对 4011 的稳定性。 如果 10K 电阻太小 ,容易对 4011 工作的稳定性产生影响。
回复

使用道具 举报

发表于 2015-8-22 11:54 | 显示全部楼层
3904 ,是高频小功率管放大倍数 100-300。

3904参数.jpg
回复

使用道具 举报

本版积分规则

QQ|一淘宝店|手机版|商店|一乐电子 ( 粤ICP备09076165号 ) 公安备案粤公网安备 44522102000183号

GMT+8, 2026-3-24 16:11 , Processed in 0.053446 second(s), 29 queries , Gzip On.

Powered by Discuz! X3.5

© 2001-2025 Discuz! Team.

快速回复 返回顶部 返回列表