一乐电子

 找回密码
 请使用微信账号登录和注册会员

QQ登录

只需一步,快速开始

微信扫码登录

手机号码,快捷登录

手机号码,快捷登录

搜索
楼主: fujiachun

[DIY套件预览] [一乐开源]基于AVR的智能高频焊台--秀-- 兼征集测试组

 火.. [复制链接]
发表于 2015-8-12 16:11 | 显示全部楼层
fujiachun 发表于 2015-8-12 14:30
编码器方向反了?S、A原来是不闪的,看着别扭,就改成一起闪了。现在调温和校准都是长按编码器保存,自动 ...

编码器正转反转都是温度降低,且转动是蜂鸣器一直随着响,很吵。其他不用改动了。
回复

使用道具 举报

 楼主| 发表于 2015-8-12 16:55 | 显示全部楼层
jpyj299 发表于 2015-8-12 16:11
编码器正转反转都是温度降低,且转动是蜂鸣器一直随着响,很吵。其他不用改动了。

我把编码器旋转时候鸣响开了,马关上它,我试一下发上来。
回复

使用道具 举报

 楼主| 发表于 2015-8-12 19:58 | 显示全部楼层
jpyj299 发表于 2015-8-12 16:11
编码器正转反转都是温度降低,且转动是蜂鸣器一直随着响,很吵。其他不用改动了。

已经更新程序,关闭了旋转鸣响,调整和校准后短按直接恢复状态。
你老兄的手厉害,编码器转的够快
回复

使用道具 举报

发表于 2015-8-12 20:29 | 显示全部楼层
fujiachun 发表于 2015-8-12 19:58
已经更新程序,关闭了旋转鸣响,调整和校准后短按直接恢复状态。
你老兄的手厉害,编码器转的够快 ...

呵呵,那个10034固件俺也转这么快的,没啥问题啊。
回复

使用道具 举报

 楼主| 发表于 2015-8-12 21:23 | 显示全部楼层
jpyj299 发表于 2015-8-12 20:29
呵呵,那个10034固件俺也转这么快的,没啥问题啊。

我把旋转时候蜂鸣器开了,原来觉得有个反应好一点,转一点响一声,但是转快了就是连成一片了。又去掉了。
回复

使用道具 举报

发表于 2015-8-19 17:01 | 显示全部楼层
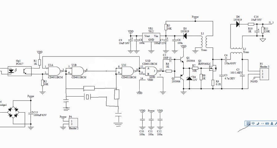
请教下傅版如果4011加晶振直接这样改可以正常工作吗? 4011.png
回复

使用道具 举报

 楼主| 发表于 2015-8-19 17:11 | 显示全部楼层
jpyj299 发表于 2015-8-19 17:01
请教下傅版如果4011加晶振直接这样改可以正常工作吗?

U1B输入端要拆开,用高电平来控制,这样需要单片机反向控制,就是低电平有效,在seting.h文件有个选项,选低电平输出后编译即可。
回复

使用道具 举报

发表于 2015-8-19 17:52 | 显示全部楼层
是这样吗? 170136r9yb6nb93bzqn41f.png.thumb.jpg
回复

使用道具 举报

 楼主| 发表于 2015-8-19 22:50 | 显示全部楼层

是这样。1脚和12脚之间要断开,1-2脚连起来
回复

使用道具 举报

发表于 2015-8-20 17:01 | 显示全部楼层
fujiachun 发表于 2015-8-19 17:11
U1B输入端要拆开,用高电平来控制,这样需要单片机反向控制,就是低电平有效,在seting.h文件有个选项, ...

在哪个位置加一个反向缓冲放大芯片可以吗,74hc04之类的,
回复

使用道具 举报

本版积分规则

QQ|一淘宝店|手机版|商店|一乐电子 ( 粤ICP备09076165号 ) 公安备案粤公网安备 44522102000183号

GMT+8, 2026-3-20 16:29 , Processed in 0.042854 second(s), 29 queries , Gzip On.

Powered by Discuz! X3.5

© 2001-2025 Discuz! Team.

快速回复 返回顶部 返回列表