一乐电子

 找回密码
 请使用微信账号登录和注册会员

QQ登录

只需一步,快速开始

微信扫码登录

手机号码,快捷登录

手机号码,快捷登录

搜索
楼主: kn988

[其他综合] 拟DIY (0-30V / 0-2.5A)稳压稳流可调直流电源

[复制链接]
 楼主| 发表于 2015-6-27 22:38 | 显示全部楼层
本帖最后由 kn988 于 2015-6-28 17:40 编辑

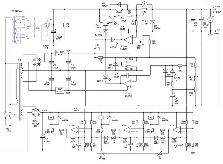
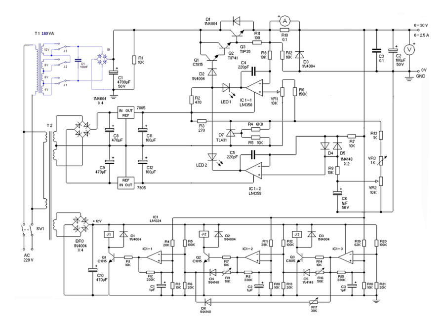
請审视一下
调压、调流电路这样画有无出错。那些部分需要修改。變壓器次級繞制,線徑擬取3.5安倍/平方毫米。可否?


TYL.jpg
继电器的组合方式.JPG
回复

使用道具 举报

发表于 2015-6-29 10:38 | 显示全部楼层
变压器还要加绕一组16-18V的绕组,经7812稳压后给继电器切换电路供电。
次级线径可以用3.5安倍/平方毫米。

你这个变压器功率180VA,做30V/2.5A的稳压电源不能做到充分利用。用3只大功率调整管,做最大输出5A的电源比较好。
回复

使用道具 举报

 楼主| 发表于 2015-6-30 00:54 | 显示全部楼层
第一步按下图做。
成功后再考虑用3只大功率调整管,最大输出5A的电源。
請审定此图是否存在问题,如何修改。
DL.jpg
回复

使用道具 举报

发表于 2015-6-30 08:50 | 显示全部楼层
好帖子,学习一下。
回复

使用道具 举报

发表于 2015-6-30 14:29 | 显示全部楼层
kn988 发表于 2015-6-30 00:54
第一步按下图做。
成功后再考虑用3只大功率调整管,最大输出5A的电源。
請审定此图是否存在问题,如何修 ...

你这个图中+-5V的地与输出Vout没有联系起来。
回复

使用道具 举报

 楼主| 发表于 2015-6-30 15:27 | 显示全部楼层
本帖最后由 kn988 于 2015-6-30 15:46 编辑
zhengrob 发表于 2015-6-30 14:29
你这个图中+-5V的地与输出Vout没有联系起来。

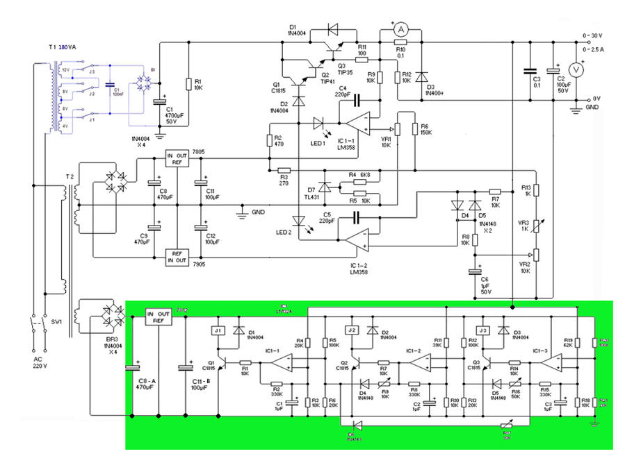
谢谢!两图那个更合理一些



DL.jpg
DLA.jpg
回复

使用道具 举报

发表于 2015-6-30 15:56 | 显示全部楼层
kn988 发表于 2015-6-30 15:27
谢谢!两图那个更合理一些

这样连还是不行,得+-5V的GND与输出的高端相连才行。你参考一下你在一楼贴的 3AG1的那个图。
回复

使用道具 举报

发表于 2015-6-30 16:25 | 显示全部楼层
“6、      继电器:DC24V 10A240VAC     DC12V  5A250VAC”
你现在手里的继电器12V的触点电流偏小,24V的工作电压又偏高。

你先确定一下想用哪种继电器,准备用几个继电器,然后再确定使用什么电路。

1楼电路是按照别人手里现有零件画的图,你先清点一下手里都有哪些零件,数量有多少。

电路太复杂了,恐怕你搞不定,到时出现问题你能不能解决?
回复

使用道具 举报

 楼主| 发表于 2015-6-30 16:47 | 显示全部楼层
本帖最后由 kn988 于 2015-6-30 16:48 编辑
zhengrob 发表于 2015-6-30 15:56
这样连还是不行,得+-5V的GND与输出的高端相连才行。你参考一下你在一楼贴的 3AG1的那个图。

谢谢您的指导,是否应该这样


XXX.jpg
回复

使用道具 举报

发表于 2015-6-30 17:08 | 显示全部楼层
kn988 发表于 2015-6-30 16:47
谢谢您的指导,是否应该这样

这样接就对了。

但是这种稳压电路有个致命的缺陷,就是电压调整电位器接触不良,输出电压会失控,输出最高电压。

回复

使用道具 举报

本版积分规则

QQ|一淘宝店|手机版|商店|一乐电子 ( 粤ICP备09076165号 ) 公安备案粤公网安备 44522102000183号

GMT+8, 2026-2-27 04:37 , Processed in 0.032723 second(s), 28 queries , Gzip On.

Powered by Discuz! X3.5

© 2001-2025 Discuz! Team.

快速回复 返回顶部 返回列表