一乐电子

 找回密码
 请使用微信账号登录和注册会员

QQ登录

只需一步,快速开始

微信扫码登录

手机号码,快捷登录

手机号码,快捷登录

搜索
楼主: 3AG1

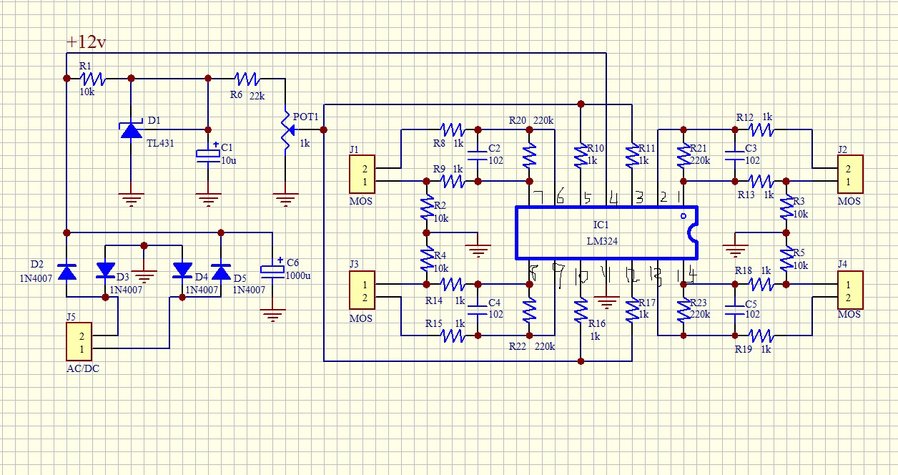
[其他综合] 0~20A可调恒流电路

  [复制链接]
发表于 2016-1-17 21:59 | 显示全部楼层
3AG1 发表于 2016-1-17 21:01
需要配对挑选,如果参数相差较大,电流会不均衡。
稳定性也不好,不如每个场管单独控制可靠。

多谢阿哥,不经典,收藏了!~
回复

使用道具 举报

发表于 2016-1-18 00:41 | 显示全部楼层
感谢三阿哥分享,收藏了。
回复

使用道具 举报

发表于 2016-1-18 09:20 | 显示全部楼层
还没精力玩,收藏,谢谢
回复

使用道具 举报

发表于 2016-1-18 11:00 | 显示全部楼层
谢谢分享!隔壁的论坛发过和这个电路图差不多,前两天没找到今天发一下可以对照一下!
电子负载电路图.jpg
接线图.jpg
回复

使用道具 举报

发表于 2016-1-18 11:24 | 显示全部楼层
40560335 发表于 2016-1-17 20:54
请教下为什么不直接把Q1-Q4并联使用?

场管开启电压不可能每一只都一样的  所以要运放跟随    就算用三极管也要挑放大倍数相近的才能直接并联
回复

使用道具 举报

发表于 2016-1-18 13:11 | 显示全部楼层
用电脑电源就不用升压了嘛
回复

使用道具 举报

发表于 2016-1-18 16:00 | 显示全部楼层
请问3AG1老师,一楼图中的运放放大倍数怎么么算,哪个是反馈电阻?14楼的图好像是典型的反相放大器,放大倍数应该是220。
回复

使用道具 举报

发表于 2016-1-19 12:21 | 显示全部楼层
这个和网上发的一个电子负载图纸基本一样,应该是可以当电子负载使用:
1.jpg

回复

使用道具 举报

 楼主| 发表于 2016-1-19 12:52 | 显示全部楼层
07@20 发表于 2016-1-18 11:00
谢谢分享!隔壁的论坛发过和这个电路图差不多,前两天没找到今天发一下可以对照一下!

由运放控制场管的恒流电路大同小异,只是具体参数略有差别。
回复

使用道具 举报

 楼主| 发表于 2016-1-19 12:56 | 显示全部楼层
BG4RFF 发表于 2016-1-18 13:11
用电脑电源就不用升压了嘛

升压电路是采用锂电池组供电时才用到。

电脑电源供电时,可直接用3.3V或5V,控制部分的电源用12V。1 楼已经说过。

回复

使用道具 举报

本版积分规则

QQ|一淘宝店|手机版|商店|一乐电子 ( 粤ICP备09076165号 ) 公安备案粤公网安备 44522102000183号

GMT+8, 2025-11-24 07:07 , Processed in 0.040115 second(s), 29 queries , Gzip On.

Powered by Discuz! X3.5

© 2001-2025 Discuz! Team.

快速回复 返回顶部 返回列表