一乐电子

 找回密码
 请使用微信账号登录和注册会员

QQ登录

只需一步,快速开始

微信扫码登录

手机号码,快捷登录

手机号码,快捷登录

搜索
楼主: hntc123

打算用LT1083做一个可调电源,那位有可用的恒流电路?

 火.. [复制链接]
 楼主| 发表于 2011-10-15 18:23 | 显示全部楼层
回复  benli
    只是玩玩,内阻还不介意,就是复杂,手动刻板困难。317做的话容易很多。但问题是,我 ...
wulishui 发表于 2011-10-11 14:43 https://www.yleee.com.cn/images/common/back.gif

    电流表与横流可公用取样电阻吧
回复

使用道具 举报

发表于 2011-10-15 18:41 | 显示全部楼层
电流表与横流可公用取样电阻吧
hntc123 发表于 2011-10-15 18:23 https://www.yleee.com.cn/images/common/back.gif



    可以,如果用数字表头要注意电路公共点的问题。
回复

使用道具 举报

发表于 2011-10-21 18:23 | 显示全部楼层
本帖最后由 chjhuai 于 2011-10-21 18:55 编辑
打算用LT1083做一个可调电源,那位兄弟有可用的恒流电路的,来张图,谢谢!
hntc123 发表于 2011-10-10 11:35 https://www.yleee.com.cn/images/common/back.gif



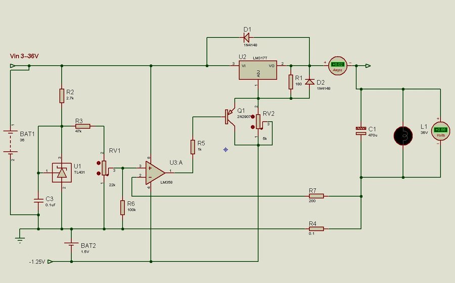
    这个够简单吧!在电脑上仿真通过,不过仿真软件里面没有找到LT1083,用的LM317仿真的。 不过元件参数是按0-34V、0-7A设置的。

LM317.jpg

    我就喜欢简单的,太复杂了看电路图看得脑壳痛,我又没有什么精密设备不需要那么精确的电源。我的分立元件打造的开关--线性恒流恒压电源就达到不能再减少元件的地步,感觉效果还是不错的(我就只有一个万用表,没有其它测试设备去测试什么精度什么纹波,本来就不需要那么精确)!
     话说回来我也不知道怎样添加元件提高电源精度,没有那个能力。都是学习dx们的电路,东拼西凑加上软件仿真组合起来的电路。
回复

使用道具 举报

发表于 2011-10-21 18:27 | 显示全部楼层
我和总统用的一样的软件O(∩_∩)O哈哈~
回复

使用道具 举报

 楼主| 发表于 2011-10-21 19:06 | 显示全部楼层
这个够简单吧!在电脑上仿真通过,不过仿真软件里面没有找到LT1083,用的LM317仿真的。 不 ...
chjhuai 发表于 2011-10-21 18:23 https://www.yleee.com.cn/images/common/back.gif



    您好,您仿真的恒流电流最小是多少?您的仿真软件叫什么?如不大,能否发一个到264461#sina.com    (把#换为@,防被垃圾邮件少搔扰),谢谢!
回复

使用道具 举报

发表于 2011-10-21 19:52 | 显示全部楼层
proteus_pro_7.8_sp2,原来安装的是7.5版,才升级的7.8版,等等,我给你找找下载的链接!85MB。
这样接电流显示最低,加上D3增加0.02,运放负极接地最高是0.11。但是这和实际是不完全相同的,还和运放有关,比如我的那个电路显示最低就是0.02A,打造出来后用不同的运放,起调电流是不一样的!我十几颗LM358还有三颗LM2904,358有从0起调的也有从十几mA起调的,三颗LM2904起调电流最高,分别是十几mA、二十几mA、三十几mA。
LM317-1.jpg
回复

使用道具 举报

 楼主| 发表于 2011-10-21 20:07 | 显示全部楼层
谢谢您,您的画图软件是什么?我用PhotoShop画,很烦人的
回复

使用道具 举报

发表于 2011-10-21 20:10 | 显示全部楼层
回复

使用道具 举报

发表于 2011-10-21 20:11 | 显示全部楼层
回复

使用道具 举报

 楼主| 发表于 2011-10-21 20:18 | 显示全部楼层
本帖最后由 hntc123 于 2011-10-21 20:19 编辑

俺现在乡下,无线上网,只能是进城了再下了。不懂就问哦:它也能画图吗?谢谢。
回复

使用道具 举报

本版积分规则

QQ|一淘宝店|手机版|商店|一乐电子 ( 粤ICP备09076165号 ) 公安备案粤公网安备 44522102000183号

GMT+8, 2025-11-24 14:49 , Processed in 0.035603 second(s), 28 queries , Gzip On.

Powered by Discuz! X3.5

© 2001-2025 Discuz! Team.

快速回复 返回顶部 返回列表