一乐电子

 找回密码
 请使用微信账号登录和注册会员

QQ登录

只需一步,快速开始

微信扫码登录

手机号码,快捷登录

手机号码,快捷登录

搜索
楼主: hntc123

打算用LT1083做一个可调电源,那位有可用的恒流电路?

 火.. [复制链接]
 楼主| 发表于 2011-10-24 10:13 | 显示全部楼层
电路到是简单,但是还有需要改进的地方。
my1048 发表于 2011-10-24 09:01 https://www.yleee.com.cn/images/common/back.gif

    奥兄看出什么问题了?
回复

使用道具 举报

发表于 2011-10-24 11:32 | 显示全部楼层
是有点问题!标的3-36V就不对,LM358好像工作电压是3-30V。这个电路最多工作在30V,最多超一点32V!如果加稳压管把358的电压降下来,输出电压也会跟着降下来。
    其它的怎么改进我就搞不懂了。
    用光耦替换三极管好像可以,但是358电压就要固定了,不然电压跟随就不行。
回复

使用道具 举报

发表于 2011-10-24 11:57 | 显示全部楼层
用光耦的话就实际和my1048 的这个图差不多了!照这个图做的话有几个要调整的地方;那个红X要往右移一点,317的2、3脚还差一个保护二极管,R3要根据实际情况调节,RV1要用10K以上的电位器(因为两端接了光耦,对于调压来说等于并联了一个电阻在电位器上),否则电压调不到最高。
317.jpg
回复

使用道具 举报

发表于 2011-10-24 12:36 | 显示全部楼层
回复 36# chjhuai


    第一幅图的D3不能少,负压至少2.5V以上,不然恒流不能调零,如果用于LT1083电流大于2.5A检流电阻最好取0.05-0.01,这样电源内阻变小检流电阻功耗也减少一些,受运放电压限制,求安全的话输入电压不要超过30V,当然多添几个元件也可以搞运放与输入电压无关。
回复

使用道具 举报

发表于 2011-10-24 13:25 | 显示全部楼层
回复  chjhuai


    第一幅图的D3不能少,负压至少2.5V以上,不然恒流不能调零,如果用于LT1083电流大 ...
my1048 发表于 2011-10-24 12:36 https://www.yleee.com.cn/images/common/back.gif


     从仿真情况看还是你那个光耦控制的电路好!只是多增加一组358的隔离供电。不只是因为高端取样,而是电压跟随时光偶驱动电压变化太大不能正常调节电压了(低端取样同样如此)。
    我那个电路还有一个问题;358接地电流调不到零,接负压的话对358的体质是个考验!我那个场效应管的恒流恒压电路开始用了负压,我十几颗358大多数不能正常使用,后来没用负压再试,全都能用,只是起调电流不同。
回复

使用道具 举报

 楼主| 发表于 2011-10-24 13:46 | 显示全部楼层
高端取样与低端取样有何本质差异?
回复

使用道具 举报

发表于 2011-10-24 14:43 | 显示全部楼层
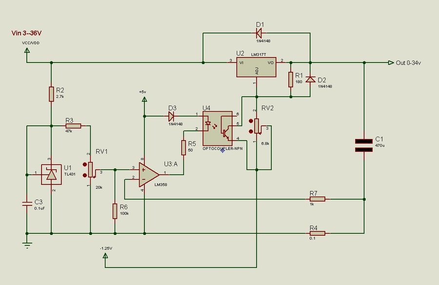
有没有本质差异我不知道,我的表头是低端取样的,可以共用取样电阻。当然就要低端取样。
这是低端取样的光耦恒流电路:
g ou317.jpg
回复

使用道具 举报

 楼主| 发表于 2011-10-24 15:08 | 显示全部楼层
本帖最后由 hntc123 于 2011-10-24 15:56 编辑

回复 67# chjhuai
你能否将取样电阻取0.03欧(因为我的电流表取样电阻是0.03欧康铜丝),电压、电流调最低,上仿真看看、并上图或以吗?

我朋友下乡时间改期了,我手上还没软件

我认为用了光耦,D3就无必要了

另,不明R6是何作用?

本楼图中的431基准部分,不如用一支7805或09给358供电,并分压做为基准电压(如穷老师的12008电路https://www.yleee.com.cn/attachments/forumid_23/091223185505b1f3f063cd5449.jpg),这样更简单些
另431上应该接10微法左右的电容,小了易振荡,在本坛搜431的帖子就有相关内容
回复

使用道具 举报

发表于 2011-10-24 17:17 | 显示全部楼层
11102123292bbfdf731e42c029.rar (38.15 KB, 下载次数: 314) 修改了一下,0——5A,效果不错。
未命名.jpg
回复

使用道具 举报

发表于 2011-10-24 18:00 | 显示全部楼层
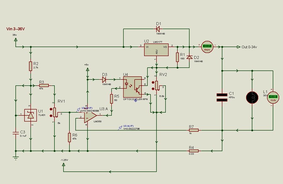
R6是下拉电阻,用以保证电位器中点接触不良或断开时电流在最低位置。具体你358怎样取电和你的是什么电源相关,可以在电压跟随前取电,比如开关电源的输出处取电通过780X降压供358,再下来才接电压跟随模块。想过不用431在358供电中分压作基准,但是感觉电流取样电压太低,特别是你现在用0.03的取样电阻,7A电流只需要0.21V电压,不用基准不知道稳定不?
下图已经改成0.03的电阻;
这是电流调到最低的情况:最低电流和R5相关,正比关系。不过注意光耦的电流太大要烧的。
g ou3172.jpg
这是电流电压都调到最低的情况:最低电压和负压相关。
g ou3171.jpg
回复

使用道具 举报

本版积分规则

QQ|一淘宝店|手机版|商店|一乐电子 ( 粤ICP备09076165号 ) 公安备案粤公网安备 44522102000183号

GMT+8, 2025-11-25 00:02 , Processed in 0.036345 second(s), 28 queries , Gzip On.

Powered by Discuz! X3.5

© 2001-2025 Discuz! Team.

快速回复 返回顶部 返回列表