一乐电子

 找回密码
 请使用微信账号登录和注册会员

QQ登录

只需一步,快速开始

微信扫码登录

手机号码,快捷登录

手机号码,快捷登录

搜索
楼主: 无锡风

1.8'双色数码管+外壳=温度+时钟

 火... [复制链接]
发表于 2010-3-26 15:07 | 显示全部楼层
谢谢理解!
软件“升级”,就拜托  李老师啦!
无锡风 发表于 2010-3-26 12:14 https://www.yleee.com.cn/images/common/back.gif

呵呵,冯老师客气了;到时候多做努力吧!
回复

使用道具 举报

 楼主| 发表于 2010-3-26 20:40 | 显示全部楼层
用环氧板的话,最优惠也得每块10元以上(双面板),太贵了;单面板的话最低也得5块多,大约6元上下吧。 ...
gmliwei 发表于 2010-3-25 17:20 https://www.yleee.com.cn/images/common/back.gif


大家的意见呐?

投票决定呼???

回复

使用道具 举报

发表于 2010-3-26 22:37 | 显示全部楼层
如用独立秒点的话,不如就再增加一个口(总之口有富余的),红、绿秒点分别单独控制,手动的转换头也省了,想要那个亮,由软件控制,硬件也没有多少增加。一家之言,仅供参考。
回复

使用道具 举报

发表于 2010-3-27 00:09 | 显示全部楼层
再次强烈要求具有独立秒点。价格无所谓,反正自己玩的。
回复

使用道具 举报

 楼主| 发表于 2010-3-27 06:50 | 显示全部楼层
如用独立秒点的话,不如就再增加一个口(总之口有富余的),红、绿秒点分别单独控制,手动的转换头也省了, ...
fxhfxh 发表于 2010-3-26 22:37 https://www.yleee.com.cn/images/common/back.gif


谢谢参与讨论!
不过,“显示颜色”的切换是否“自动”,和是否采用“独立秒点”无关;和采用一个IO口还是两个IO口,亦“无所谓”;

现在的情况是,“整块PCB的面积”不想再加大(出于和现成的外壳配套、以及成本的考虑)。
自动切换还需要增加好几个三极管和电阻......
在双面板的情况下,安排还有一些难度;在单面板的情况下,就更加难了(焊盘不宜太小)。

比较合理的方式是,需要自动切换功能的话,“自己”增加一块“小板”(洞洞板即可)、同时另外增加相应的软件功能——好像不是所有要这款PCB的朋友,都是需要这个功能的?

我的“看电脑屏幕”的
/\     /\
  \ _____\
   (_)-(_)  找不到了......打字好难!
回复

使用道具 举报

 楼主| 发表于 2010-3-27 07:00 | 显示全部楼层
再次强烈要求具有独立秒点。价格无所谓,反正自己玩的。
旁听生 发表于 2010-3-27 00:09 https://www.yleee.com.cn/images/common/back.gif


不必“再次强烈要求”啦!
我花费两个工作日的时间——效率很低哦......老了,不行啦——已经“基本”修改完了。

现在的问题是:
单面板,还是双面板?

要不要”在板“加“双色显示自动切换”电路部分?
......

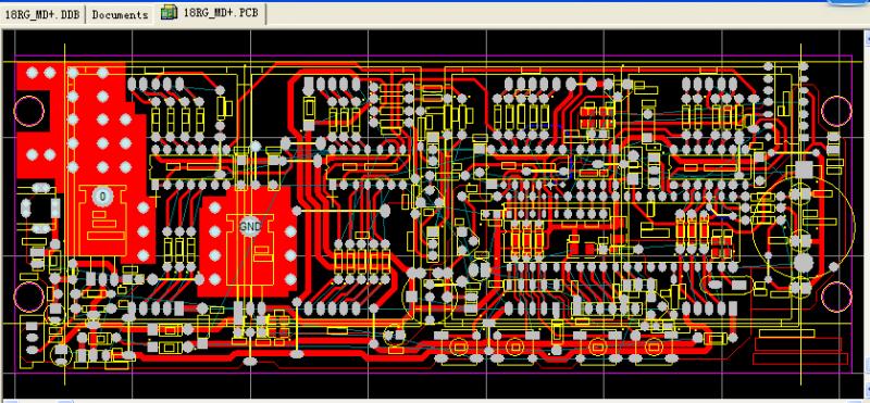
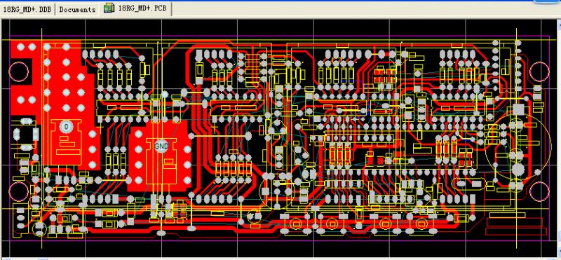
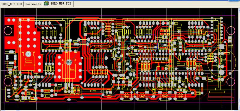
暂时性的不方便打字——先上图看看罢......单面板,尚未敷铜......
18LED 独立秒点电路板.PNG
回复

使用道具 举报

 楼主| 发表于 2010-3-27 07:09 | 显示全部楼层
如果大部分需要这款PCB的朋友,
都认为需要把“双色显示自动切换功能”的电路、“整合”在这块PCB上面;
我可以把图示的左上角的317的“散热铜箔”去除部分,安排上去。

......刚刚上图时的“瞬间灵感”......
回复

使用道具 举报

发表于 2010-3-27 08:54 | 显示全部楼层
舞台是需要搭好的,各种颜色的灯光也应该配备好,这样才有条件上演一场有声有色的演出,没有好的舞台和条件,演出效果就会大打折扣。舞台搭好了,至于上演何种类型的戏,就看导演如何编了。
回复

使用道具 举报

发表于 2010-3-27 10:39 | 显示全部楼层
在方案确定之前,充分发表意见;归纳合理意见、考虑现实可能,由项目主持人拍板;项目实施完成之前,不说三道四。——论坛自主项目三部曲大致就这样吧。
老冯的专业水平、奉献精神和服务态度首屈一指,且一如既往、有目共睹。虽是老骥伏枥、老当益壮,毕竟年岁大了,精力有限,希望相中和自荐相结合,今后凡有接手项目,能部分分包乃至全部分解发包给年轻人或相对年轻的朋友,这将有利于论坛能力和风气的传承。否则,吾等伸手派也于心不忍。
在下不懂行,想到的意见也提了,下面,不管上天入地,跟着老冯走。
回复

使用道具 举报

发表于 2010-3-27 14:28 | 显示全部楼层
不管上天入地,跟着老冯走。还是10片。
回复

使用道具 举报

本版积分规则

QQ|一淘宝店|手机版|商店|一乐电子 ( 粤ICP备09076165号 ) 公安备案粤公网安备 44522102000183号

GMT+8, 2025-11-24 00:17 , Processed in 0.040315 second(s), 28 queries , Gzip On.

Powered by Discuz! X3.5

© 2001-2025 Discuz! Team.

快速回复 返回顶部 返回列表