一乐电子

 找回密码
 请使用微信账号登录和注册会员

QQ登录

只需一步,快速开始

微信扫码登录

手机号码,快捷登录

手机号码,快捷登录

搜索
查看: 20940|回复: 90

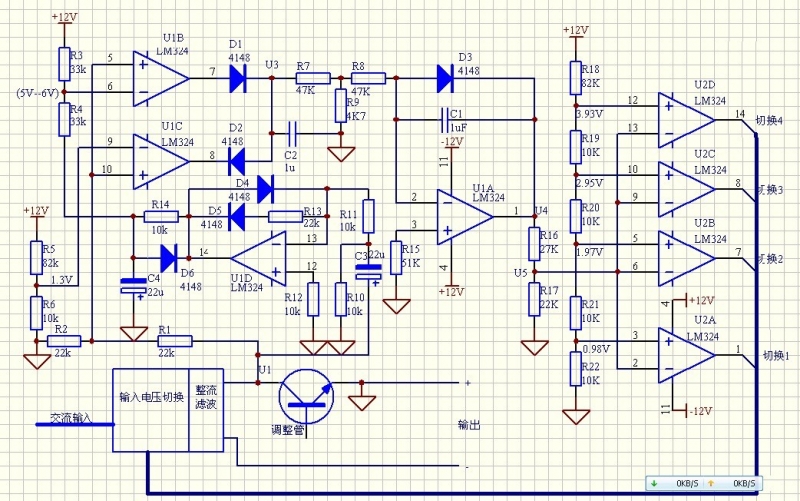
给喜欢纯模拟电源的朋友一个“根据调整管压差切换输入电压”的原理图

 火.. [复制链接]
发表于 2011-5-18 20:03 | 显示全部楼层 |阅读模式
发表于 2011-5-18 20:56 | 显示全部楼层

null

楼主再分析下电路吧,免得有人看不懂
回复

使用道具 举报

 楼主| 发表于 2011-5-18 21:01 | 显示全部楼层
回复 2# benli


    如果别人没兴趣分析得再详细也没用。如果有兴趣慢慢分析也能明白,不难。
回复

使用道具 举报

发表于 2011-5-18 22:03 | 显示全部楼层
那我就围观
回复

使用道具 举报

发表于 2011-5-18 23:14 | 显示全部楼层
电路设计得有问题吧?

整流滤波输出的是交流???
回复

使用道具 举报

 楼主| 发表于 2011-5-19 06:56 | 显示全部楼层
回复 5# huayuliang


    仔细看,慢慢理解!
回复

使用道具 举报

发表于 2011-5-19 08:24 | 显示全部楼层
电路设计得有问题吧?

整流滤波输出的是交流???
huayuliang 发表于 2011-5-18 23:14 https://www.yleee.com.cn/images/common/back.gif



  交流电压切换然后整流滤波。
回复

使用道具 举报

发表于 2011-5-19 08:44 | 显示全部楼层
回复 5# huayuliang


    检测的应当是整流后的交流纹波
回复

使用道具 举报

发表于 2011-5-19 09:05 | 显示全部楼层

null

个人觉得……
回复

使用道具 举报

发表于 2011-5-19 09:46 | 显示全部楼层
构思不错,电路复杂,实用性不强。
回复

使用道具 举报

本版积分规则

QQ|一淘宝店|手机版|商店|一乐电子 ( 粤ICP备09076165号 ) 公安备案粤公网安备 44522102000183号

GMT+8, 2026-3-4 16:55 , Processed in 0.039810 second(s), 30 queries , Gzip On.

Powered by Discuz! X3.5

© 2001-2025 Discuz! Team.

快速回复 返回顶部 返回列表