一乐电子

 找回密码
 请使用微信账号登录和注册会员

QQ登录

只需一步,快速开始

微信扫码登录

手机号码,快捷登录

手机号码,快捷登录

搜索
楼主: fujiachun

M8做的936烙铁控制器

 火... [复制链接]
发表于 2012-5-3 21:21 | 显示全部楼层
现在是“长按”编码器,会进入锁定。此时最后一位的小数点亮。这里稍后会修改一下,就是开机3-5分钟不设 ...
fujiachun 发表于 2012-5-3 14:55 https://www.yleee.com.cn/images/common/back.gif



    呵呵,我也喜欢用双色发光管,可以几种色多状态表示不同的功能
回复

使用道具 举报

发表于 2012-5-4 00:20 | 显示全部楼层
楼主用18B20,有没有发现用5V供电测室温,上电之后温度会升高?比实际温度高2-3度,我的18B20是美信样片,肯定是真的
回复

使用道具 举报

 楼主| 发表于 2012-5-4 07:56 | 显示全部楼层
回复  fujiachun


    覆铜之前我没有布底线和VCC线,这样做便于其他信号线走线美观点,删掉覆铜的底线 ...
hualiancnc 发表于 2012-5-3 17:13 https://www.yleee.com.cn/images/common/back.gif

如果是这样VCC最好别敷铜,敷铜后等效一个天线,干扰太大(个人意见)。
回复

使用道具 举报

 楼主| 发表于 2012-5-4 07:57 | 显示全部楼层
楼主用18B20,有没有发现用5V供电测室温,上电之后温度会升高?比实际温度高2-3度,我的18B20是美信样片,肯 ...
aayy 发表于 2012-5-4 00:20 https://www.yleee.com.cn/images/common/back.gif

这个,我我现在还没有实际安装好,有些原件还在路上,等我实验后答复您。
回复

使用道具 举报

发表于 2012-5-4 11:52 | 显示全部楼层
请教付老师
解密日本白光T12烙铁芯
http://bbs.mydigit.cn/read.php?tid=292811&displayMode=1
ttp://bbs.mydigit.cn/job.php?action=download&aid=924406

烙铁头温度
        发热芯温度
        头和芯之间的温差

186
        265
        79

230
        335
        105

262
        393
        131

298
        466
        168

341
        541
        200

356
        566
        210

我手里936焊台没搭建电路不方便测试, 国产936实际是这样嘛
热电偶与烙铁头温差有这么大?
回复

使用道具 举报

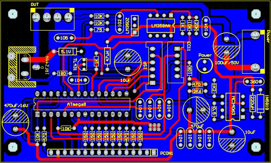
发表于 2012-5-4 13:34 | 显示全部楼层
回复 153# fujiachun


    这样会不会好一点
PCB.jpg
回复

使用道具 举报

 楼主| 发表于 2012-5-4 22:34 | 显示全部楼层
回复  fujiachun


    这样会不会好一点
hualiancnc 发表于 2012-5-4 13:34 https://www.yleee.com.cn/images/common/back.gif


左边470uF的能不能和右边的10uF的换换位置?如果方便把这个文件传上来我改改给你看(当然只是建议)
回复

使用道具 举报

 楼主| 发表于 2012-5-4 22:40 | 显示全部楼层
请教付老师
解密日本白光T12烙铁芯

ttp://bbs.mydigit.cn/job.php?action=download&aid=924406

烙铁 ...
goodcode 发表于 2012-5-4 11:52 https://www.yleee.com.cn/images/common/back.gif

差不多,数码之家?我上不去,但是936本身的传感器和烙铁的加热器是在一起的,传感器返回的实际是加热器的温度。这样加热的时候热量还没有传到烙铁头加热器的温度已经很高了,这个传递需要时间来平衡,以我的经验,这个对于特别小(最尖的)的烙铁头,至少有50度,但是如果是马蹄就好多了,因为头子本身的热容大,所以焊接大的焊点很舒服。唯独焊接贴片就不方便了,要来回换。
回复

使用道具 举报

 楼主| 发表于 2012-5-4 22:47 | 显示全部楼层
对于加热时间,我现在用一乐的32V2.5A的开关电源推936,熔化焊锡估计在20秒以内,和我的T12区别不大,对于加热的温差T12也是有的,不过比936要小,倒是高频的烙铁,看厂家的曲线很诱人
回复

使用道具 举报

发表于 2012-5-4 22:57 | 显示全部楼层
这么看白光T12也是解决不了的, 碰到大焊点要不就设置更高温度, 要不就得换大热容的头子...
回复

使用道具 举报

本版积分规则

QQ|一淘宝店|手机版|商店|一乐电子 ( 粤ICP备09076165号 ) 公安备案粤公网安备 44522102000183号

GMT+8, 2026-1-12 05:16 , Processed in 0.035960 second(s), 28 queries , Gzip On.

Powered by Discuz! X3.5

© 2001-2025 Discuz! Team.

快速回复 返回顶部 返回列表