一乐电子

 找回密码
 请使用微信账号登录和注册会员

QQ登录

只需一步,快速开始

微信扫码登录

手机号码,快捷登录

手机号码,快捷登录

搜索
楼主: fujiachun

M8做的936烙铁控制器

 火... [复制链接]
发表于 2012-5-4 23:53 | 显示全部楼层
回复 157# fujiachun


    936烙铁控制器.rar (96.08 KB, 下载次数: 403) 确实应该换个位置,还有哪里不好的,就请帮忙改改吧,呵呵
回复

使用道具 举报

 楼主| 发表于 2012-5-5 02:10 | 显示全部楼层
这么看白光T12也是解决不了的, 碰到大焊点要不就设置更高温度, 要不就得换大热容的头子...
goodcode 发表于 2012-5-4 22:57 https://www.yleee.com.cn/images/common/back.gif


很赞同,所以我后来折中一下,改了个“加力”版,直接提高设定的温度,然后在回去主要防止设定温度太高自己忘了调回去
回复

使用道具 举报

发表于 2012-5-5 12:12 | 显示全部楼层
回复 156# hualiancnc


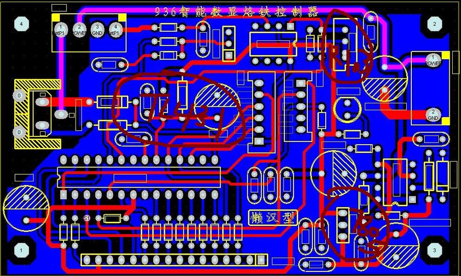
    右下角四个104并联,不知何解,地线覆铜死铜应该删除吧。
回复

使用道具 举报

 楼主| 发表于 2012-5-5 23:07 | 显示全部楼层
回复  fujiachun


    确实应该换个位置,还有哪里不好的,就请帮忙改改吧,呵呵
hualiancnc 发表于 2012-5-4 23:53 https://www.yleee.com.cn/images/common/back.gif

    936烙铁控制器.zip (32.06 KB, 下载次数: 468) 只是大致改了下VCC的布线,其他的没有改动。
回复

使用道具 举报

发表于 2012-5-6 00:03 | 显示全部楼层
回复 164# fujiachun


    改的有道理呀
回复

使用道具 举报

 楼主| 发表于 2012-5-6 17:48 | 显示全部楼层
回复  fujiachun
    改的有道理呀
hualiancnc 发表于 2012-5-6 00:03 https://www.yleee.com.cn/images/common/back.gif

TL431可以不用。实际没有使用
回复

使用道具 举报

 楼主| 发表于 2012-5-6 17:49 | 显示全部楼层
补充:2楼程序更新,解决数码管显示停滞
回复

使用道具 举报

发表于 2012-5-7 15:58 | 显示全部楼层
回复 167# fujiachun


    是不是改变R103的值可以调节LM358的放大倍数?我想把线路板重新搞一下
回复

使用道具 举报

 楼主| 发表于 2012-5-8 07:53 | 显示全部楼层
回复  fujiachun
    是不是改变R103的值可以调节LM358的放大倍数?我想把线路板重新搞一下
hualiancnc 发表于 2012-5-7 15:58 https://www.yleee.com.cn/images/common/back.gif

是,改变R103和R101的比值就可以改变放大倍数。但是程序的热电偶分度表也要重新计算。
回复

使用道具 举报

发表于 2012-5-9 00:22 | 显示全部楼层
今晚值班闲着也没事做,就把线路板重新搞了一下。把R103换成了可调电阻,用以微调烙铁头的温度,不用的话直接安装固定电阻就好了;增加了7805稳压,如果不用的话把1,3脚跳线短接就可以了;去掉了TL431. PCB.jpg
回复

使用道具 举报

本版积分规则

QQ|一淘宝店|手机版|商店|一乐电子 ( 粤ICP备09076165号 ) 公安备案粤公网安备 44522102000183号

GMT+8, 2026-1-12 05:14 , Processed in 0.035335 second(s), 27 queries , Gzip On.

Powered by Discuz! X3.5

© 2001-2025 Discuz! Team.

快速回复 返回顶部 返回列表