一乐电子

 找回密码
 请使用微信账号登录和注册会员

QQ登录

只需一步,快速开始

微信扫码登录

手机号码,快捷登录

手机号码,快捷登录

搜索
楼主: 3AG1

0-15V/0-5A 稳压稳流可调试验电源

 火.. [复制链接]
 楼主| 发表于 2014-6-3 09:34 | 显示全部楼层
ATBALOU 发表于 2014-6-3 09:30
昨日刚发贴请教你个问题.帮分析分析.谢谢.
https://www.yleee.com.cn/thread-33091-1-1.html

把三极管基极的100K电阻去掉,直接短接就可以了。
回复

使用道具 举报

发表于 2014-6-3 09:36 | 显示全部楼层
3AG1 发表于 2014-6-3 09:32
如果觉得78系列输出电流不够大,需要扩流,也可以仿照LM317扩流的方法,用外加三极管或场管的方式做:


...

3AG1老师请看.有问题请教.
看了你贴出的很多稳压电源的电路图.学习了不少知识.谢谢了.
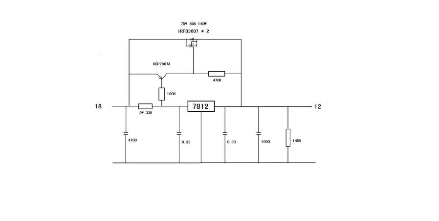
我最近也利用手上的原件做了个稳压电源.电路图如下
未命名.JPG
变压器估计100瓦.次极交流输出18伏.带负载4.5安电流时.电压下降为17.1伏.


我是在网上找到的用317稳压加三极管扩流的原理图改的.因没有317及三极管.用的7812及场效应管做的.
现在按上图测试输出空载为11.9伏.带3.6A负载后电压下降到9-10伏.而且场效应管很烫手.不知问题出在那里.你能帮我看一下怎么改进吗?谢谢了.






回复

使用道具 举报

 楼主| 发表于 2014-6-3 09:37 | 显示全部楼层
再贴一张以LM317为基础,用NMOS大功率场管扩流的可调稳压电源:

1.25-12V 5A可调稳压电源.GIF
回复

使用道具 举报

发表于 2014-6-3 09:39 | 显示全部楼层
3AG1 发表于 2014-6-3 09:34
把三极管基极的100K电阻去掉,直接短接就可以了。

把三极管基极的100K电阻去掉,直接短接就可以了=直接短接后的电压有19伏左右了.
回复

使用道具 举报

 楼主| 发表于 2014-6-3 09:43 | 显示全部楼层
ATBALOU 发表于 2014-6-3 09:36
3AG1老师请看.有问题请教.
看了你贴出的很多稳压电源的电路图.学习了不少知识.谢谢了.
我最近也利用手 ...

上面31楼已经回答你了。

4.5A输出电流,12V输出电压,输入端电压一般在17V左右,就意味着调整管上要消耗22W以上的功率,场管发热很正常,散热器的面积要足够。

其实没必要用两只场管并联,一只就足够用了。
回复

使用道具 举报

发表于 2014-6-3 09:45 | 显示全部楼层
3AG1 发表于 2014-6-3 09:37
再贴一张以LM317为基础,用NMOS大功率场管扩流的可调稳压电源:


我不要可调.只要12伏输出能达到5A.
另我做的跟你第一个贴图差不多么.问题出在那里?就是那个100K电阻?
原来100K电阻我用的是2.7K的.但输出有19伏左右.后来把它调到了100K.输出才稳定到了12.1伏.
回复

使用道具 举报

 楼主| 发表于 2014-6-3 09:54 | 显示全部楼层
ATBALOU 发表于 2014-6-3 09:45
我不要可调.只要12伏输出能达到5A.
另我做的跟你第一个贴图差不多么.问题出在那里?就是那个100K电阻 ...

先去掉100K电阻,直接短接,断开场管的G极,负载电阻用1K,再试一下输出电压是不是12V?
回复

使用道具 举报

发表于 2014-6-3 09:59 | 显示全部楼层
3AG1 发表于 2014-6-3 09:54
先去掉100K电阻,直接短接,断开场管的G极,负载电阻用1K,再试一下输出电压是不是12V?

谢谢.我再试试.
回复

使用道具 举报

发表于 2014-6-4 08:53 | 显示全部楼层
3AG1 发表于 2014-6-3 09:54
先去掉100K电阻,直接短接,断开场管的G极,负载电阻用1K,再试一下输出电压是不是12V?

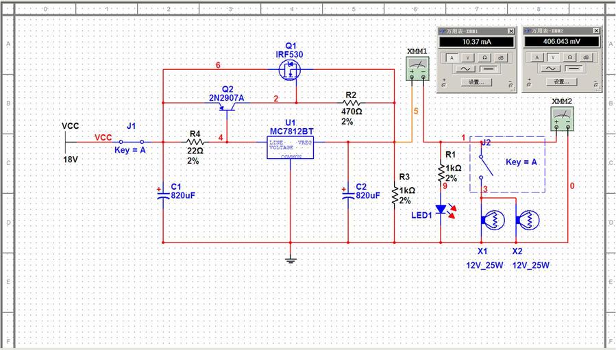
今天没事.学习仿真了一下.能通过.
10.JPG

11.JPG

啥时搭一下试试.











回复

使用道具 举报

发表于 2014-6-4 15:08 | 显示全部楼层
这图元件不少,看得有点晕
回复

使用道具 举报

本版积分规则

QQ|一淘宝店|手机版|商店|一乐电子 ( 粤ICP备09076165号 ) 公安备案粤公网安备 44522102000183号

GMT+8, 2026-4-17 16:29 , Processed in 0.038547 second(s), 29 queries , Gzip On.

Powered by Discuz! X3.5

© 2001-2025 Discuz! Team.

快速回复 返回顶部 返回列表