一乐电子

 找回密码
 请使用微信账号登录和注册会员

QQ登录

只需一步,快速开始

微信扫码登录

手机号码,快捷登录

手机号码,快捷登录

搜索
楼主: chjhuai

向大侠们学习,我也搞一个线性可调电源

 火.. [复制链接]
 楼主| 发表于 2011-10-4 12:39 | 显示全部楼层
是不错!不像HED12008不管是电压高低都是9.xA保护!
回复

使用道具 举报

发表于 2011-10-4 14:14 | 显示全部楼层
牛人。等成品。。。
回复

使用道具 举报

发表于 2011-10-7 22:06 | 显示全部楼层
我是来学习滴
回复

使用道具 举报

 楼主| 发表于 2011-10-18 23:03 | 显示全部楼层

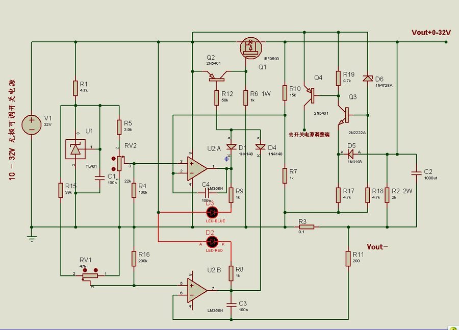
RE: 向大侠们学习,我也搞一个线性可调电源,最终改进电压跟随版!

又改进了电路!因为电源电压改到了32V,3R33电压达到了接近35V(32.3+2.5),有点烫手了,不可靠。还是改成用运放调压了, 算是最终版吧,因为已经打造好替换了原来的HED12008!感觉不错,0-32V 0-12A(电路参数是可以调到12A的,在10V以下应该可以),今天试了一下17.xV  7.8A开关电源进入保护。
10-32V-1.jpg
10-32V-2.jpg
10-32V-3.jpg
10-32V-4.jpg
用光偶作电压跟随在这里不适用!因为我这个电源最低只能跟随到10V,压差大了,光耦的电流使得输出电压调不到0V。只好用那个两个三极管的电压跟随了,只是把电感去掉了没用(电路图右边Q3 Q4部分 除输出电容和下面的电流检测电阻外的就是电压跟随电路)。稳压管用的3.5V的,7V电压以上压差在3.5V左右。
10-32V-5.jpg
IMG0087A.JPG
回复

使用道具 举报

发表于 2011-11-27 09:53 | 显示全部楼层
把电路图改进了一下,恒流恒压指示灯改成可用一颗共阳红蓝双色发光管了。
用一颗发光管面板只用钻一个眼, ...
chjhuai 发表于 2011-10-1 01:23 https://www.yleee.com.cn/images/common/back.gif



    https://www.yleee.com.cn/attachments/forumid_65/111001010375e1a48a2f792114.jpg我参照你此电路弄了个恒流指示,仿真时一有恒流LED就亮,但实装时,要在电压降很多时LED才亮,如当稳压5V时,恒流后电压降为4.5V时 LED不亮,大概要降到3V或更低时才亮
回复

使用道具 举报

 楼主| 发表于 2011-11-27 12:57 | 显示全部楼层
我的指示灯很正常,也很灵敏。和电压降不降没有关系的,刚刚到恒流时或者说恒流电流很小时电压并不会降低,恒流灯一样会亮,有时在临界点也有双灯都亮的情况。
回复

使用道具 举报

发表于 2011-11-27 15:12 | 显示全部楼层
支持折腾,学习下!
回复

使用道具 举报

发表于 2011-12-14 11:17 | 显示全部楼层
楼主真是厉害
回复

使用道具 举报

发表于 2011-12-14 16:45 | 显示全部楼层
太厉害了,我来不了,差的太远了
回复

使用道具 举报

发表于 2011-12-17 23:04 | 显示全部楼层
我用一个典型的笔记本电源做前级跟随(如图),只要在位置3处串上一个二极管后加入14V的电压,开关电源就不会因输出电压过低而启动保护,原来低于15V就有保护动作,现在随着后级线性调整,开关电源从3V~26V平稳输出。供你参考。

UC3842笔记本电脑电源O.JPG
回复

使用道具 举报

本版积分规则

QQ|一淘宝店|手机版|商店|一乐电子 ( 粤ICP备09076165号 ) 公安备案粤公网安备 44522102000183号

GMT+8, 2026-2-27 18:27 , Processed in 0.034497 second(s), 28 queries , Gzip On.

Powered by Discuz! X3.5

© 2001-2025 Discuz! Team.

快速回复 返回顶部 返回列表