一乐电子

 找回密码
 请使用微信账号登录和注册会员

QQ登录

只需一步,快速开始

微信扫码登录

手机号码,快捷登录

手机号码,快捷登录

搜索
楼主: 无锡风

c.pc版 PIC数控电源·组装测试资料——不断增加修改之中

[复制链接]
 楼主| 发表于 2008-11-15 21:44 | 显示全部楼层

我的理解,不知道对不对?

原帖由 yanjian 于 2008-11-15 20:27 发表 https://www.yleee.com.cn/BBS/images/common/back.gif

        R27,R26边上两个是电流选择跳线(焊跳线的话,位置不对.要另外钻孔)
该位置跳线如果留空,那么电流是1A的;两个跳线都接上.电流才是8A


我的理解:

      1、有两个可以选择输出电流最大值的“跳线”选择端(电路图的JP1/JP2);
      2、如果(为了选择方便起见)焊接2.54插针(使用“短路套”选择方式)时,PCB上面“原来已有”的安装2.54插针的“焊盘距离”(位置)不多,需要“另外钻孔”。

       还是:上图说明,比较直观——本论坛不限制实图,方便——可以【一乐】!
PIC数控电源·主板:电流选择跳线.jpg
回复

使用道具 举报

发表于 2008-11-15 21:57 | 显示全部楼层
太对了.

1,2,4,8A最大可设定的.
同时要调整电流采样电阻.
调整管可改可不改.按8A装(四个)就可以

你这样做的太专业了!
我图片基本不会处理
回复

使用道具 举报

发表于 2008-11-16 00:35 | 显示全部楼层

电流选择跳线

电流选择跳线
电流选择.jpg
回复

使用道具 举报

 楼主| 发表于 2008-11-16 10:13 | 显示全部楼层

需要讨论一下【PIC数控电源】自身的“供电电源”部分!

不好意思啊!实际上,我在“事先”(安装之前),一直没有全面仔细地学习这个【PIC数控电源】资料。

    昨天晚上和今天早上,我才稍微补了一下课; 发现,昨天我提出的一些“问题”,是已经有所讨论的了。
    供电电源,是一个设备的基础。所以我还想继续讨论一二......

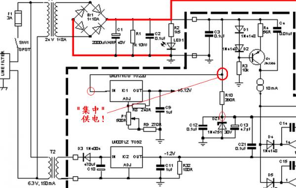
       我重新比较了“原作”(ourdev_【楼主】tanjianchao)和 c.pc的“改版”两个电路图,两者的不同之处,实际上就是在这个【PIC数控电源】自身的“供电电源”部分

    1、“原作”的四运放IC负电源部分,使用了独立的交流变压器、通过337输出“-12V”。tanjianchao特别指出:
    “电路中运放我用324代替。另外,一定要按照电路做,例如只用一个变压器是不行的.”
    “我在制作时就是用一个变压器输出两组电压进行试验,结果在负载短路,即在恒流状态时输入电压减少太多了,影响了单片机的工作,就算变压器功率足够大也不行。”
       PIC数控电源供电部分_ouravr.PNG
          我个人认为,这个考虑是合适的。
    2、但是,“原作”的四运放IC正电源部分,还是从“主电源电压”回路、直接取+电压,只是加了30V稳压管保护;这个,就没有考虑“在负载短路,即在恒流状态时输入电压减少太多了,影响.....”?

    3、c.pc的“新版”供电电路,在这方面加以改进了:

        (我刚开始看错了,以为34063的输入电压,是不使用“主电源电压”的——都是我不仔细,亦是不习惯电路图和实物不一致!)
      虽然同样使用了“主电源”,但是,是通过(另外的)34063,来输出±9V电压——四运放IC正电源的同时,提供317稳压器输入、再获得“5.12V”电压;另外通过79L05、提供 四运放IC负电源-5V——这是比较合理的。

      建议
      c.pc的电路图,需要修改——取消DZ1(30V稳压二极管)、 短路R10=360——实际上的电路图,倒是接近我下面上传的电路了。
      我亦就懒得修改下面的图了——大家自己去琢磨琢磨罢。
         PIC数控电源供电部分_cpc.PNG

回复

使用道具 举报

 楼主| 发表于 2008-11-16 11:46 | 显示全部楼层

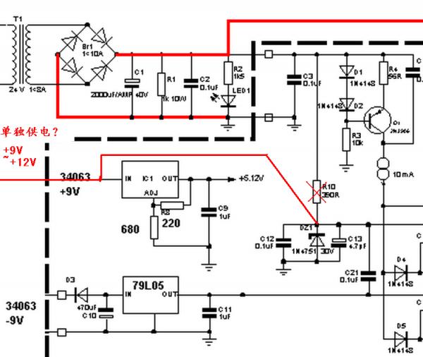
这个排针的“9V”端!不知道是“干什么用”的?

呵呵!好在因为上面一个帖子,才“仔细了看!!!

      我“原来以为”,这个排针的“9V”(Vcc?)端,是外部单独输入给“主板”的供电电源的“输入端”——自以为是!  差一点出问题——好在没有插上34063芯片!
     
      PIC数控电源·这个排针的9V端?.jpg

      昨天,我调试317,就是使用这个“9V”和“gnd”两个端子,来输入12V电压(手头随便拿了一个电源)的。

      看来,还是要“仔细,再仔细”!! 否则,有可能被“打破脑袋”!

      估计,没有人会如我这般马大哈!
回复

使用道具 举报

发表于 2008-11-16 15:03 | 显示全部楼层
哈哈!9V是34063的输出.

34063由电源直接输入.
回复

使用道具 举报

 楼主| 发表于 2008-11-16 20:01 | 显示全部楼层

先简单说一下了

外部单独接入12V调试电压:

         调试使用的外接12V电源线.png

1、按图示的“同名端”安装34063输出变压器

       34063_输出变压器 同名端PCB标志.jpg

      测试:空载输出正常:
              输出正电压9V;
              输出负电压近8V,79L05输出4.97V。

2、插上324芯片;34063输出正电压正常,依然是+9V;但是负电压跌至-3V左右,79L05跌至2.4V以下!
        会不会是34063输出变压器的同名端问题?
        
请 c.pc 和 yan_jian 帮助确认!谢谢。

3、按 324正电源电压大约为+7V,PCB上面的限流电阻360,324流过电流大致为接近15mA; 似乎偏大?
        更换新品 324依然,看来非 324芯片问题。

        另外,好像通电一段时间之后,电压跌落更加大:324芯片处,正电源电压跌近为+5V、负电压跌下-2V......因为天黑之后,我老眼昏花看不清楚,未及进一步检查个中原因。
回复

使用道具 举报

发表于 2008-11-16 21:07 | 显示全部楼层
外部单独接入12V调试电压:试试升高一些如15~18V后34063的出力会增强(己实验)
回复

使用道具 举报

发表于 2008-11-16 21:16 | 显示全部楼层

谢谢 c.pc

原帖由 c.pc 于 2008-11-16 21:07 发表 https://www.yleee.com.cn/BBS/images/common/back.gif
外部单独接入12V调试电压:试试升高一些如15~18V后34063的出力会增强(己实验)


       那么,您有没有试过:
       如果使用12V调试电压,在您“那里”,是不是会出现上面同样的“问题”?

       如果答案是“是”,问题就能够确认了。  
回复

使用道具 举报

发表于 2008-11-16 21:29 | 显示全部楼层
原帖由 wxf 于 2008-11-16 21:16 发表 https://www.yleee.com.cn/BBS/images/common/back.gif


       那么,您有没有试过:
       如果使用12V调试电压,在您“那里”,是不是会出现我上面同样的“问题”?

       如果答案是“是”,问题就能够确认了——晚上眼睛看不清楚,一般情况下、尽可能地不 ...

是的。我晚上做事也要很好的照明才行!
回复

使用道具 举报

本版积分规则

QQ|一淘宝店|手机版|商店|一乐电子 ( 粤ICP备09076165号 ) 公安备案粤公网安备 44522102000183号

GMT+8, 2025-11-24 00:17 , Processed in 0.037245 second(s), 28 queries , Gzip On.

Powered by Discuz! X3.5

© 2001-2025 Discuz! Team.

快速回复 返回顶部 返回列表