一乐电子

 找回密码
 请使用微信账号登录和注册会员

QQ登录

只需一步,快速开始

微信扫码登录

手机号码,快捷登录

手机号码,快捷登录

搜索
查看: 16629|回复: 104

[其他综合] 恒压恒流可调电源电路

[复制链接]
发表于 2015-5-10 20:49 | 显示全部楼层 |阅读模式
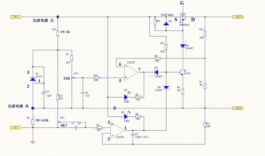
这个电源是网友做的,照着电路自己搭了一个,但是,发现4.7K的电位器不能调电流,要么输出最高电压,要么没反应。
4K7电位器调到头,22K电位器能调输出电压。请问是哪里出错了吗?电路肯定没搭错。



怀疑是原电路有问题


把22K电压调到1V-5v,输出短路,无法调电流

原文:http://www.crystalradio.cn/thread-508604-1-1.html
原文:http://www.crystalradio.cn/thread-508604-1-1.html

55555.JPG


发表于 2015-5-10 21:16 | 显示全部楼层
358电源负接到哪里??
回复

使用道具 举报

 楼主| 发表于 2015-5-10 21:17 | 显示全部楼层
benli 发表于 2015-5-10 21:16
358电源负接到哪里??

图上文字写着了。电源没问题啊。我怀疑是他电路问题
回复

使用道具 举报

发表于 2015-5-10 22:06 | 显示全部楼层
电流信号比电源负还低,当然不行
回复

使用道具 举报

发表于 2015-5-11 08:48 | 显示全部楼层
benli 发表于 2015-5-10 21:16
358电源负接到哪里??

这个电路图是没有把运放4脚和8脚的正负电源标出来而已吧
回复

使用道具 举报

发表于 2015-5-11 09:29 | 显示全部楼层
路过,
帮顶~~~~~~
回复

使用道具 举报

 楼主| 发表于 2015-5-11 09:30 | 显示全部楼层
慎华 发表于 2015-5-11 08:48
这个电路图是没有把运放4脚和8脚的正负电源标出来而已吧

上面写着了
回复

使用道具 举报

 楼主| 发表于 2015-5-11 11:11 | 显示全部楼层
snoopy8008 发表于 2015-5-11 11:10
量下4K7抽头跟Vout-的电压。

运放三脚,零点零几伏变化
回复

使用道具 举报

 楼主| 发表于 2015-5-11 11:44 | 显示全部楼层
snoopy8008 发表于 2015-5-11 11:20
"4.7K的电位器不能调电流,要么输出最高电压,要么没反应。"没反应指的是输出0V?
"4K7电位器调到头,22K ...

好的,我想一想。我试一下
回复

使用道具 举报

 楼主| 发表于 2015-5-11 11:47 | 显示全部楼层
snoopy8008 发表于 2015-5-11 11:20
"4.7K的电位器不能调电流,要么输出最高电压,要么没反应。"没反应指的是输出0V?
"4K7电位器调到头,22K ...

2.3脚肯定没接反,和电路上一样
回复

使用道具 举报

本版积分规则

QQ|一淘宝店|手机版|商店|一乐电子 ( 粤ICP备09076165号 ) 公安备案粤公网安备 44522102000183号

GMT+8, 2026-2-27 06:13 , Processed in 0.033022 second(s), 30 queries , Gzip On.

Powered by Discuz! X3.5

© 2001-2025 Discuz! Team.

快速回复 返回顶部 返回列表