一乐电子

 找回密码
 请使用微信账号登录和注册会员

QQ登录

只需一步,快速开始

微信扫码登录

手机号码,快捷登录

手机号码,快捷登录

搜索
楼主: fujiachun

[DIY套件预览] [一乐开源]基于AVR的智能高频焊台--秀-- 兼征集测试组

 火.. [复制链接]
发表于 2015-7-31 22:14 | 显示全部楼层
lw6501 发表于 2015-7-31 21:55
303B手柄好用,看控制器能不能配套出来,玩个120W

价格也很贵啊,
回复

使用道具 举报

发表于 2015-7-31 23:47 | 显示全部楼层
jpyj299 发表于 2015-7-31 21:34
这个经过对比确实是一个超小型干簧管{常闭型},也叫磁控管。当然要发挥它的作用必须有原配的烙铁座才行 ...

用其他烙铁架改的有点麻烦,我现在的是配这种烙铁架

000.png


回复

使用道具 举报

发表于 2015-8-1 06:27 | 显示全部楼层
fujiachun 发表于 2015-7-29 17:17
我现在卡在单端的驱动这里了,现在是功率板短接光耦,开机就最大电流,看MOS栅极没有脉冲,直接就是高电 ...

图腾柱电路不知有没有问题。
回复

使用道具 举报

 楼主| 发表于 2015-8-1 09:19 | 显示全部楼层
yaansm 发表于 2015-8-1 06:27
图腾柱电路不知有没有问题。

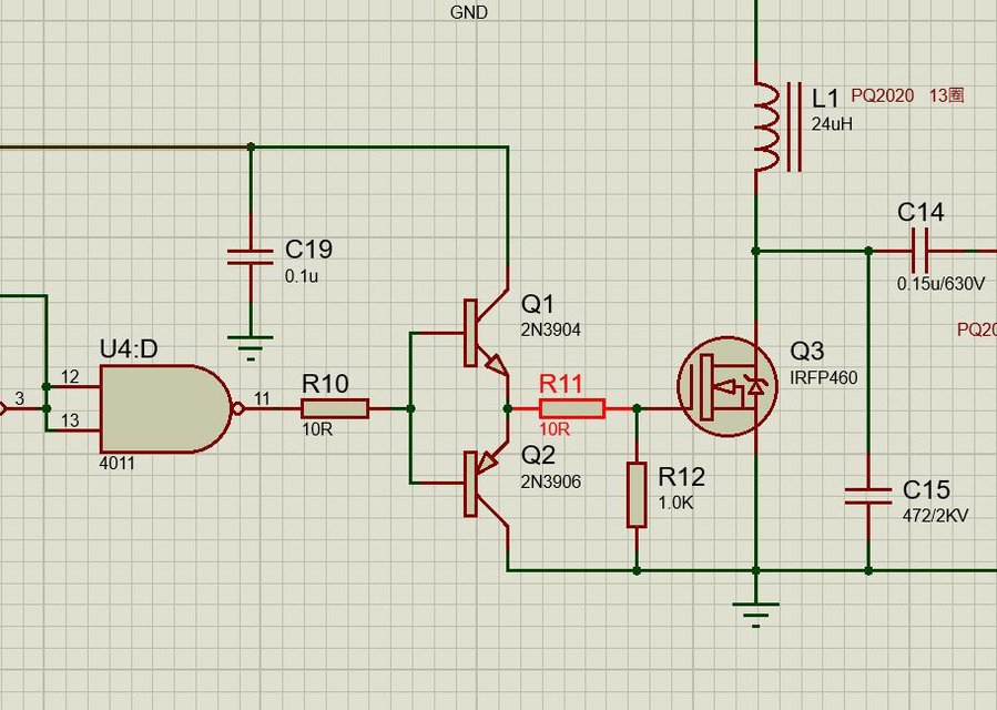
已经搞定,就是图腾柱部分的问题,感觉是推动电流不够,只要功率输出,就连4011的输出都拉没了,功率管栅极直接变成了高电平,换了几次图腾柱的管子,现在搞定。这个图腾柱的调试真是困难,完全没有依据。昨天基本完成。看来以后有条件还是上专门的驱动芯片。
不知道各位有没有熟悉的MOS驱动芯片,看IR的数据手册,基本都是半桥的,哪位知道单端的MOS驱动芯片帮忙推荐一下
回复

使用道具 举报

发表于 2015-8-1 10:53 | 显示全部楼层
fujiachun 发表于 2015-8-1 09:19
已经搞定,就是图腾柱部分的问题,感觉是推动电流不够,只要功率输出,就连4011的输出都拉没了,功率管栅 ...

俺早就说用专用推动芯片的,不要看仿制的原型怎么样,那是减少成本的做法。推荐个TC4429CPA,版主看看合适否?
回复

使用道具 举报

发表于 2015-8-1 13:28 | 显示全部楼层
回复

使用道具 举报

发表于 2015-8-1 13:34 | 显示全部楼层
实际上图腾柱电路简单,问题是管子的质量一定要好,最好放大倍数要一致,我用贴片的3904和3906做的,用到今天也没出现过问题。
回复

使用道具 举报

 楼主| 发表于 2015-8-1 17:06 | 显示全部楼层
jpyj299 发表于 2015-8-1 10:53
俺早就说用专用推动芯片的,不要看仿制的原型怎么样,那是减少成本的做法。推荐个TC4429CPA,版主看看合适 ...

看参数很不错的芯片,等有条件的时候试试。
回复

使用道具 举报

 楼主| 发表于 2015-8-1 17:10 | 显示全部楼层
yaansm 发表于 2015-8-1 13:34
实际上图腾柱电路简单,问题是管子的质量一定要好,最好放大倍数要一致,我用贴片的3904和3906做的,用到今 ...

我现在用的8050和8550,不知道什么原因,接上MOS管以后连带4011的振荡都停了,反复换4011和管子,需要互相凑,甚至两片板子的4011不能互换,真是奇怪。
回复

使用道具 举报

发表于 2015-8-1 17:37 | 显示全部楼层
本帖最后由 yaansm 于 2015-8-1 18:07 编辑
fujiachun 发表于 2015-8-1 17:10
我现在用的8050和8550,不知道什么原因,接上MOS管以后连带4011的振荡都停了,反复换4011和管子,需要互 ...

功率管是什么型号的,是不是他有问题呢,我用的是IRFP250,进口拆机管,1.2元一只,效果很好。基本不发热
222.JPG
图中R10是不是可以加大点,R12也可以加大的。电源我用的12V。这个电路停振应该说不通的。
你可以把4011在停振的时候的电压测一下,在光耦开路的情况下我的参数是4011的8脚0v;9、11、12、13、14脚12V,10脚0V.光耦接通时10脚5.4V这时不接功率管10脚6V.如果电压过高,可能是Q1的e-c极漏电,或者是Q2放大倍数过低或者损坏(对应上图)这一步如果正常,接功率管后如果电压不正常十有八九是功率管有问题。

回复

使用道具 举报

本版积分规则

QQ|一淘宝店|手机版|商店|一乐电子 ( 粤ICP备09076165号 ) 公安备案粤公网安备 44522102000183号

GMT+8, 2026-3-18 21:53 , Processed in 0.047886 second(s), 29 queries , Gzip On.

Powered by Discuz! X3.5

© 2001-2025 Discuz! Team.

快速回复 返回顶部 返回列表