一乐电子
|
229308| 542
|
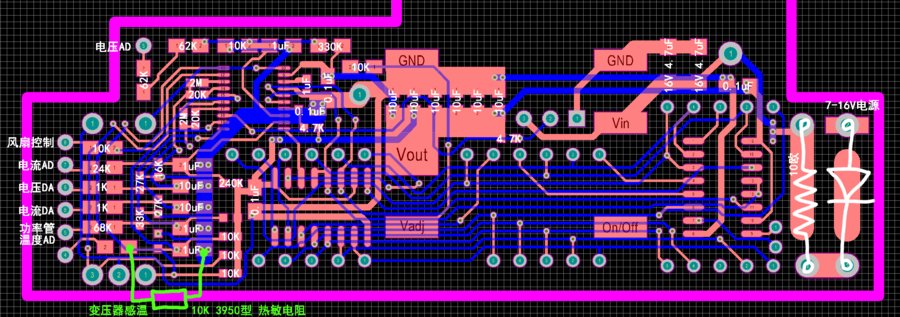
[其他综合] 【高清原创】ZXD2400 v4.3完美改造60V50A可调数控电源(STM8/PCB/代码全开源) |

评分
1人打赏 | |||||||||||||||||||||||
| ||
|
| |
|一淘宝店|手机版|商店|一乐电子
( 粤ICP备09076165号 )
粤公网安备 44522102000183号
GMT+8, 2026-4-21 22:34 , Processed in 0.039389 second(s), 33 queries , Gzip On.
Powered by Discuz! X3.5
© 2001-2025 Discuz! Team.